深度解读波卡智能合约平台Gear:通往并行架构公链之路
作者:嘉文,链捕手
一、摘要
2021年11月,随着波卡主网正式开启平行链插槽拍卖,波卡生态顿时成为一股耀眼的新势力。其创始人Gavin Wood主张的“多链互联”在为区块链领域带来广阔想象空间的同时,也让包括Acala、Moonbeam、Astar等在内的波卡生态项目火热一时。
在波卡生态中,Gear则是相对被低估的项目之一。作为波卡智能合约平台,Gear在技术上支持异步编程和并行计算、WASM虚拟机,据称Gear的运行速度大幅高于传统EVM链,其TPS(每秒交易数量)可比以太坊和BSC、Polygon等EVM系公链高出几个数量级。Gear CEO Nikolay Volf也明确表示,Gear将支持DApp开发者使用Rust、C、C++等主流开发语言部署智能合约,并推出适用于不同应用的模板和库,让开发者仅修改部分参数就能轻松地部署DApp,尽可能增强其兼容性。
此外,Gear CEO Nikolay Volf此前在波卡母公司 Parity Technologies 担任核心开发者,参与了Parity以太坊客戶端及Substrate框架的开发,并与波卡创始人Gavin Wood共事长达6年。
下面,链捕手将从应用场景、团队成员、技术方案、竞品分析、优劣势分析等角度,对Gear项目进行深度解读。
二、项目简介
1.应用场景
Gear是波卡—Kusama生态的智能合约平台,将于未来成为波卡的一条平行链。由于波卡中继链本身不支持DApp合约部署,开发者想要进入波卡网络,往往要在平行链上部署合约代码,或自行构建并启动一个区块链,接入波卡网络。后者需要质押大量的DOT代币以参与插槽竞拍,成本高昂,所以绝大多数开发者会在某条合适的平行链上部署其DApp程序。
作为一条平行链,Gear充当了搭载DeFi、DAO、NFT、供应链管理系统等多类别DApp的平台,为开发者提供各类基础设施,支持开箱即用式的创建流程,并使其所搭载的DApp获得来自波卡中继链的安全性保障。同时,若该项目所提出的并发式任务处理机制顺利投入使用,其运行速度可大幅超越波卡的其他平行链,进而成为波卡生态的最佳入口。从本质来看,Gear的定位是一条新公链。
2.团队背景

联合创始人兼CEO:Nikolay Volf
Nikolay Volf 是Gear的联合创始人兼首席执行官,自2015年以来在波卡母公司 Parity Technologies 担任核心开发者,并与波卡创始人Gavin Wood合作长达6年。在 Parity 工作期间,Volf参与了Parity以太坊客戶端及Substrate框架的开发工作,并领导了WASM智能合约的初版实现。

联合创始人兼CFO:Ilya Veller
Ilya Veller是Gear的联合创始人兼首席财务官,曾在Renaissance Capital、摩根士丹利及美国银行任职,与全球范围内的对冲基金及高净值人士合作长达20余年。在过去20年里,Ilya Veller为各种项目筹集资金超10亿美元。

联合创始人兼开发主管:Alexander Bugorkov
Alexander Bugorkov是Gear的开发主管,拥有在Lyft、New Relic和Spotify等知名科技公司工作的经验。

CTO:Petr Volynskiy
Petr Volynskiy是Gear的首席技术官,拥有在多个领域进行产品开发及技术领导的丰富经验,涉及领域包括项目和业务流程管理的应用程序开发、系统架构、跨平台开发环境、Web及移动端程序、操作系统、虚拟化和云端(SaaS、IaaS、PaaS)。
3.项目进展
2021年8月,Gear项目方正式对外公开该项目。
2021年9月,Gear项目方公开其GitHub代码库,并完成其测试网节点配置。
2021年11月,Gear重构了其标准库。
2021年12月,Gear完成 1200万美元私募轮融资,Blockchange Ventures 领投,三箭资本、Web3基金会和波卡母公司Parity Technologies的高管、Gavin Wood博士、Lemniscap、Distributed Globals、LAO、Mechanism Capital、Bitscale、Spartan Group LLC、HashKey等参投。
2022年2月,Gear官方宣布将于3月编写白皮书,或将于近期发布测试网,并计划在2022年上线主网。
三、技术方案解读
WASM虚拟机
为了在节点虚拟机(作用是在不同的节点设备上搭建相同的程序运行环境)及开发语言层面进行改善,以太坊之后的EOS、NEAR和Substrate框架及波卡中继链节点均采用WASM虚拟机,Gear也是如此。不同于因以太坊团队的“闭门造车”而生的EVM和Solidity语言,WASM(WebAssembly)语言由谷歌、微软、W3C 等顶级科技公司共同研发多年,并于2017年11月被Firefox、Chrome、Microsoft Edge、Safari等四大网络浏览器支持。
相比于EVM,WASM虚拟机在标准化工作上发展已久,附带更完备、与大多数现代硬件架构兼容的指令集(用于和硬件设备互动),可将Rust、C、C++ 等高级语言编译为机器码,接近于原生速度运行。Gear的CEO表示,理论上,WASM 最高可比 EVM 快10倍。
由于支持编译Rust和C、C++等主流语言,WASM虚拟机的采用使得基于Gear的智能合约开发支持受众更广、更传统的编程语言(如C和C++),便于将传统IT行业的程序员引入到区块链和Web3领域。再考虑到并行计算等传统计算机环境中拥有的功能,Gear整体上将比以太坊及采用EVM的公链,及其他不支持并行模式的新公链更接近传统计算机环境。
并行任务处理与异步编程模式
制约当前公链TPS(每秒交易数)的一大瓶颈,在于多数公链(尤其以太坊、BSC和Polygon等EVM系公链)采用单线程(每一时刻只能处理一个任务)处理模式,这大大限制了区块链网络在时间层面进行扩展的可能性。
与绝大多数公链不同的是,Gear在技术架构上直接做出了巨大改变。在其技术文档中,明确提出Gear网络节点将支持“并行处理”(在同一时刻运行多个任务)和“异步编程”(调用某函数功能的结果可延时返回),为此其采用了“并行处理流”和“消息传递通信模式”“Actor通信模型”及“async/await 声明”。
从理论层面讲,以上特性可以让Gear的TPS比普通公链高出几个数量级。
Gear所采用的被称作“消息传递通信”的交互模式,将每笔交易事件都视作不同用户间传递的“消息”来处理。这种交互模式在传统计算机领域已获得广泛采用,比古老的“共享内存模式”具有更好的性能。

(图片来源:Gear技术文档)
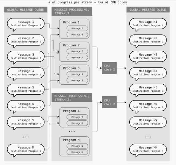
同时,在Gear节点的虚拟机架构中,允许根据CPU内核数创建对应的“事件流”(可以理解为流水线),比如CPU有两个内核就可以创建两个流,将交易事件打包置入两个不同的事件流中,交由两个不同的CPU内核去执行。比如:原本有100个事件需要处理,若是只有一个事件流,由单个内核去执行,需要100秒;若是建立两个事件流,每个流包含50个事件,分别交由两个内核去执行,就只需要50秒。理论上来说,采取这种多内核并行工作的模式,最快可以将任务耗时缩短数倍。

(图片来源:Gear技术文档)
但同时运行多个交易事件的场景可能诱发冲突,比如:事件A和事件B同时被不同的CPU内核执行,但这两个事件要调用的合约地址都是C,那么此时事件A和B就会互相影响,干扰对方对合约C的代码调用,并产生类似“双重支付”的现象。
为了避免以上场景,Gear的解决方案是将上文中的A和B放入同一个“事件流”,交由同一个CPU内核按先后顺序执行,这样就可以解决共享资源问题。
以此,Gear节点可支持多线程(同一时刻执行多笔交易事件),并解决事件间相关联、彼此冲突的问题。通过这种形式,Gear可大幅提高运行效率。
以上是Gear在交易事件处理模式上的改进。但一笔交易事件又可被拆解为多个步骤,或者说对多个合约程序的调用,因此,为了在更细分的结构上提升效率,Gear还想法设法加快链上程序(智能合约)的代码执行速度,并改善开发者的编程体验。为此,Gear直接支持“异步编程”模式。
在传统编程模式中,代码需要按顺序从上到下一行一行“同步”执行,顺序靠前的代码指令执行完毕,才会执行顺序靠后的下一行代码,有着严明的次序之分。这种模式有其弊端,比如调用某个指令功能(如下图中的printf)后,系统会等待该指令执行完。若是该指令长时间未执行完,耗时很长,后面的代码都必须排队等候,这会拖延整个程序的执行。在“兵贵神速”的区块链世界,这无疑会让系统的TPS下降。

为此,Gear采用了“异步编程”的模式,程序(智能合约)在执行一个指令时,可以继续执行下一个指令,而不必处于“等待”状态。之前所执行的指令功能可以在未来返回响应结果。比如,Gear上的某个智能合约,在代码段中包含调用多个其他合约(A、B、C)的指令,若为传统“同步”模式,要调用完A后才调用B,B用完后是C;若采用“异步”模式,相同的时间段内,几乎立即对合约A、B、C同时调用,无需耗时等待调用过程的完毕,这样就可以缩短合约代码的执行时间。从本质来看,“异步编程”就是让智能合约的不同代码指令实现“并发执行”。

(图片来源:CSDN)
如前文所述,Gear通过支持“并行计算”和“异步编程”的机制,在同一时间内处理多个交易事件,大幅提高效率,但这会带来其他隐患。比如,用户A发起一笔交易,调用链上程序B;B在执行时又要调用程序C和程序D,而程序C和程序D又要调用一个相同的程序E;按照“并行”和“异步”的模式,若是C和D同时执行,就会在同一时间调用E,这会造成资源调度上的冲突,造成混乱。
以上情形中的调用程序(合约)必须要有确定的先后顺序,对此,Gear采用了Actor模型解决这一问题。
Actor模型于1973年被提出,是一种支持并发的逻辑模型,最初专为由大量独立微处理器组成的高并行计算机开发,目前在传统计算机编程中已获得较为广泛的采用。在区块链的应用场景中,Actor模型会将不同的智能合约归类为不同的Actor实体,每个Actor实体都拥有各自的邮箱(mailbox),按照先后次序接收与其相关的消息(交易事件),进而按照事件的次序更改自己的数据状态。每个Actor实体每次只处理一个事件,这就可以消除共享状态,避免多个事件同时影响Actor实体。同时,不同的Actor实体间可以互相发送消息,以互相调用,这正对应着区块链上合约之间互相调用的场景。

(图片来源:CSDN)
可以这样理解:Actor实体便是添加了自己的“交易事件队列”的智能合约。上文中所提到的,同时运行中的合约C和D共同调用合约E的情形下,C和D各自的调用申请会按照发起的时间点(可能非常接近,但足以区分),依照先后次序被放入合约E自己的mailbox消息队列中,然后E会按先后次序分别执行完C和D的调用请求(比如先执行完c的请求后再执行D的),这样一来,冲突就被化解了。可以说,Actor逻辑模型正契合智能合约的特征(拥有独自的状态和存储空间)。
通过使用Actor模型,Gear上的开发者在智能合约开发中,可实现代码指令的“异步编程”与“异步执行”(实质为并发执行)。在此基础上,Gear可以支持Rust语言原生的异步编程功能,如Futures和async/await等关键语法,这是Solidity语言长期以来所不具备的功能。异步编程将很大程度改写智能合约代码的编写范式,并为开发者带来巨大便利。
综上所述,结合“并行处理”和“异步编程”这两个最重要的独特功能,Gear可以比传统公链更快速的处理交易事件,更快的运行链上程序,使其TPS获得大幅提升。
四、竞品情况
由于Gear本身定位为波卡平行链,其竞品为波卡生态其他的平行链,如:Moonbeam、Astar、Acala、Parallel、Clover等。本文将主要对比这些平行链(主网已投入使用)的相关信息。
1.Moonbeam
Moonbeam 是波卡上的EVM兼容链,定位为兼容以太坊的波卡智能合约平台。通过其EVM兼容性,开发者能够以最少的更改,将现有的 Solidity 智能合约和 DAPP 部署到 Moonbeam上,再通过Moonbeam与中继链的互通,实现整个波卡生态的互通。
团队方面,Moonbeam开发团队purstake创始人为美国人Derek Yoo,他是G20 Ventures成员,曾在办公社交软件FUZE母公司任职CTO达12年,后又曾任该公司CPO(首席采购官)。 2019年5月,Derek Yoo创建了Purstake公司。该公司曾参与Substrate框架的开发,主要负责Frontier模块。
融资方面,2020年9月,Moonbeam开发团队PureStake完成140万美元种子轮融资,Hypersphere Ventures领投;2021年3月,该团队完成600万美元战略轮融资,CoinFund领投,Binance Labs、IOSG Ventures、ParaFi、Coinbase Ventures、分布式资本等机构参投。
目前,Moonbeam链上原生协议主要包括:DEX平台,如StellaSwap和BeamSwap、Zenlink等;Yield类项目Pickle和Astral Financial;期权做市类项目Polkamarkets;跨链桥cBridge和Connext。
截止2月15日,Moonbeam总锁仓量TVL约为1.8亿美元,StellaSwap占有45.74%的锁仓份额。Moonbeam在Kusama的先行网Moonriver总锁仓量超过2.1亿美元。

(图源:Defi Llama)
Moonbeam的链上数据大致如下,目前该平台已处理超105万笔转账,其代币GLMR在波卡生态的持币地址数达到10万多。

(图源:SubScan)
2.Astar(原Plasm)
Astar的定位是多链、多虚拟机智能合约平台,可同时支持EVM和WASM虚拟机,在支持原以太坊上DApp开发者的同时,可拓展至Solidity生态以外的开发者。同时,Astar具有独特的“DApp Staking”激励机制,其为了吸引DApp的部署,将每个区块奖励的50%分发给DApp项目开发者和提名者,50%分配给POS质押节点。该机制旨在为开发者提供更明确的长期营收路径,增强其积极性。
目前,Astar已进行跨链桥开发,将支持以太坊、BSC、Polygon、Avalanche、Dfinity、Cosmos等。其同时支持Layer2生态,已实现OVM解决方案(Optimistic Virtual Machine),可帮助Layer2网络进行资产转移和信息交互。按照其愿景,Astar致力成为包含各种复杂开发环境、支持多种类型DApp智能合约平台。
团队方面,Astar的开发公司Stake Technologies是一家2018年成立于日本的公司,创始人为渡边创太,拥有日本互联网行业的资源。2021年,Astar生态受到微软日本的“Microsoft For Startups”计划支持,获得了包括Azure等微软服务和微软全球网络等基础设施支持。
融资方面,Astar(原Plasm)近一年先后获得3轮融资,累计融资额达到3440万美元,投资机构包括Binance Labs、Polychain Capital、HashKey Capital、Alameda Research等。
Astar在今年1月正式上线主网,目前其链上协议主要包括DEX平台ArthSwap、PolkaEx和跨链桥cBridge。截止2月15日,Astar总锁仓量TVL约为4.8亿美元,其中,参与Astar dApps Staking激励计划的锁仓金额为4.4亿美元,占有Astar全网锁仓份额的90.57%。Astar在Kusama上的先行网Shiden 总锁仓量约为1500万美元。

(图源:Astar Network)
Astar的链上数据大致如下,目前该平台已处理近65万笔转账,其代币ASTR在波卡生态的持币地址数达到约6万。

(图源:SubScan)
3.Acala
Acala的定位是服务于波卡DeFi生态的底层基础设施,同时支持EVM和WASM虚拟机,且面向用户构建了完整的DeFi应用程序,包括抵押借贷的稳定币系统、释放质押资产流动性协议和DEX等核心基础设施。由于支持EVM,Acala面向开发者提供了兼容以太坊智能合约的模块,提供一系列开箱即用的 DeFi 组件,帮助开发者在Acala应用层上构建各类程序,如NFT、DEX等。
团队方面,Acala开发团队由去中心化金融协议Laminar 团队和Polkawallet团队联合发起,还有部分成员来自Web3基金会。团队CEO为苏锐涛(Ruitao Su),毕业于奥克兰大学,此前是Centrality 的首席技术官。CTO为陈锡亮(Bryan Chen),毕业于奥克兰大学,是Substrate代码库的主要贡献者和波卡大使;COO 为Bette Chen,毕业于奥克兰大学,负责区块链协议和DApp产品研发。
融资方面,Acala在2020年3月完成150万美元种子轮融资,Polychain领投,Hashkey、KR1 等参投;同年8月,Acala完成700万美元A轮融资,Pantera Capital领投,ParaFi Capital、1confirmation、Arrington XRP Capital、Coinfund、DCG等参投。2021年3月,Acala获得Coinbase Ventures投资,金额未披露。
Acala在今年1月开通转账功能,并在2月10日开启百万ACA奖励计划,以激励其链上DEX平台Acala Swap的发展。截至2月15日,Acala在Kusama上的先行网Karura 总锁仓量约为4500万美元。
Acala的链上数据大致如下,目前该平台已处理近49万笔转账,其代币ACA在波卡生态的持币地址数达到14万。

(图源:SubScan)
4.Parallel Finance
Parallel Finance的定位是一条主打DeFi的平行链,推出多种DeFi产品,目前采用WASM虚拟机,其名为Leverage Staking(杠杆抵押)的服务已在先行网Heiko投入使用,允许用户将质押的资产借出,以同时获取质押和借贷的双重利息。Parallel—Heiko还支持Auction Loans(拍卖借贷),允许用户以固定或浮动利率或根据项目借款的数额来决定未来所占份额的比率,以此将自己的DOT或者KSM借给插槽拍卖的众贷参与者。
团队方面,Parallel Finance项目大约启动于2021年4月,发起者为八维资本的创始人阮宇博,团队其他成员有Facebook、JPMorgan或Sushi、TrueFi、Mina等公司任职背景。
融资方面,Parallel Finance去年共完成3轮融资,累计融资额为2000-3000万美元之间,投资机构包括Polychain Capital领投,Slow Ventures、Lightspeed Venture Partners、Blockchain Capital和Alameda Research,Pantera Capital、、红杉资本和Founders Fund等。
目前,Parallel Finance总锁仓量TVL约为6亿美元,基本集中于其插槽拍卖众贷业务板块。
Parallel Finance链上数据大致如下,目前该平台已处理近4万笔转账,其代币PARA在波卡生态的持币地址数达到约3万。

(图源:SubScan)
5.Clover
Clover Finance 的定位是波卡生态的EVM兼容链,为基于Substrate 的应用程序创建一站式兼容EVM 框架,以降低开发人员的门槛和成本。以太坊和BSC等EVM系公链的项目可以简单地将智能合约迁移到Clover上。
针对以太坊的高Gas费,Clover 设计了免费经济模型,每笔交易直接从交易的资产中收取交易费,用户将不必额外存储 ETH、BNB、HT 等专用于支付Gas的代币,大幅降用户使用门槛;同时,Clover针对开发者有Gas分配模型,重新设定了 Gas 分配参数,将Gas 费直接发送给网络维护者和 DApp 开发者,为智能合约开发者创造被动收入。
团队方面,Clover项目开始于2020年11月,项目负责人&联创Viven Kirby曾担任前微软ERP 软件开发技术负责人和架构师,及许多区块链项目的核心开发者。技术负责人&联创Burak Keçeli曾担任支付产品GatePay 的技术负责人和跨境支付产品 Staqq 创始人。运营主管&联创Norelle Ng曾是Bithumb Global 的合伙人和 Amber Group 的客户关系主管。
融资方面,2021年2月,Clover Finance完成300万美元种子轮融资,Polychain、Hypersphere、Bithumb Global和Divergence Ventures领投。2021年5月,Clover Finance获得火币创新实验室投资。
Clover Finance的链上数据如下,目前该平台已处理36笔转账,其代币CLV在波卡生态的持币地址数为32。

(图源:SubScan)
五、优缺点分析
通过前文的阐述与分析,Gear具备以下优缺点:
优点:
- 支持功能更齐全、速度更快的WASM虚拟机,支持Rust、C/C++等主流语言;
- 支持不同交易事件的并行执行,支持智能合约编程和执行的异步化,可大幅加快程序运行速度,使TPS数量级远高于EVM系公链;相比于Solana,Gear的安全性可由波卡中继链加以保障。
- 比起大多数公链(尤其是EVM系公链),性能和架构更贴近传统计算机环境;
- 项目创始人及CEO有波卡母公司 Parity Technologies的任职背景,与波卡创始人Gavin Wood关系较近,项目早期便获得Web3基金会和Parity Technologies及知名VC三箭资本的融资。
缺点:
- 由于采用较难实现的并行架构和异步编程,其潜在复杂性与区块链状态的确定性有关,但不同的节点有不同数量的CPU核心,所以需要通过开发特殊的尖端算法来克服,这方面的开发难度不容小觑。
- 即便是在设计上极尽缜密和周到,并行处理模式在长期运行中都可能出现Bug。2018年时,EOS创始人BM针对EOS白皮书里提到的、很难真正实现的“并行性”parallelism,曾表示:“能解决这个问题的人,之前必须有开发至少3个区块链系统的经验。”此外,Solana也曾提出支持并行架构的“Sealevel”技术方案,但尚未实际落地。
- Gear尚未启动测试网,距离主网正式投入使用及获得波卡插槽拍卖可能还有较长时间,这将使其失去在波卡生态的先发优势。
- Gear目前主要支持Rust和C语言,尤其以Rust语言为主。但Rust语言的学习难度较大,开发者数量可能有限。
- Gear官方未表示支持EVM,这将使其失去目前在区块链开发中占主导、数量广泛的Solidity开发者,不利于Gear生态的快速建设;
- Gear的安全性取决于波卡中继链,其未来的繁荣将受制于波卡生态本身。波卡在未来可能出现的缺陷或将严重影响Gear。
六、总结
作为开发者进入波卡生态的新入口,Gear在技术主张和团队背景上让人耳目一新,但区块链特殊的业务逻辑与运行机制使其天生“敌视”并行多线程的工作方式,这对高举“并行计算”旗号的Gear团队无疑是巨大的障碍;同时,由于以太坊系的EVM虚拟机与Solidity语言本身近乎于“大而不倒”,面对波卡生态上因兼容EVM而获得以太坊系开发者青睐的Moonbeam、Acala和Astar,Gear仍面临着严峻考验。
注:特别感谢波卡生态开发者、Patract CTO @Aten老师和以太坊生态开发者@一只帅狗 在本文完成过程中的技术解答,作者在此表示感谢
参考文献:
《The advantage of Gear technology》
《Gear Technologies Raises $12M to Boost Smart-Contract Development on Polkadot》













