全面梳理七大新一代 Web3 数据工具
作者:Louis Wang,Biteye
编辑:Biteye 核心贡献者 Crush
随着区块链技术的发展,链上生态的繁荣,丰富的交互行为带来了海量数据,数据分析已经成为区块链应用的一个重要组成部分。
这些链上数据对应着链上价值的流动,对这些数据的分析和根据分析而得出的洞察和见解变得极为有价值。
新兴的 Web3 数据产品提供丰富的数据可视化功能和强大的分析工具,通过实时监控、数据挖掘和分析等功能,帮助用户更好地利用区块链中的数据。
数据产品分类
从数据栈角度来看,区块链数据产品可以分为数据源、数据开发工具和数据 app 三类。

其中,数据开发工具和数据 app 的受众最广。成熟的数据类产品如 Nansen,Messari,都将数据分析完成后,将成品结果打包给用户,比如热点项目追踪,链上资金流向等。
这类产品的特点是易看易懂,学习门槛低,拿来就用,弊端是无法满足定制化需求,属于被动研究,而且功能详尽的往往是付费的。
高定制化的数据开发工具,如 Dune Analytics,Flipside,Footprint,是主动研究的手段。
这类工具的特点是自由度、上限极高,完全海阔凭鱼跃,天高任鸟飞。但是需要对区块链数据结构有深刻理解,数据库语言的基本掌握加上一点智能合约的知识,学习门槛较高,属于容易看,上手难。
虽然数据类的细分赛道都已有成熟产品,但是随着人们对区块链技术的不断开疆拓土,链上数据也在爆炸增长,用户对数据分析的需求与日俱增,一批新兴的数据类工具、产品出现在用户的视线之中。
本文接下来的内容为大家介绍七款新兴的数据类产品(按字母排序):
01 0xScope
产品背景
区块链数据真实透明,但是由于去中心化的生产关系,带来了信息碎片化的问题。数据七零八落,每一块都有效、可用,但是割裂,数据的分散化难以产生具有关联性的深刻分析。
同时,对于以太坊 EOA 账户容易「多开」的前提,仅对地址的分析是单一、片面的,用户肖像想刻画的是账户背后的操作实体。
0xScope 针对这几个 web3 数据的痛点,用一双无形的手拾取区块链数据碎片,让拼凑出完整的用户肖像成为可能,团队提出了创新的解决思路:实体(Entity)分析。
0xScope 建立了一套基于图计算的权重归集算法,通过给几十个不同类型的规则赋予不同的权重来识别用户的其他地址,这些规则通过深度学习一直在测试与完善以提高地址归集的准确度,并从 Entity 的视角来重构信息单元。
如下图所示,这四个貌似不相关的链上地址,通过 0xScope 的归集算法发现他们是同一个实体,意味着这些账户由同一个人控制的可能性非常高!并且通过它在不同交互留下的蛛丝马迹,甚至可以推测屏幕背后这个人所在的时区,web2 信息等。

Entity 的出现意味着链上分析的维度不再单一,每个链上实体的形象都变得饱满丰富起来,分析的角度不再局限于单薄的 EOA 地址;这也意味着一旦有人作恶,就不再是换个 EOA 账号就能逃脱得掉了的,天眼查会跟踪到天涯海角,无所遁形…

产品功能
Watcher 刚更新到 2.0 版本,在页面逻辑上做出适应性调整。三个主要功能模块:
1. 发现模块
这部分属于数据散步区,供用户漫无目的地闲逛,可以看看各个 token 的大户持仓分布;按市值排名,查看各个币种的价格、持有者变化;
根据 TVL 和每日用户数据做排名,发现链上火热的项目;又或者看看最新的蓝筹排名。

2. DD 模块
Wather 用来做尽职调查非常合适。在 VC Watch 中,既可以查看指定 token 的 VC 持仓和变化,谁跑了谁还在一清二楚;
也可以查看每个 VC 的动态,拉近了小韭菜和大韭菜之间的距离。
使用巨鲸追踪或者钱包追踪时,可以设置警报提醒,方便实时知悉链上动态,为了避免数据回滚,延迟大约是 12 个以太坊区块,五分钟以内。

Notable Entity Tracker 提供知名机构/做市商/名人追踪,一个实体下控制的多个账户归纳集合,动向一目了然,一键 follow。

3. 研究模块
这部分应该是最能代表 0xScope 技术实力的部分,重点在于地址归集和可视化资金流向。
通过地址归集功能,可以筛选出一个地址关联程度较高其他地址,比如锁定了钓鱼账户或者黑客账户,可以查看该地址是否有关联的交易所,请求交易所协助一起缉拿黑客,为挽回资金损失带来新的希望。

资金流向功能通过可视化的图表清晰展现了链上动态,如下图「FTX 黑客」盗取资产后是如何在链上后续操作的,兑换成 BNB 等资产后又转去了哪里。

也可以通过观察 mask 代币的转移,结合 0xScope 的标签体系,猜到 Jump trading 是 mask 的做市商,那关注这两个红色地址的充提对投资决策的意义就比较大。

在辅助投资决策时,结合巨鲸追踪和警报功能会比较有效。在 whale watch 功能里可以查看每个代币的含鲸量,通过 Entity Dashboard 进入对应的代币鲸鱼分析面板,查看鲸鱼的最新动态。
之前有人使用这套方法,观察到 YFII 大量鲸鱼提币的现象,找到吸筹最多,行为和价格最相关的那只鲸鱼,设置警报跟踪操作,最终靠捕鲸大法收获 700% 收益,具体操作可以看这条推特。
一句话总结
0xscope 的 Watcher 有强大的技术创新,通过实体分析、地址归集,可以帮助用户在错综复杂的链上地址、链上行为中梳理关系,对尽职调查特别有用;
也可以对代币的资金流向进行可视化分析,选定跟踪目标设置预警,watch to earn,让 smart ass 成为 smart money。
02 Arkham
产品背景
Arkham 是一款数据分析 app,主打地址归集和追踪。产品活跃于各个热点事件的链上追踪、分析,如 FTX 爆裂、11 月的 CRV 做空,得到了广泛的关注。

产品目前处于封闭内测阶段,可以在官网申请内测名额。
产品功能
1. 资产信息
一连接上钱包就可以看到自己的资产信息,这实际上就是 Arkham 的 dashboard 的最简实例化,包括:资产表、历史资产水平、资产组合以及交易记录,持有资产也会显示实时的 24 小时变动情况。

2. 数据追踪仪表板(Dashboard)

Dashboard 是 Arkham 最主要的功能,制作方式也很简单,无需编程,只需要输入、勾选条件即可输出,速度非常快。这里既可以是实体分析为导向,也可以以代币分析为导向。
Arkham 收集了市场上主流的做市商地址,归集成为实体,方便用户做查询。以实体分析为例,如下图,我制作了一个做市商对比的看板。看板内容包括 Wintermute、Jump Trading、Alameda 和 Jane Street 四家做市商的资产、资产组成、资产历史曲线以及近期操作。
可以看到厉害的做市商持有什么 token,在操作什么 token,从而提供跟从、避开的指导。

以代币分析为例来看 11 月的 AAVE 借$CRV 做空事件,过滤条件中选择存入 OKX 的大额 CRV 代币,就可以看到全是 Eisenberg(这次借 crv 做空的和上次攻击使 Mango 损失一亿的都是这位)在输出。

后续$CRV 爆拉逼空,在 AAVE 的仓位遭到清算,在看板中条件选择发往 AAVE 中 CRV,显示由于流动性不足,待清算仓位过于庞大,整个清算过程持续了 40 分钟,最后还是给 AAVE 留下了七位数的坏账。
3. 图谱(Visualizer)
图谱是一个将链上地址关联的可视化工具,类似地输入地址或者实体名称,就可以自动生成图谱。比如我想追踪 APEcoin 的初始分布,如下图所示,上部分是空投地址,中间的是由 Coinbase 管理的基金会钱包,下方是一些未被标记的地址。

一句话概括
Arkham 的一款简单好用的链上数据追踪 app,只需要灵活筛选条件就可以制作信息丰富的看板,无论是面向实体的分析,还是面向代币、协议的分析,都灵活好用。
目前产品还在内测,更多的功能如大额转账预警,正在开发中。
03 Chaineye
产品背景
随着 Web3 生态的日益壮大,每个赛道都有特色各异的项目层出不穷。丰富的生态对于用户来说当然是好事,但是也会造成一些困扰,究竟哪个才更好,或者说有哪些选择能供我挑选?
毕竟不是每个普通用户都有时间精力去研究各个项目。Chaineye 是一款面向用户辅助日常选择的数据产品。它旨从实用角度出发,发挥聚合器的功能,解决诸如更小摩擦的多币种跨链方案选择等问题。
产品功能
1. 资产跨链聚合
多链格局带来区块链生态多样性的同时,也造成了流动性割裂的问题。
哪个桥支持指定的两条链跨链,磨损又是怎样的,用户无法一一了解,这一定程度上造成了用户的困扰。
Chaineye 聚合了各类资产跨链的信息,根据用户筛选,列出实时的跨链选择,包括跨链所耗费的时间、手续费,用户根据需求选择完最合适的就能直接链接到跨链桥操作,十分方便。

2. 中心化交易所代币充提
如果用户担心去中心化跨链桥不安全,想借中心化交易所充提做资产跨链也没问题,CEX Transfer Fee 功能支持上百种常用代币和主流交易所,详细列出了各个链、币种和交易所的充提磨损,用户可以根据需求选择合适的方式。

3. 稳定币看板
对于市面上主流的稳定币,Chaineye 提供了一个市面上最全面的对比看板。内容包括稳定币的总市值,各类稳定币的发行商、部署链,是否有脱锚情况,稳定币的抵押物构成,是否经过审计以及详细的审计报告均有列出。
并且区分了原生稳定币和非原生稳定币(比如以太坊的 BUSD 和 BNB chain 的 Binance-Peg BUSD),帮助大家更深入的了解稳定币的相关风险,不必天天被噪音 FUD 了。

4. ETH2.0 质押收益对比
以太坊正式转为 POS 之后,ETH2.0 质押成为很多人的理财选择,尤其是最近 V 神预计以太坊上海升级将于 2023 年初进行,届时质押的 ETH 可以进行赎回,2.0 质押不再成为「死理财」,散户如何选择质押商最大化收益?
Chaineye 将主流质押服务商的质押收益、规模、提款赎回标准等信息聚合、对比,输入预投入 ETH 数量,可以得到一个大致的回报结果,十分方便。
5. RPC List
如果想摆脱 IP 被 Infura 监控的情况,Chaineye 也提供了 RPC List,用户可以根据延迟、提供商来选择更替 RPC。

一句话概括
简单来说,Chaineye 是个信息聚合器,聚焦诸如稳定币、跨链等热点,为用户提供最全面的信息对比,节约用户时间,提升用户体验。
04 EigenPhi
产品背景
随着对 MEV 的研究逐渐成为显学,越来越多人开始关注这黑暗森林的一角。
EigenPhi 是一个面向 DeFi 中 MEV 数据的研究平台,它的特色是可以识别、追踪链上的 MEV 捕获,如套利、三明治攻击、清算等,在展现 MEV 市场的同时也有每笔 MEV 交易的详细信息,供大家参考。
产品功能
在 Overview 页面,EigenPhi 可以告诉你各类 MEV 的实际交易量、实际利润(毛利-矿工费)各是多少,他们分别的占比以及增长情况,可以非常清晰地给用户以一个全面的当前 MEV 市场概貌。
观察各类 MEV 的交易量和收益可以发现,套利的整体收益占套利交易量百分之一左右,三明治攻击则占千分之一左右。
目前来看,按交易量排序最多的是三明治攻击,占 MEV 总交易量的百分之八十以上,而按利润排序则会发现套利的收益占实际 MEV 市场收益的一半以上。
也就是说,三明治攻击,我们认为是有损用户体验的坏 MEV,充斥着整个 MEV 市场,然而实际上它能带来的收益反而没有通过套利来促进市场价格稳定的好 MEV 收益大。


MEV Live-Stream 是个非常有意思的功能,就像以前看股票大盘不停翻动一样,会实时监控捕捉最新的 MEV 相关交易,并放送到这个滚动面板上。
用户可以清楚地看到该笔交易所涉及的 MEV 类型,发起 MEV 交易的合约地址,实际收益和开销等数据。
有趣的是,经常可以看到一些几乎零收益或者负收益的交易,比如失败的套利,极低利润的三明治攻击等。
对于不熟悉 MEV 的朋友或者觉得 MEV 技术门槛太高而望而却步朋友不妨多来看看这个面板,会庆幸自己少了一种亏钱方式。

当然,厉害 MEV 玩家也很多。从 leaderboard 来看,有意思的是 BSC 上的 MEV 收入要远高于以太坊上的 MEV 收入,BSC 上排名第一的玩家排以$587 的成本收获了$567k,投资回报比高达 90000%,让人望尘莫及。
而 ETH 上第一的盈利$41k,成本$103k,投资回报比只有 39.7%;以太坊上 MEV 排名靠前的获利者一半都是靠三明治攻击获利,一半是套利,套利的投资回报比往往较大,三明治的攻击利润较小,成本较高。


用户可以按照 MEV 获利方式查看详情,例如查看三明治攻击的交易分布,UniswapV3 是重灾区,占了一半以上,也可以看到最近的攻击发生在什么时候,涉及到的 token 以及获利情况。

在 EigenPhi 中,每笔 MEV 交易都可以清楚地看到整个操作行为和逻辑,将复杂的交互过程、交易成本、利润等细节进行简化和揭示,便于用户理解。
分享一笔有意思的套利:套利合约(0x8)从 DYDX 闪电贷借出 90 枚 ETH,购入 #1633BAYC,同时获得了该 NFT 下质押的 10000 枚 Ape,将 Ape 兑换成 32.68 枚 ETH 之后,又将该 NFT 以 65ETH 的价格售出,获利 4ETH,在 EigenPhi 中的记录如下图所示:

目前 MEV 部分,EigenPhi 的数据支持 Ethereum 和 BSC 链部分。除 MEV 之外,EigenPhi 还提供了流动性池分布监控,具体到哪个协议的哪个池子交易量最大;
恶意代币(Malicious Token)识别功能,恶意代币指会在不通知用户的情况下收取转账费或交易费的代币,帮助用户规避风险。
同时,EigenPhi 还有 Research 部分,提供了他们最新的研究报告,很值得一读。

一句话总结
EigenPhi 是专注于 MEV 市场的数据分析平台,能够识别、追踪各类 MEV,用可视化图表解析 MEV 市场,拆解每笔交易。
为研究员提供 MEV 研究的数据,为 MEV 爱好者提供思路和参考。
05 GeniiData
产品背景
GeniiData 定位为一个着重于跨链数据分析和 API 工厂的数据分析平台,主打高性能、高数据可靠性和广覆盖范围。
它为个人数据工作室提供专业工具,通过进行区块链分析来发现、验证和构建 Web3。对于企业而言,GeniiData 是去中心化应用程序的孵化器,提供对综合链上数据 API 的访问。
GeniiData 是一个由其社区驱动的开放平台,允许用户共享复杂的数据洞察力并在 Web3 生态系统中的应用程序上进行协作。

产品功能
1. 高颗粒度多链解析+强大的跨链分析功能+极佳用户体验
GeniiData 目前解析了十余条链,包括 BTC(大部分数据平台都没有 BTC 的数据)和一些新公链、layer2,如 Aptos,StarkNet,更多的解析链带来更丰富的分析内容。

随着区块链的发展,多链并行的新格局将是大势所趋,许多巨头协议,如 Uniswap,Aave 等都会跨链部署,甚至 Aave V3 都有跨链存取的新功能,所以对协议在单一链上的分析会越发显得片面。
GeniiData 提供了强大的跨链分析功能,用户可以将各个链上的数据汇总、比较,得到更全面、更高维度的洞见。

在做数据查询看板的用户体验方面,GeniiData 是市面上数一数二的了,页面简洁,结构逻辑清晰,有许多常用的抽象表,例如各类标准的 token 进行抽象分类做成余额表,为查询提供极大方便。

2. 智能合约自动解码功能
在大部分数据分析平台上,对某个项目的智能合约解析往往是耗费人力的,需要提交申请,工作人员人工审核之后手动解析,快则耗费 2-3 天,慢则一两周。
GeniiData 提供了无需验证的智能合约自动解码功能,提交合约后几小时内就能完成解码。这对于聚焦项目的研究很有帮助,通过解码后拿到完整的事件数据,更方便分析。

3. 数据类产品驱动器
数据平台的 API 市场目前竞争逐渐激烈起来,GeniiData 企划打造 API 工厂,兼顾数据查询的历史完整性和时效性,成为 Web3 数据类产品的驱动器,用易建的 API 提供稳定、高效的服务,支持访问量的 toC 业务。
同时,GeniiData 也支持机器学习,为训练链上数据,用人工智能探索 Web3 打开新格局。

一句话概括
GeniiData 在解析链的多样性,历史数据完整性和用户体验方面都是业内领先的。创新的智能合约自动解析功能提高研究效率,API 工厂为数据类产品提供助力。
06 MetaDock
产品背景
MetaDock 区别于其他几款数据平台类产品,它以浏览器插件的形式工作,旨在优化用户的区块链浏览器使用体验。
产品功能
1. 聚合了各个 EVM 区块链浏览器,省略了查找区块链浏览器这一步,直接在插件里查询就可以,但是只支持了部分 EVM 链。

2. 作为网页插件,在链接到区块链浏览器时会增加一些标签功能,如账户风险提示 low/high risk,和常用的一些工具的超链接,如 DeBank。

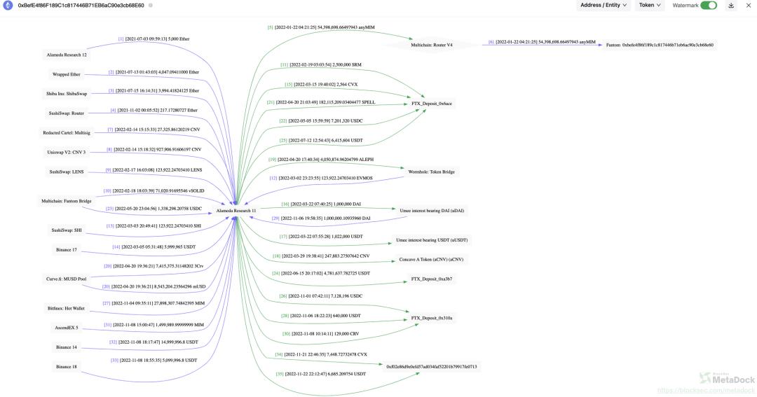
3. 资金流。点开标签栏中的 Fund Flow,就可以可视化地看到查询账户的关联账户以及资金流量图。通过右上角的过滤器,可以选择展示指定的转账地址/实体,或者币种。

一句话概括
MetaDock 是一个 Chrome 插件,用于提升用户区块链浏览器的使用体验。一方面聚合了多个 evm 兼容的区块链浏览器,并增加地址标签;
一方面提供资金流追踪,是个实用的小工具。
07 Zettablock
产品背景
ZettaBlock 是一个企业级全栈 Web3 基础设施,用于索引和分析,连接链上和链下数据。
ZettaBlock 主要面向的是企业团队和开发人员,可以在 Zettablock 构建的平台上,快速地通过 SQL 构建实时、面向公众、可靠的 GraphQL API。
构建在 ZettaBlock 之上的应用程序只需要与少数通用且用户友好的 API 进行交互,这些 API 提供对大量孤立的数据源的高效访问,开发人员可以轻松定制 API 以适应他们自己的业务逻辑。

Zettablock 的特点
-
全栈。提供具有流式处理、OLTP 索引、OLAP 分析和可视化架构的统一数据平台,以及数百个随时可用的区块链数据集;
-
灵活性。根据自定义转换逻辑需求构建您自己的 GraphQL API 和 SQL;
-
实时。定制的 API,具有 10 毫秒的响应时间和亚秒级的数据新鲜度以及处理的高吞吐量;
-
数据统一。无缝获取任何解码的链上数据,结合自己的链下数据;
-
可扩展。使用 SQL 轻松连接 PB 级数据;
-
可靠。确保近乎完美的系统正常运行时间 (99.99%) 以支持实时、数据密集型应用程序。
ZettaBlock 目前支持 Ethereum、Polygon、Arbitrum、Aptos、Solana、Ripple XRP、IoTex 和 Aptos。技术团队工程能力非常强,在短短数月内就从头构建起了一个动力超强的数据平台,现在可以体验公测版。
产品功能
1. Zettablock 提供了一个快速、高效、高定制化的链上数据分析平台
在使用流程上和大部分定制化数据查询平台(如 Dune,Flipside)几乎没有什么不同,一样的上手做 SQL 查询,将数据可视化,集成、制作看板,查询速度快。

不同之处在于,做完 query 查询,可以使用自动 API 生成功能,打包成可供灵活调用的 API,这一点大大拓展了数据分析的应用场景,为数据分析类的产品创业提供了温床。

2. 丰富灵活的 API 服务是 ZettaBlock 的特色,目前平台提供了三种类型的 API
-
自定义 API(Custom API)
自定义 API 是 GraphQL API 端点,用户可以写完 SQL 查询,通过 ZettaBlock 的 API 构建器十分方便地构建。定制的 GrahQL API 是实时的(100 毫秒延迟),具有成本效益(比分析 API 便宜 1000 倍),并且可以处理高 QPS,非常适合为面向消费者的 dApp 提供 API 支持。
-
数据湖 API(Data Lake API)
数据湖 API 是用于与 ZettaBlocks 的数据湖交互的分析 API。用户可以使用它向数据湖提交任意 SQL 查询并相应地获取结果。对于大量结果,还可以使用流模式访问和写入文件。
-
预建 API(Pre-built API)
预建 API 是由 ZettaBlock 团队和社区共建的 GraphQL API 集合。预构建的 API 旨在满足常见的查询和指标需求,有些类似于 Dune 的 Spellbook,避免重复造轮子。

3. 链上数据+链下数据
在做数据分析时,经常会遇到的一个问题是链上、链上数据割裂,无法集成在一起,形成全面的分析。Zettablcok 在这点上做出突破,支持聚合链下数据,一方面通过社区贡献。
例如,来自 Polygon 团队的 protocol_mappings 表,另一方面来自一些公认的数据源,例如 CoinGecko(例如 prices.usd 表)。
同时各个团队、分析师也可以上传数据至他们在 Zettablock 内独立的数据湖,方便结合链上、链下数据,做更全面完整的分析,同时也不会丢失数据的隐私性。
未来,Zettablock 还将推出 API 市场,让开发者可以从中获益,基本的流程将会是:开发者使用 Zettablock 提供的数据集使用 SQL 做查询,例如「持有 BYAC 的用户一年以上的地址且主动购入这个 NFT 的人数有多少」,查询完成后通过 API 生成器自动生成 API,放到 Zettablock 的 API 市场。
别的用户对这个查询感兴趣就可以直接使用该 API 并付费,创作者自动收到返佣,让个人开发者的好想法和知识技能变现成为可能。
一句话概括
ZettaBlock 是一个用于索引、分析、连接链上和链下数据的全栈实时 web3 数据基础设施,开发人员可以使用 ZettaBlock 轻松构建实时、可靠、数据密集型应用程序,作为数据类产品的基石。
08 七款数据类产品总结

通过以上的介绍,不难发现新兴的数据类产品开发主要围绕着三个功能:
-
实体甄别
-
资金流
-
API
实体将多个关联地址抽象在一起,对于数据分析质量提升有很大帮助,比对单一地址分析的价值高得多。
除了机构、交易所等公开披露等地址外,更多的隐藏地址要靠数据平台自己挖掘。这块很看各家功力,通过各自算法挖掘的深度,实体甄别的广度,都是比拼的点。
显然每家的地址归集和实体甄别都会多少有些出入,这也会给用户带来疑惑,对一个数据无法对比验证,似乎只能选择「盲目」地选择相信。
事实上还真是这样,只能获得个模糊的正确。借鉴 Kofi 的说法,很难说哪家的数据是正确的。

资金流的可视化方便投资者投资分析,尤其是结合起实体甄别、地址归集功能,基本上可以分析出值得追踪的地址,然后加以预警。
数据分析平台的 API 服务是另一大竞争点,都在争着抢着当 API 工厂。用户对链上数据日益旺盛的需求,会有更多的数据类 Dapp、小工具出现,API 灵活的特性非常适合让这些 Dapp 搭建在数据分析平台的基础上,进一步地让数据分析平台扮演基础设施的角色,同时也能吸收数据产品带来的流量。
新兴的数据产品与已有产品之间的关系是互补与竞争。一方面由于市场增大,已有产品的覆盖面不够,新产品填补新细分赛道的空白;另一方面新产品与已有的产品若处于同赛道,他们之间的竞争主要围绕着以下几个方面:
-
技术。新产品是否拥有更先进的技术,比如更快的数据处理能力、更强大的分析功能、更简单的开发接口等。这些优势可以让新产品更有竞争力,吸引用户的使用;
-
市场占有率。已有的产品可能已经在市场上占有了一定的份额,拥有较多的用户和客户,形成了稳定的盈利模式;新产品如何通过特色功能、更好的用户体验、更激进的市场营销来打开市场是产品能否成功的关键;
-
品牌效应。已有的产品可能已经建立了良好的品牌声誉,拥有较高的知名度和口碑。这些优势可以让已有产品更容易获得用户的青睐和关注,带来网络效应。

链上数据的重要性来源于区块链技术的逐步成熟和应用的蓬勃发展。灵活运用、结合各类数据产品,会为我们在 crypto 世界提供崭新的视角。
通过对链上数据进行分析,用户可以获得更为全面和准确的信息,辅助研究或者投资;通过链上透明且不会说谎的数据,也可以在黑暗森林前行中时为自己提起一盏明灯,照亮前方保护自己。
参考资料
[1] 成为链上数据分析师
https://sixdegreelab.gitbook.io/mastering-chain-analytics/00_introduction
[2] My take on the Crypto Data Landscape 2022
https://twitter.com/zk7hao/status/1576492616715116547
[3] 详解0xScope Protocol :如何成为Web3用户画像“雕刻师”?
https://www.panewslab.com/zh/articledetails/5e5ep35r.html
[4] 0xScope——用知识图谱革新Web3数据分析范式 https://mirror.xyz/0xB134928B00c6c76b939D8715a6dc1e1dAe5B5b6e/q8lWLYL0Ei4CL3sTvdbhldZNoNp-FkbMw8QP0lvai3M
[5] The EigenPhi Way
https://eigenphi-1.gitbook.io/classroom/eigenphis-methodologies/the-eigenphi-way
[6] Welcome to ZettaBlock
https://zettablock.readme.io/docs
[7] GeniiData Documentation
https://geniidata.notion.site















