Solv V3:改革去中心化流动性基础设施
作者:Solv 华语社区

Solv Protocol 在 2020年10月成立之初,便提出了原创通证标准 ERC-3525(SFT),旨在将各类未来现金流通证化,从而为行业带来全新的资产品类。2022 年 9 月,ERC-3525 正式通过以太坊官方社区批准成为正式标准,已有四十余个开发团队正在基于它开发产品,其中大多数团队正在使用SFT打包未来现金流资产,包括版税收入、工资收入、协议收入、会员卡券等等。作为原创团队,Solv 团队打造了 SFT 铸造、发行与交易基础设施,并推出系列 SFT 产品和服务。
2021 年 4 月,我们正式推出 Vesting Voucher(Solv V1),累计服务了 64 个项目方帮助他们管理额度。2022 年 3 月我们正式推出Bond Voucher(V2)以构建行业第一个链上债券市场,实现超过1亿美金的债券发行与交易量,累计铸造 SFT 20000个,SFT 交互地址数超过17000 个。
2023 年 3 月,我们正式推出 Solv V3,一个服务全行业的流动性基础设施。这一产品将为行业提供统一、可靠、透明的基金产品发行平台,帮助募资人通过发行、管理、结算链上基金实现高效的资金融通。
Solv V3 主要包含两个模块:
模块一目标是降低链上基金发行门槛
Solv V3 提供链上基金产品的定义、管理与结算,允许任何融资人像创造 NFT 一样便捷直观的定义创建投资凭证。同时产品的管理和结算均可以通过针对 SFT 的打款、提款,拆分转移交易来实现。

Solv模块二目标是保证资金安全可控
基金产品的后端托管集成。基金经理可以在一套安全可信的环境和标准下操作融来的资金。以实现自证清白。这种能力允许基金经理甚至可以在不放任何抵押品的情况下获取数以千万计的资金

这样的产品将:
-
允许资金目击者自由地创建任何一种金融产品,且能够用极低成本管理这一产品。包括固收产品、浮动收益产品、货币基金、一级投资、量化基金、指数基金,乃至链上REITS产品等。
-
允许投资人能参与更多的 Alpha 机会。极低的基金创建成本使得过去无法被开放出来的Alpha 收益开始面向大量市场用户提供。每个用户可以同时投资并持有数十种理财产品SFT。
-
投资用户具备强大的后端资金监控能力,以及投资头寸的管理能力。通过面板功能与托管功能,用户可以直观的监控资金的状态,并在关键时刻影响资金的使用权限。

Solv V3 已经集成 Gnosis Safe、Cobo、Enzyme、以及多家托管机构包括 Ceffu、Copper等。SFT 作为一种投资份额也可以在 Metamask、Debank 中被识别。且未来将可以拿到许多抵押借贷平台中获取额外的流动性。围绕 Solv V3 将形成一个极度高效、透明的流动性市场,为行业创造一个统一可靠的流动性分发层。
模块一: 基金产品的定义、管理和结算
Solv V3 主要提供以下功能:
-
基金发行:基金经理在Solv v3中发行可自定义申购赎回政策、费用标准、投资策略等参数的通用化基金。基金的核心信息会记录在智能合约中。
-
基金购买:投资人购买基金,获得基金 SFT 作为分额凭证。
-
基金交易:基金 SFT 可以在 Solv Marketplace 及第三方NFT市场中交易中交易。
-
基金结算:自动记算基金净值,通过智能合约处理基金的赎回和收益的分配。
-
资金托管:Solv 整合了中心化和去中心化的托管基础设施,并提供定制化托管服务,确保资金在可控条件下使用,保证资金安全。
-
资金监控:Solv 整合了第三方链上数据平台的API和中心化交易所的API,帮助投资人监控资金使用状况。
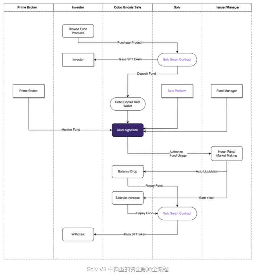
链上做市商募集资金是 Solv V3 的典型应用场景,例如做市商 A 想要募集在 Uniswap V3 上的做市资金。做市商通过 Solv V3 募集到的资金会进入做市商 A 与 Prime Broker 共管的 Gnosis Safe多签账户中, Cobo Argus 会将 A 的资金使用限定在特定高频操作。投资人获得 SFT ,并可通过转移交易SFT 获得流动性。到期后 A 通过智能合约结算收益,所有投资人通过 SFT 领取收益。该场景的具体流程如下:

智能化收益(Smart Yield )是我们设计 Solv V3 的核心理念:
-
选取收益的前提是保证资金安全。通过整合的托管服务和资金监控体系确保资金在安全可控条件下使用,且充分公开透明,显著降低对手方风险,增加投资者信心。
-
提供灵活的策略选择灵活可组合的产品架构,使得做市商可采取多样策略,可将资金在DeFi、CeFi 甚至 Tradfi 中使用,提供高于 DeFi 平均回报的收益。
-
通过与开放的加密生态互操作进一步提高流动性。基于 SFT 自身的可组合性与可互操作性,用户可以灵活的操作基金头寸获得流动性,包括抵押借贷、提前交易 SFT 等。
更多 SFT 资金池的设计理念,可下滑至附录。
模块二: 资管产品的后端托管与监控
我们当前认证和支持的托管方案是 Gnosis Safe、Ceffu、Cobo、Enzyme、Copper 等。募资者必须要接受我们的合作托管方案下才能获取资金。我们过去已经在这些平台上有实际的应用案例。这里将举例来描述募资者如何在托管下获取和管理资金,以及用户如何监控资金的使用。
Alice 是一位资管经理,她非常擅长于在Uniswap上进行区间做市。她在发行这一产品时需要在 Solv V3 上提前设置好产品参数:
-
关于这个基金产品的信息描述。包括名称(我们姑且叫Degen Alice 01),策略,后端托管方案,周期,预期收益率等。
-
设置 Cobo 多签钱包地址,寻找可信的第三方共同管理这一地址。并设置需要提前白名单的操作(提前设置好之后就可以在无许可的情况下进行这些操作)。
完成设置后即可正式发行基金份额。募集的资金将按照事先约定的方式在多签钱包中操作。如果需要额外的操作将需要通过多签通过。到期后,Alice 将从多签钱包中的资金提款回 Solv的智能合约。所有基金额度的持有者可以按比例提取资金。
站在 Bob 作为购买者的角度上,他持有的 Degen Alice 01 将会允许他拥有一个面板监控Alice 的资金净值状态。比如初始净值为 1,最终结算时可能是 1.2。这说明最终 Alice 产生了20%的收益。此时 Alice 需要按照约定给 Bob 的收益率比如 8%,将对应的本金与收益支付给Solv 的智能合约。
接下来的计划
-
我们在3月21日将会正式上线V3的测试网和主网产品,我们此前已经在2月份上线了Beta版本并完成了内测。
-
我们将会在2-4月份之间支持基金经理创造固定收益类基金产品、结构化产品,以及权益基金。
-
我们将在4月期间开启针对基金经理的白名单活动,活动周期为2个月。主要目的在于筛选出优质的基金经理种子用户。
-
在Q3&Q4012.根据基金经理的大量反馈推出V3.1产品,并在那之后考虑开启经济模型激励以及DAO治理框架。
附:资金池 2.0——SFT based 资金池
DeFi 的主流模式是基于ERC20构建统一的资金池。基于SFT构建的资金池要比ERC20资金池更适用于Solv V3的场景。
募资人创建理财产品时本质上是构建了一个功能丰富的资金池,用户随时可以通过购买投资凭证SFT的方式将资金投入到这一开放资金池中。有时候募资人也可以设置只接受特定时间段投入资金,此时该资金池是一种封闭式的资金池。
我们正在开发新功能以支持更加强大的资金池,比如投资者在投入资金池之前可以提前设置赎回日期,SFT发行者可以提前考虑这些赎回请求以实现资金的灵活期限匹配。在这种情况下,SFT的元数据需要加一个内容,即赎回日期。如下图所示:

值得注意的是,因为SFT和FT具有一样的匀质化能力,因此我们认为随着SFT体量的增长,基于SFT的AMM模型将会出现,综合来说SFT的可组合能力与流动性能力并不弱于Fungible Token ERC20,但是其定制化功能要更加强大。










