Value Discovery and Psychoanalysis of DID in the Context of DeSoc
Written by: Spike & Jerry Crypto, ThePrimedia
DID: Decentralized Identity❎
DID: Dissociative Identity Disorder✔️
When we search for the term DID on Google, the first result is its medical explanation—"Dissociative Identity Disorder," rather than the decentralized identity concept we are familiar with. Compared to concepts like DeFi, GameFi, NFT, and DAO, DID is an extremely overlooked field that has not garnered enough attention from investment institutions and technology developers.
In the context of referring to a richer and more diverse ecosystem based on Web 3 as a decentralized society (DeSoc), we believe that DID is a key link in building DeSoc—realizing Web 3 native applications. Previously, we had hoped that the unique characteristics of NFTs, "non-fungible tokens," could achieve user identity verification and asset verification in Web 3. However, in reality, some NFT artists and creators are suffering from plagiarism and fraud—such as the NFT platform Rarible auctioning off works by Marvel's Super Hero Adventures designer Derek Laufman without his knowledge, which is hardly representative of Web 3.
Creating a shared, flexible, and resilient identity layer is imperative: DID is the hub for the flow of all digital elements. As DID is adopted by more users and Dapps, the processing rights of all digital elements should be in the hands of individual users, who will not be confined to a single application ecosystem, nor will they need to be trapped in the fog of multiple accounts and password records; only on the foundation empowered by DID can Web 3 applications like DeFi, GameFi, NFT, and DAO, as well as grand future scenarios like DeSoc and the metaverse, unfold more exciting and even great narratives—this theme will be discussed in the next article.
We will divide the full text into three parts: upper, middle, and lower.
Upper Part: The Inevitable Path
All links are DID. This is an infrastructure where users control their identity and asset permissions, becoming the inevitable path for users to enter the Web 3 era.
We can treat the decentralized network world as a predetermined "black box," assuming that a Web 3.0 network already exists, and we now need to interact with it. Based on past experiences of surfing the internet, we would pick up our phones or open a browser, during which we have already completed a brief review of internet history, with terms like browser, WWW, HTML, and Netscape together forming the components of the internet from the 1990s to the early 2000s, while smart devices, especially mobile terminals like the iPhone, directly occupy the entire gateway of the "mobile" internet.
DID Classification

So, it’s time to discuss what forms of DID products will serve as the entry point into the Web 3.0 world. From the current development of the DID track, many projects are still in the exploratory stage, and the ecosystem based on DID is still in its infancy. The analysis from ThePrimedia is not limited to those projects that claim to be DID; here, DID is an extensible concept, any interactive entry can be regarded as DID. We hope to spark more thoughts and inspirations.
Frontend Interface: Taking MetaMask as an Example
The reason for classifying wallets as DID is that before interacting with Dapps, wallets have already completed steps such as address verification, on-chain identity authentication, application signature authorization, and even include real KYC information.
Although wallets themselves do not store this sensitive information, the process of performing the above operations is sufficient to constitute the full functionality of a DID application; we only need to switch DeFi applications like DEX to social, NFT, and other Web 3.0 applications, which is technically entirely feasible.

Metamask Volume Source: Dune
The question is, do we really have to do this?
In fact, the biggest problem with wallets as login tools lies in the sensitivity of scrutiny, which stems from two points. First, the main interactive objects of wallets are still DeFi applications, which are under increasing regulatory pressure; a regulated entry might help us avoid the next UST-Luna collapse, but this is clearly not the mainstream direction for Web 3.0 social interactions. Second, during the Russia-Ukraine conflict, MetaMask banned IP addresses from Russia and Belarus. If we embrace DID and Web 3.0 out of disdain for Facebook's invasion of our personal factors, then choosing a similar species again lacks logical reasoning.
Let’s continue to speculate: is it possible for a purely censorship-resistant wallet to integrate DID functionality?

Wallets like MetaMask are essentially the default login tools for all Web 3.0 applications.
First, wallet service providers have an inherent motivation to develop towards DID. The battle for traffic is still ongoing, exemplified by MetaMask launching MetaMask Swap, with independent addresses reaching 1,246,780, and MetaMask directly supporting fiat purchases of cryptocurrencies, which is essentially competing for the interests of DEX and CEX. If Web 3.0 continues to develop, wallet applications have no reason not to compete for this traffic.
Secondly, as a direct "packaging" layer for on-chain addresses, wallets inherently possess a natural trend to become carriers of all entry points. From the experience of Web 2.0, the expansion of platform economies is inseparable from the richness and integration of functionalities, and on-chain addresses do not belong to the wallets; extracting the essence while discarding the dross is not necessarily unfeasible.
Finally, the biggest problem in the current DID track is the lack of clarity in functionality and boundaries, still in the exploratory phase—will wallets integrate DID, or will there be new forms of DID products?
Continuation of Web 2 Thinking: Social Media Accounts
Humans are creatures with historical thinking inertia; if a way of thinking exists in the past, it is very likely to survive into the present and future. This way of thinking may not seem trendy at all, but in fact, this situation is widespread in real life, such as the TCP/IP protocol, which is the earliest internet infrastructure, but as we enter the Web 3.0 world, it is also difficult to directly replace this protocol.
Given the possibility of this situation, we look forward to social media serving as Web 3.0's DID. Under this guiding thought, it can be divided into two paths:
- Web 3.0 native social media represented by Lens Protocol;
Lens Protocol can be said to have garnered high expectations, attracting attention even before any physical product existed. This Web 3.0 social application, developed by the Aave team, launched in February 2022, is closer to the concept of a B-end foundational layer, hoping that other social applications can build their own Dapps based on Lens Protocol, such as the official demonstration application—LensFrens, which can essentially be viewed as a decentralized Twitter, where users can follow others with similar interests.

LensFrens Main Interface
If the user base grows, social interactions will create a snowball effect, and it will naturally become a mainstream DID tool. The problem is that social applications have a considerable degree of user stickiness; Elon Musk has repeatedly announced his departure from Twitter, only to "return" shortly after, even attempting to buy Twitter instead of acquiring Lens Protocol.
Essentially, promoting DID and Web 3.0 social tools is a philosophical question of whether the chicken or the egg came first; users will not choose to abandon Twitter simply because you are Web 3.0. However, quantitative changes lead to qualitative changes, and there will always be a critical point. Currently, dual education of users and the market is needed to truly see the formation of DID; from this perspective, Lens Protocol's exploration has pioneering significance.
- Mask Network as a representative "combination" of Web 2.0 and Web 3.0 plugin-type social media aggregation tools;
Mask Network is not a representative of new forces; we mainly absorb its ideas. If directly promoting Web 3.0 native applications is time-consuming and labor-intensive, then directly integrating existing social applications and promoting Web 3.0 on that basis may become a reality.
This idea seems very clever at first glance, akin to Cheng Xin's five-kilogram small universe, where everyone "steals" a bit of network and content from Twitter, Facebook, and Instagram, ultimately accumulating to attract many into the new Web 3.0 world. Mask Network would also become a de facto DID, serving as a dual entry point linking the two worlds.
However, aggregation tools themselves have issues; different social tools have different user groups and content orientations, and aggregating them together only adds ineffective links without genuinely producing real users willing to contribute content to the new platform.
In contrast, native DID applications have a higher chance of success—though it may not necessarily be a specific DID application, it will certainly be in the native DID track.
Name and Reality: Login Tool Unipass
ThePrimedia intentionally places the login tool that best fits the DID concept in the central chapter—hoping not to just talk about DID, not to be confined to listing applications and slogan-style "preaching," but to focus on the functionality of the product. Starting from wallets, then discussing the DID transformation of social tools, and finally advancing to the login tool itself, expresses the view that DID is more about being attached to the Web 3.0 concept, which is a consistent perspective.
Without assets, what use is the door? This section mainly takes Unipass as an example because it is currently a relatively mature product form with good representativeness.

Source: Unipass
In simple terms, Unipass can be seen as a decentralized version of Microsoft's Authenticator, the product that best fits the DID definition, firmly building its product from personal identity verification and login functionality.
Unipass can be viewed from two angles. First, do individuals need an independent DID tool that is distinct from on-chain addresses? Using on-chain addresses as identity identifiers is actually problematic; different chains may require different identifiers, with Bitcoin and Ethereum being the most typical examples requiring two. Many users are already fed up with keeping track of accounts and passwords. In the future, as we enter an interoperable and integrated Web 3 ecosystem, there will inevitably be a need for an identity center that possesses the central function of managing all user digital elements. From this perspective, treating a standalone DID as an entry point makes sense.
Second, can new forms of DID replace wallets as the default login tool? If the first point is optimistic, then this point is quite pessimistic. Wallets, especially MetaMask, have grown into default login tools as a result of fierce market competition, driven by the genuine and widespread need for individuals to securely hold their own assets outside of exchanges.
However, login tools do not have the function of asset storage. There will be differences between users individually using a certain login tool and many Web 3.0 applications uniformly supporting a certain login tool. To solve this problem, login tools must first interconnect with each other or support a unified, standardized interaction protocol. As it stands, we can only say that there is still a long way to go in market promotion and user habit cultivation.
Moreover, login tools need to strike a balance between simplicity and complexity; if the product form is too simple, it becomes highly replaceable and difficult to truly accumulate user numbers. However, if it becomes too complex, adding features such as asset support or social content support, it will directly conflict with these applications' interests. This is an open topic, and we look forward to seeing smarter developers provide effective practices and explorations.
Others: Domain Names, Emails
As a conclusion to this section, let's briefly discuss whether personal identities based on ENS and email have the potential to develop into DID.
- What is the main function of ENS?
Personal Web 3.0 website domain❌
Twitter suffix✅
This is, of course, a joke, mainly because establishing a personal website is actually a technical task. Even with various cloud and SaaS tools being very complete, it is still time-consuming and labor-intensive. Moreover, after deployment, continuous maintenance is required, including ongoing payments for the ENS domain itself, akin to biting the bullet to buy a luxury car only to find that the maintenance costs are still an unbearable drain.
This characteristic determines that domain names are only suitable for institutions and geeks; the technical threshold hinders most people from using this product freely, making it more suitable for institutional users to interact with individuals as a DID.
- What about emails?
Emails have no issues with login functionality, but they are only suitable as point-to-point communication tools. Sending emails and tweeting are inherently different usage scenarios; mass emailing and retrieving information are not suitable for daily communication, being more appropriate for formal actions and marketing tools.
After discussing so many potential entry points, let’s understand why DID is necessary—or rather, is it necessarily correct to assume DID is the entry point? Currently, we use social software like WeChat and e-commerce platforms like Taobao; these software and their ecosystems have allowed us to enter the true Web 2.0 era due to their convenience.
But these are all now, not the future. Web 3.0 is the application scenario for DID. To clarify the importance of DID, we need to consider its entry role from a higher dimension, as well as the current ecological status and future trends.
Middle Part: The History of DID Development
The following concepts and classifications are essentially woven words for the sake of narrative convenience; it doesn’t matter if you hold different opinions, as it does not affect our understanding. This part of the discussion focuses on "a retrospective of what constitutes our internet usage," in order to explore the trajectory of DID's future development.
The Starting Point: The Emergence of the Internet
Web 1.0: The World Wide Web (WWW) and browsers. First, we must acknowledge a basic fact: the concept of Web 2.0 came first, which then bestowed the "honor" upon the World Wide Web.
After network communication technology emerged from military laboratories and research institutions, we had the concept of the so-called internet, where the entry points were browsers and the World Wide Web, essentially constituting the entire concept of the network, while RSS and BBS became the main scenarios for data accumulation afterward. At this time, IDs were primarily email addresses, personal domain names, and forum IDs, with very clear components.
The Historical Origin of Internet Privacy Rights: The Growth of Personal Data
Web 2.0 and UGC, blogs, iPhone, 5G, XR
From blogs to TikTok, starting with personal expression rights, there has been a continuous decentralization phase, from the initial elite persona to everyone being a media outlet, from middle-aged social elites to teenagers going online. The internet has become an a priori existence for Generation Z, with an undeniable status, akin to water, electricity, and coal, becoming a ubiquitous infrastructure.
The 2016 U.S. election exposed Facebook's sale of personal data, with Cambridge Analytica using this data to "influence" the U.S. election to some extent. Two prerequisites made this possible: first, people leave a large amount of digital traces about their privacy online; second, people concentrate their personal data on certain applications, such as Facebook and Twitter.
It is important to clarify that the concept of personal data emerged first, followed by the debate over privacy rights. At this time, IDs gradually migrated to social tools, which does not mean the demise of email, but rather a shift in user habits. More appropriately, Facebook also became an optional login tool beyond email, with the implicit premise that people default to everyone using Facebook.

However, ultimately, the drawbacks of this situation are becoming increasingly apparent today; our personal data is deposited within applications like Google and Facebook. It seems we are discussing our privacy, but in fact, we are talking about our relationship with these applications.
DID Under Web 3: An Entry Point
Web 3.0 is a crossroads of concepts, with the self still in search. Since the concept was proposed in 2004, it has undergone a transformation of the traditional internet and gradually established a connection with blockchain. This connection was not achieved overnight; it has at least gone through the eras of (public chain) Bitcoin, Ethereum, and EOS, attempting to replace the WWW with a single public chain. In retrospect, this has proven to be a failure, and the so-called parallel chains of the Polkadot era essentially acknowledge that the unification of all chains is unfeasible.
When we talk about blockchain, the focus varies across different eras, from the initial Bitcoin to later DeFi, NFT, and now Web 3.0, which does not mean the latter replaces the former; rather, they develop in a more cumulative manner.
Just as ordinary people do not need to understand TCP/IP protocols, compilation principles, or computer architecture to use devices to access the internet, we do not know which elements will become the final components or which will be discarded as history rolls on during the technical incubation phase of building Web 3.0. However, humanity will ultimately progress and grow towards the digital age through the use of Web 3.0, and we will firmly believe in the importance of DID—there will always be entry points, and they will not be singular.
In Satoshi Nakamoto's vision, it is best for people to use a different address for each transaction to maximize privacy. However, in reality, apart from hackers and those who forget their mnemonic phrases, no one will do this every day; it is simply too inhumane a logic—people are accustomed to using a single address over the long term rather than a different one each time. More importantly, the development of blockchain has already surpassed Nakamoto's "blockchain."
However, in the coordination of interactivity and decentralization, the number will certainly be limited. This is similar to social tools; true infrastructure will form strong user stickiness, especially regarding the importance of the value and significance carried by a single identity in a decentralized world.
Web 3.0 will encompass many practical applications, absorbing concepts like blockchain, DeFi, and NFT to jointly build the next generation of the internet, with DID becoming the most direct interactive entry point. Therefore, it is necessary to sort out the potential paths for DID to become the most direct interactive entry point based on the current ecological status:
L1: Identity Identifiers and Standards
Standards, identity identifiers, and namespaces together construct a public trust layer, ensuring their standardization, portability, and interoperability.
This part also stipulates the methods for registering and managing DID usage, providing developers and users with rules and environmental standards for accessing the network identity system.

Source: W3C
The most typical example here is the DID standard drafted by W3C, which can be traced back to 2019. The draft document stipulates that "each DID document can represent cryptographic materials, verification methods, or service endpoints. These documents provide a set of systems that enable the DID controller to prove control over the DID. Furthermore, service endpoints realize trusted interactions with the DID."
Overall, this is a milestone event in the history of DID, as we first acknowledge that DID is feasible and attempt to outline its general direction and framework. However, from subsequent developments, it appears that current practical projects have not adopted this standard, so we will not elaborate on its specific details.
L2: Infrastructure
After recognizing the importance of DID, we began exploring how to design DID, but one thing can be confirmed: DID will become a foundational construct, closer to the underlying concepts of API or SDK.
This is because, as infrastructure and proxy frameworks, DID can facilitate bidirectional or even multilateral interactions between applications, and even interactions between DID and DID, enabling data and information to be interconnected at the protocol level, allowing applications to interact directly with verifiable data registries.
Under this concept, DID must include communication, storage, and key management, and if further developed, it can retain login and identity verification functions while "de-passwording."
Here, we can refer to the "traditional" internet approach to see what such infrastructure is likely to look like.

Source: FIDO
For example, FIDO, which Apple officially began supporting at WWDC 2022, we briefly introduce its usage steps:
- Using your phone as a roaming authenticator.
- Multi-device sharing of FIDO credentials.
Theoretically, FIDO can also be integrated into the future Web 3.0 network; this one-time authentication, password-less, multi-device flow encryption technology is very suitable as the future network infrastructure.
L3: Identity Credentials
FIDO is ultimately a product thought from the Web 2 era and may not fully adapt to the needs of the Web 3.0 era. We need to manage and update identity credentials, and they also need to have the functionality to be mutually exchangeable—this layer aims to solve how DID can establish "proof of control" and "proof of authentication" for identity, as well as how to securely transfer data between identity owners.
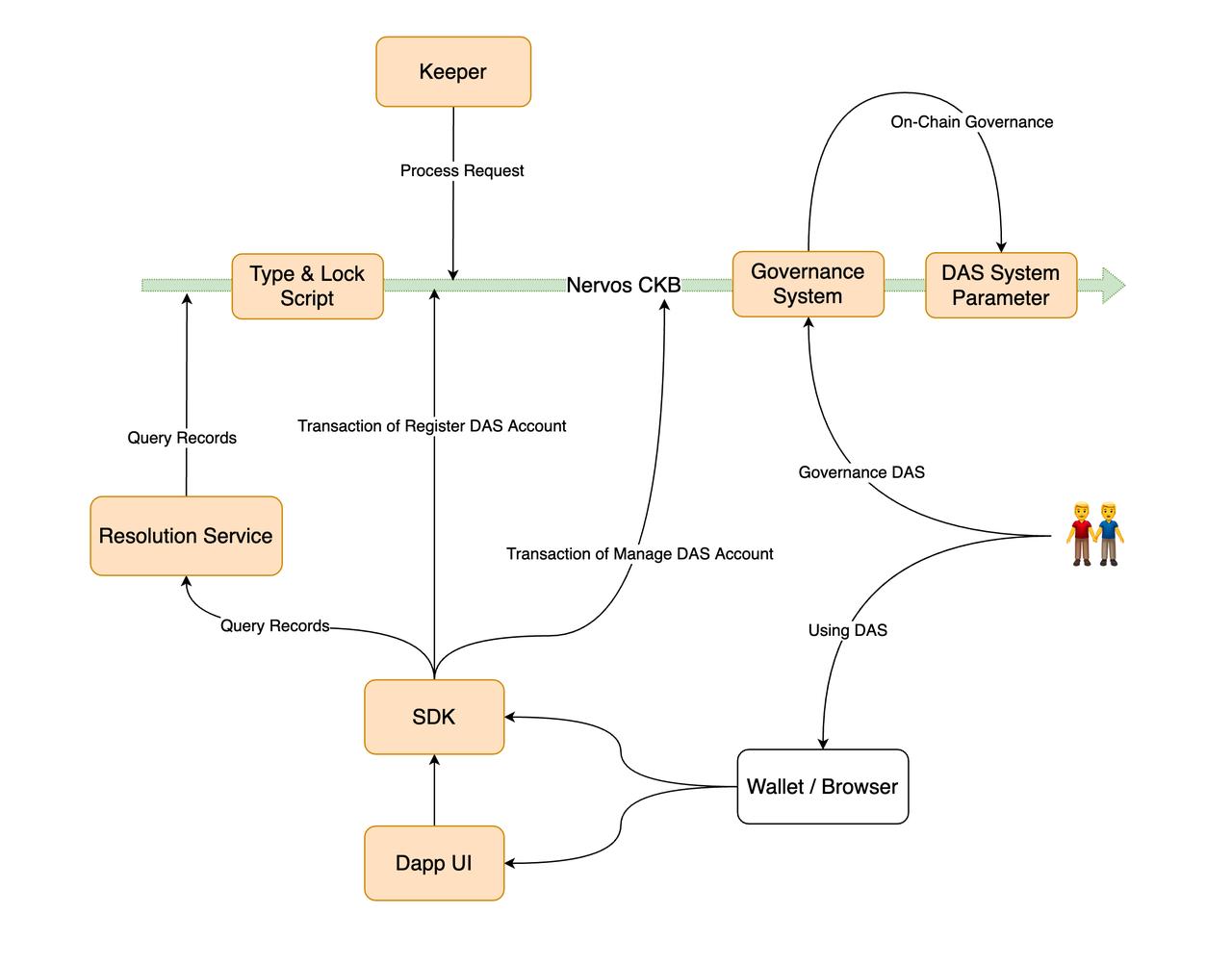
In fact, there are already explorers attempting this concept, such as DAS (Decentralized Account Systems), a decentralized account system that does not rely on a specific public chain and supports multi-chain and multi-protocol interactions.
The idea of DAS is to map personal addresses to a unique account system ending in .bit; these accounts are decentralized and can directly serve as account addresses for receiving payments and logging in, and can also serve as access points for Dapps. This is essentially a secondary innovation based on the DID concept, and in its vision, it is a more foundational protocol-level identity system than wallets and other applications.

Source: DAS
However, there is a problem: is this really DID, and what distinguishes it from wallets? It should be noted that while wallet addresses are difficult to remember, logging in and interacting with Dapps within wallets is very smooth. Therefore, this can serve as a reference idea, but it is difficult to become mainstream.
L4: Wallets and Dapps
This layer is the most familiar to everyone. In addition to the aforementioned MetaMask, there are other projects, such as Goldfinch (unsecured loans), which use proprietary and unique entity checks, but these will only be used when DID technology matures. In other words, this approach requires waiting for the DID system to mature enough and for the user base to grow sufficiently large to be effective. In contrast, other applications are already using existing DID technologies, such as TrueFi (unsecured loans using on-chain credit scores), Gitcoin (public goods fundraising), and Ethsign (decentralized electronic agreements).

Source: CyberConnect
A more feasible idea is CyberConnect, which is known for its similar development approach to WalletConnect. "If I can't compete with MetaMask, what should I do with other wallets?" It's simple: gather them at the protocol level, so Dapp developers only need to reserve development time for MetaMask and WalletConnect.
CyberConnect embodies this idea: "I don't know what social products people will use in the future Web 3.0 era or what they will do online, but in any case, they need such a protocol."
This will become a DID + aggregator, forming a social graph of information for a specific address, with all this information coming from on-chain data, ultimately becoming a more front-facing aggregator while avoiding competition with specific Dapps. For example, we can use addresses or ENS to retrieve information about a person, while also checking our own situation.
Is this all?
Of course not. As we gradually delve deeper into the specific design logic of products, we also need a more macro perspective to view the future of DID.
LX: DID for DeSoc
Beyond the scope of individual layers, impacting applications across multiple layers may be a direction worth looking forward to in the future. Currently, a reference can be made to the European GDPR (General Data Protection Regulation), which has implications across all areas of the ecosystem.
In the Web 3.0 field, a more intuitive example may be "soul binding," with DID serving as its direct instance.
Lower Part: Another Attempt to Find the Self
The medium is the message; is the soul the identity?
Decentralization brings about the return of personal value, and DID, from a broader perspective, is a supporting measure for DeSoc. In the context of Vitalik's vision of a decentralized society (DeSoc), DID can enable a richer and more diverse ecosystem, empowering key divisible property rights and enhanced governance mechanisms.
Of course, on the journey to the Web 3.0 world, there is still a long way to go in terms of governance and development based on a mixed-reality society mapped to the physical world. In this mixed-reality society, DID will become the unique identifier for individuals, not only for the Web 3.0 network but also with broader usage potential.
If everything is to be decentralized, then decentralizing identity is also a rightful necessity. A decentralized society that continues to use Twitter and Facebook is clearly not a long-term strategy. Once Web 3.0 becomes the new infrastructure, it is also possible to feed back into the real world—such as Debank displaying on-chain activities around on-chain addresses as personal showcase pages, which has already achieved certain success.
DeGenScore goes further—focusing on scoring individuals' on-chain activities, while credit records have already shown their power in the real world, from official credit records to Alipay's Sesame Credit, the informatization of credit records has demonstrated a more effective side compared to traditional risk control.

Such discussions, to some extent, deviate from the idea of DID as an entry point for Web 3.0, becoming nodes for on-chain and off-chain interactions, interactions between Web 3.0 and Web 2.0, and interactions between individuals. This can be seen as a form of divergent thinking, viewing DID as a tangible manifestation of the "soul" in humanity's progression towards a digitalized DeSoc, which is a broader concept than that of an entry point.
Towards a Further Digital Society
ThePrimedia attempts to reintroduce the concept of the metaverse—gathering the power of technology and industry to construct a metaverse space, reconstructing the digital society with Web3 decentralization, token incentive mechanisms, and DAO governance structures. This is an upgraded version of Zuckerberg's metaverse—if the metaverse space is merely a digital space for games, entertainment, and office work, we will need to utilize high-end chip technology, possibly breaking through the integrated circuit systems of Moore's Law, more efficient network communication technologies (5G/6G), as well as VR/AR/MR/XR hardware and developing advanced virtual engines and interaction technologies, along with wearable biosensor hardware and precise motion capture software and hardware to achieve sensory reactions, movement rules, and high immersive experiences in the metaverse world. Is it worth it?
Therefore, reconstructing the digital society with Web3 decentralization, token incentive mechanisms, and DAO governance structures, providing a better social system and governance structure for humanity's digital evolution, is what is worth gathering the power of technology and industry to build the digital space and anticipate the metaverse world. Thus, this metaverse scenario will be even grander than Vitalik's decentralized society (DeSoc).
Only by realizing DID as the entry function of Web 3.0 can the so-called links potentially be achieved on a larger time scale, and the decentralized society (DeSoc) can complete the reconstruction of social order and rules in the metaverse world.
The Changing Role of DID: From Entry to Link
Privacy was actually an early marketing slogan for DID projects; as long as a sufficient amount of data is deposited in an on-chain address, identifying who you are is not difficult, similar to the smart money tracking features of various products, which have become basic configurations and can even be monetized as a subscription feature.
Thus, the core of DID remains its interactive capability; public chains can link through L2 and bridges, DeFi assets can be stored through wallets, and can be monetized and traded through exchanges and DEX. However, DID and the underlying Web 3.0 network essentially encompass the next generation of the internet for consumer-grade applications, and excessively high gas fees are an unsustainable business model. Cross-chain and cross-Dapp interactions must become basic functionalities; otherwise, they will become information islands, which requires solving some issues:
The problem of excessively high gas fees must be avoided; if it cannot be free, it must be low enough to motivate ordinary users to migrate and try DID.
The product story needs a new narrative system, whether it be privacy, tokens, or trends; first, it must achieve consensus in the crypto world before it can be promoted externally.
DID is like a door; it can be numerous enough to ensure decentralization and prevent certain gatekeepers from charging tolls. However, once you push the door open, there must be content to see; otherwise, users will never be retained, and DID will become a source-less water and a tree without roots. Our discussion of DID is based on our belief that Web 3.0 is the future trend.
Our logic for discovering the value of DID and conducting a psychological analysis is that there are enormous value opportunities in the promised land of DID—from entry to linking nodes; but it also encompasses humanity's spiritual pursuit of evolution towards the digital world, which must be a higher-order existence than the rules and orders of production, life, wealth, freedom, and social governance in our current physical world.
To achieve all this, whether it be value opportunities or spiritual pursuits, we need to recognize that DID cannot exist independently; it must mutually promote and grow with Web 3.0.
Once again, we reiterate this statement from the beginning—As DID is adopted by more users and applications, individual users will not be confined to a single application ecosystem; users will not need to be troubled by multiple accounts and password records; the processing rights of all digital elements will be in the hands of users; and on the foundation empowered by DID, Web 3 applications like DeFi, NFT, GameFi, and DAO, as well as grander scenarios like decentralized society (DeSoc) and the metaverse, will unfold more exciting narratives.











