A&T Capital: Insights on Pain Points and Opportunities in the Cosmos Ecosystem from ATOM 2.0
Author: A&T Capital
Background
In September 2022, Cosmos officially released the white paper for ATOM 2.0, which comprehensively reformed Tokenomics and proposed the introduction of Interchain Security, Liquid Staking, Inter-chain Scheduler, and Inter-chain Allocator. However, due to concerns within the community about inflation and devaluation caused by the massive issuance of ATOM in the early stages of the new white paper, Cosmos officially released a revised version of the white paper (v1.2) on October 25, 2022, adjusting the ATOM issuance plan. Nonetheless, it still faced strong opposition from Cosmos founder Jae Kwon. On November 15, 2023, the proposal was rejected by the community. The proposal for ATOM 2.0 ended in a phased failure, but its significance is profound, reflecting the current pain points and trends within Cosmos. Both its proposal and rejection embody the vitality of the Cosmos ecosystem's metabolism and the principle of decentralization. This article describes the changes in Cosmos ecosystem data, analyzes the significance and controversies of the ATOM 2.0 proposal, attempts to summarize the current pain points and segmented track opportunities within the Cosmos ecosystem, and lists the current investment logic and financing suggestions for the primary market in Cosmos.
Topics covered:
- Comparison of Cosmos ecosystem data statistics six months ago during the Terra collapse
- Significance and controversy of the ATOM 2.0 proposal
- Insights into Cosmos pain points and segmented track opportunities from ATOM 2.0
- Investment logic and financing suggestions for the primary market in Cosmos
- Conclusion
1. Comparison of Cosmos Ecosystem Data Statistics Six Months Ago During the Terra Collapse

Basic data of the Cosmos ecosystem ------ Statistics from June 2022

Basic data of the Cosmos ecosystem ------ Statistics from December 2022

Overall crypto market capitalization comparison ------ Statistics from June 2022

Overall crypto market capitalization comparison ------ Statistics from December 2022
With the frequent malicious events in the crypto space in the second half of 2022, the overall crypto market capitalization further declined. However, the total market capitalization of the Cosmos ecosystem showed some recovery compared to the time of the Terra collapse, indicating that the ecosystem was significantly less affected by the crypto bear market than other alternative L1s. The internal IBC leading chain pattern within Cosmos has not changed significantly, but the market capitalization has decreased significantly, while other new L1s in Cosmos have experienced rapid growth in market capitalization. It can be expected that as the future IBC chains in Cosmos increase, the leading chain pattern in Cosmos will change. The overall vitality of the Cosmos ecosystem is relatively good and worth investing in.
2. Significance and Controversy of the ATOM 2.0 Proposal

There has been much analysis of the functionality of the ATOM 2.0 proposal in the market. This article focuses on explaining the specific significance of the proposal and objectively analyzing its potential positive and negative impacts, hoping to inspire Buidlers to think about the pain points of multi-chain ecosystems and seize opportunities.
1) Interchain Security
The application chains in Cosmos have always faced a significant challenge: each application chain requires an independent set of validators and a separate staking token to provide security, which has been a barrier for projects wishing to build sovereign chains in Cosmos:
- The ability to attract and screen reliable validators to form their own validator set
- The ability to construct the Tokenomics of the staking token
- The ability to quickly attract a large amount of staking tokens— the asset security of the application chain directly depends on the market value of the staking token: if the transaction amount exceeds the market value of the staking token, the validator set has the incentive to act maliciously (this has directly limited the development of DeFi chains in Cosmos in the past)
However, with the help of Interchain Security, application chain projects ('Consumer Chain') can choose to rely on the mature validator set of Cosmos Hub and the $3.7B market value of $ATOM as the staking token for security in the early stages, paying "rental" fees in $ATOM. Interchain Security is not mandatory.
Advantages:
- The staking token ATOM, with a market value of over $3.7B, directly provides security
- Just as Ethereum can provide security for its smart contract applications with staked ETH, Consumer Chains can accept a well-established validator set for protection from the outset, without needing to attract and screen their own validator set, greatly reducing the barriers to building Cosmos application chains
- The market value of the staking token exceeds $3.7B, significantly lowering the transaction volume restrictions on Consumer Chains, and the DeFi potential is no longer limited by this
- Consumer Chains can independently switch to operate their own validator set for protection at any time, restoring sovereignty
- The functionality of the Provider Chain can be outsourced, maintaining the "functionless" nature of Cosmos Hub and the decentralization of the Cosmos ecosystem
As the official chain, Cosmos Hub was originally built to be "functionless" to maintain the decentralization of the Cosmos ecosystem. Cosmos Hub can outsource the validator set function, such as to QuickSilver.
Not only Cosmos Hub, but other high-market-value chains can also become Provider Chains to provide validator set and staking token security.
Consumer Chains receive most of the on-chain gas fees, with a small portion of gas fees going to the Provider Chain.
Currently, most projects in Cosmos are still deployed in the form of smart contracts on individual Cosmos L1s. Regardless of the transaction volume, their gas fees still directly belong to the underlying L1. The lowered barriers to application chains through Interchain Security motivate these projects to directly build application chains as Consumer Chains, ceding part of the transaction gas fees to the Provider Chain while capturing most of the gas fees.
Controversies:
- The validator set of the Provider Chain may only support a limited number of Consumer Chains
- Validators are expected not only to run programs but also to participate in governance, ensure and maintain an active position, engage in community discussions, and provide technical assistance in emergencies. Supporting too many Consumer Chains will compromise the governance quality of each Consumer Chain, limiting their healthy development
- The value of the Consumer Chain's own token may diminish
- Although the application chains that become Consumer Chains receive shared security protection in the early stages, their own tokens cannot be staked, reducing their value capture ability, making it difficult to achieve a breakout in their own token market value, and thus hard to escape from the Provider Chain to restore sovereignty (the market value of their own tokens limits transaction volume)
- The interests of the Provider Chain and Consumer Chain may be misaligned, harming sovereignty
- The Provider Chain community votes on whether to support specific Consumer Chains, and the final decision of whether the Provider Chain's validator set supports the Consumer Chain evolves into an economic issue—whether supporting that chain is profitable. This leads to unequal support and governance for Consumer Chains
- The participation of the Provider Chain's validators in the governance and community voting of Consumer Chains means that in cases of conflict of interest, they are controlled by the Provider Chain, harming the sovereignty of the Consumer Chain
2) Contract Consumer Chain vs Custom Consumer Chain

Application chain development teams can choose to deploy either a Contract Consumer Chain or a Custom Consumer Chain when configuring the Cosmos SDK.
Contract Consumer Chains significantly lower the barriers for application chains, allowing developers to quickly deploy application chains secured by Provider Chains like Cosmos Hub, supporting execution environments such as EVM/CosmWasm/GnoVM. The application chain team only needs to focus on business logic development, bringing the barrier closer to directly developing smart contracts. Compared to directly developing smart contracts, most gas fees belong to the DAO.
Custom Consumer Chains are similar to existing Cosmos application chains, with the distinction that they can choose to receive shared security from Provider Chains. This ensures maximum customization for application chains, allowing for custom configurations of the Cosmos SDK and even modifications to the Tendermint consensus engine for optimization.
3) 21 Days Locking ------> Liquid Staking

Currently, staking in Cosmos requires a 21-day lock-up period, forcing stakers to forgo other potentially more valuable uses of funds, and assets are restricted to the staking chain, leading to limitations on cross-chain composability and capital efficiency. Especially considering that Cosmos requires a large proportion of tokens to be staked to ensure security, this greatly restricts asset liquidity and utility.
If Cosmos supports Liquid Staking, $ATOM holders can not only earn staking rewards but also deploy their staked $ATOM for other uses, no longer bound by the 21-day lock-up period. Users can freely deploy funds across different chains. Liquid Staking allows token holders to provide security for the staking chain while also facilitating cross-chain asset exchanges during the staking period, promoting capital efficiency and cross-chain composability.
Controversies:
According to Jae Kwon, implementing liquid staking in Cosmos could potentially lead to unlimited leverage during cross-chain asset flows, forcing other validators to participate in leveraging, ultimately affecting more than 1/3 of validators and causing network control to fall into the hands of a single external capital, destroying $ATOM. Jae Kwon's original statement can be found here: https://twitter.com/jaekwon/status/1590478003691479040
The current centralized systemic risks of Liquid Staking. See more at https://notes.ethereum.org/@djrtwo/risks-of-lsd
4) Inter-chain Scheduler

The MEV issue has sparked extensive discussion in both academic and industry circles in recent years, and we expect to see a plethora of solutions addressing this problem. There are three types of MEV opportunities in Cosmos:
Arbitrage: Favorable MEV. Similar to the price differences of the same asset across different exchanges, there are also price discrepancies for the same asset across different chains in the Cosmos ecosystem. MEV bots profit from token trading price differences.
Liquidation: Favorable MEV. MEV bots compete to be the first to submit liquidation transactions, earning liquidation fees in derivatives protocols and market-making protocols.
Sandwiching/Frontrunning: Unfavorable MEV. MEV bots monitor the mempool and buy assets at a lower price before real buyers purchase, then sell to real buyers at a higher price for profit.

MEV is unavoidable; even Ethereum faces MEV issues, and Sandwiching MEV represents a lack of transparency in off-chain markets. A popular approach to address the unfavorable Sandwiching MEV is to create an open market for MEV opportunities. Validators are responsible for verifying transactions and producing new blocks, and they can auction off space within blocks, such as auctioning off opportunities for front-running trades, creating a public market for selling block space to arbitrageurs. Arbitrage traders need to pay fees to block producers to ensure their transactions are executed.
The Inter-chain Scheduler is the concept of a block space marketplace proposed by ATOM 2.0, bringing the MEV market on-chain in the form of a block space marketplace. By bidding for block space across different chains, arbitrageurs pay bidding fees to ensure transactions are executed and profits are locked in, thereby making MEV arbitrage transparent, with bidding revenues supporting further development of Cosmos.
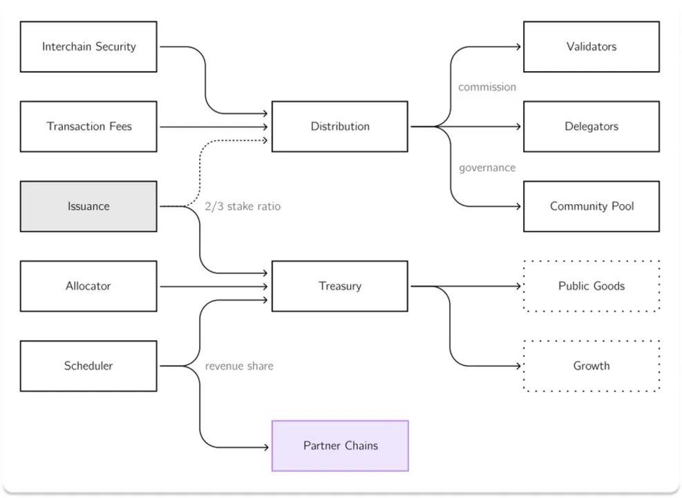
5) Inter-chain Allocator

The Inter-chain Allocator serves as the ecological incubator for Cosmos, funding the incubation of new chains in Cosmos and bringing users and liquidity from Cosmos Hub to new chains. Cosmos Hub exchanges a certain proportion of $ATOM for new chain tokens, allowing new chains to utilize circulating $ATOM tokens for early development. However, this also means that Cosmos Hub further capitalizes, needing to control funding exposure to mitigate risks and fully disclose treasury fund situations to ensure transparency.
6) Tokenomics

The current Tokenomics balances security and liquidity through staking rate adjustments to inflation issuance. If the staking rate of $ATOM falls below a lower threshold, token issuance increases, incentivizing additional staking to enhance security but leading to reduced liquidity. If the staking rate exceeds an upper threshold, issuance decreases, suppressing staking and improving liquidity (at the cost of security). There is always a balance between security and liquidity. The theoretical annual inflation rate of $ATOM is between 7%-20%, while the actual rate has remained above 10%, facing significant criticism.
Under the new Tokenomics of ATOM 2.0, 10 million $ATOM will be issued monthly for the first nine months, with over 55 million $ATOM minted in the first year, decreasing thereafter, and stabilizing or even deflating after 36 months. The high inflation during the initial issuance period has sparked significant controversy within the community, with concerns about the dilution of $ATOM holdings. Even after Cosmos Hub modified the 2.0 white paper to issue 4 million $ATOM in each of 10 batches, it still faced strong opposition from Cosmos founder Jae Kwon, who argued that most $ATOM would ultimately flow into the treasury's central committee.

The new Tokenomics greatly increases the revenue sources for Cosmos Hub, theoretically significantly enhancing the value capture of $ATOM as the official token of Cosmos. However, it has also faced criticism for the large influx of revenue into the treasury. According to Jae Kwon's proposal, a token named $Photon would be issued, which could only be staked and minted by bundling $ATOM, used as a gas fee medium, or to replace $ATOM for various functions such as Inter-chain Security, thereby maintaining the "uselessness" of Cosmos Hub. However, his proposed dual-token model of $ATOM/$Photon has faced even stronger resistance from the community, which believes that a dual-token model is detrimental to the development of public chains.
Rumors abound, and the deeper disputes behind seemingly different proposals remain unknown. Regardless of the outcome, the significance of the proposal itself lies in confronting and innovating existing problems, signaling the active self-evolution of the Cosmos ecosystem. What crypto funds can do is explore the pain points and opportunities behind these signals, helping aspiring builders and better constructing the ecosystem.
3. Insights into Cosmos Pain Points and Segmented Track Opportunities from ATOM 2.0
Cosmos Liquid Staking Solutions
Addressing the pain point: The current 21-day lock-up on Cosmos chains limits cross-chain composability and capital efficiency.
Representative projects: QuickSilver, etc.
Project introduction: A Cosmos L1 liquid staking protocol, the Quicksilver team has customized a liquid staking protocol to create a better staking experience for connected Cosmos L1s, aiming to improve capital efficiency and decentralization.
Website: https://quicksilver.zone/
Trustless Liquid Staking Solutions
Addressing the pain point: Centralized systemic risks of Liquid Staking.
Representative projects: Puffer.Finance, etc.
Project introduction: Puffer's Secure-Signer prevents slashing offenses, protects staked ETH, and provides security for Decentralized Stake Pools when combined with Distributed Validator technology.
Website: https://www.puffer.fi/
Solutions to Promote Cosmos Asset Liquidity and Capital Efficiency
Addressing the pain point: Lack of capital efficiency and liquidity for Cosmos staking tokens.
Representative projects: Crescent
Project introduction: Provides a multi-chain asset DEX and derivatives, stimulating capital efficiency and liquidity.
Website: https://crescent.network/
Solutions for Potential Leverage Issues in Cross-chain Asset Flows
Addressing the pain point: The potential for unlimited leverage in cross-chain asset flows with Liquid Staking in Cosmos.
Representative projects: None found yet (welcome discussion)
Solutions Providing Shared Security for Early Construction of Cosmos Public Chains
Addressing the pain point: Each application chain requires an independent validator set and a separate staking token for security, which is difficult to guarantee in the early stages, becoming a barrier to building sovereign chains in Cosmos.
Representative projects: Babylon, etc.
Project introduction: Provides security by utilizing the Bitcoin chain's PoW for transaction block order verification in Cosmos's PoS chains.
Website: https://babylonchain.io/
Sandwiching MEV Solutions
Addressing the pain point: Unfavorable Sandwiching MEV arbitrage issues.
Representative projects: Skip Protocol, Sei Network, etc.
Project introduction: Increases favorable MEV impacts (Arbitrage & Liquidations), reduces unfavorable MEV impacts (Sandwiching & Frontrunning) / Achieves front-running protection and built-in order matching engine for DeFi Hub through significant optimization of block time.
Website: https://skip.money/, https://www.seinetwork.io/
Block Space Marketplace Serving the Role of Inter-chain Scheduler
Addressing the pain point: Creating an open market for MEV arbitrage opportunities.
Representative projects: Mekatek
Project introduction: The first Maximum Aggregate Value (MAV) marketplace in the interchain.
Website: https://meka.tech/
Chains with First-Mover Advantage in Realizing the Vision of ATOM 2.0
Addressing the pain point: Being the earliest experimental sub-ecosystem of the ATOM 2.0 vision.
Representative projects: Neutron, etc.
Project introduction: A sub-ecosystem based on interchain Account, Interchain Security, and CosmWasm.
Website: https://neutron.org/
Solutions Promoting Governance Interaction Between Multi-chain DAOs in Cosmos
Addressing the pain point: Governance and dispute issues between Cosmos chains.
Representative projects: Gnoland, Territori, etc.
Project introduction: A sub-Cosmos created by Jae Kwon's original team, introducing concepts such as GnoVM, Proof of Contributions, Tendermint2, IBC2, DAO governance liquidity, Network of Dao, Contract marketplace, etc.
Website: https://gno.land/
Solutions Introducing Large-Scale Stablecoins to the Cosmos Ecosystem
Addressing the pain point: Immaturity of stablecoins in the Cosmos ecosystem, limiting DeFi development.
Representative projects: Canto, Osmosis (rumored Circle will issue $USDC on Osmosis), etc.
Project introduction: Bringing a new stablecoin $NOTE to Cosmos.
Website: https://canto.io/
Solutions Promoting Further Modularization and Generalization of Cosmos
Addressing the pain point: High difficulty and cost of developing Cosmos application chains, with room for optimization in modularization.
Representative projects: Celestia, dYmension, Agoric, etc.
Project introduction: Further enhancing the scalability of application chains by providing a general Data Availability (DA) layer.
Website: https://celestia.space/
Expanding the Cosmos Ecosystem Through Optimization of the Tendermint Consensus Engine
Addressing the pain point: Interoperability with other blockchain ecosystems / Further modularization of the Cosmos consensus engine.
Representative projects: Evmos, Celestia (Optimint), etc.
Project introduction: The core development team of Ethermint, a gateway between EVM chains and Cosmos.
Website: https://evmos.org/
New Multi-chain Ecosystem Narrative Addressing Blockchain Scalability
Addressing the pain point: Not limited to existing architectures, presenting a new narrative for blockchain scalability.
Representative projects: Linera, Artela (Titan incubated by A&T), etc.
Project introduction: A multi-chain L1 ecosystem with public validator sets through scalability technological innovations.
Website: https://linera.io/
4. Investment Logic and Financing Suggestions for the Primary Market in the Cosmos Ecosystem
Segmented Tracks:
The above-mentioned tracks with structural opportunities due to ecosystem pain points (the following order is not ranked):
- Cosmos Liquid Staking Solutions
- Trustless Liquid Staking Solutions
- Solutions to Promote Cosmos Asset Liquidity and Capital Efficiency
- Solutions Addressing Leverage Issues in Cross-chain Asset Flows
- Solutions Providing Shared Security for Early Construction of Cosmos Public Chains
- Sandwiching MEV Solutions
- Block Space Marketplace Serving the Role of Inter-chain Scheduler
- Chains with First-Mover Advantage in Realizing the Vision of ATOM 2.0
- Solutions Promoting Governance Interaction Between Multi-chain DAOs in Cosmos
- Expanding the Cosmos Ecosystem Through Optimization of the Tendermint Consensus Engine
- New Multi-chain Ecosystem Narrative Addressing Blockchain Scalability
Team Background Recommendations:
Due to the rejection of the ATOM 2.0 proposal, the barriers for application chain teams in Cosmos remain high. By analyzing the backgrounds of the current leading public chain teams in Cosmos, the following backgrounds will have advantages in becoming future leading public chains in Cosmos:
- Experience with successful crypto projects in Cosmos or other ecosystems
- Team members with Tendermint backgrounds or endorsements from the official Tendermint team
- Deep understanding and innovation regarding blockchain scalability, supported by papers/community proposals (only for infra projects)
Financing Suggestions:
For Asian teams, going overseas is the biggest challenge. Consider:
- Putting the technical narrative into writing, publishing in overseas communities, and building community recognition
- Striving to participate as speakers at overseas conferences and gaining exposure through official public chain channels
- Recruiting overseas community operators with experience in the Cosmos community at the appropriate time
- Contact A&T. The A&T team is distributed across the United States, Europe, Singapore, and China, and can provide a wealth of high-quality overseas resources.
5. Conclusion
Although the ATOM 2.0 proposal ended in a phased failure, the significance of the proposal itself lies in confronting and innovating existing problems, signaling the active self-evolution of the Cosmos ecosystem. Analyzing the significance and controversies of the proposal and exploring the pain points and opportunities behind the signals will help us better understand and construct the application chain ecosystem.
The overall Cosmos ecosystem is significantly less affected by the crypto bear market than other alternative L1s. The overall vitality of the Cosmos ecosystem is relatively good, and as the future IBC chain metabolism in Cosmos increases, it is expected that the leading public chain pattern in Cosmos will change, making it worth investing in.
ATOM 2.0 reflects the pain points of Cosmos and presents structural opportunities. A&T has outlined the corresponding segmented potential tracks and current representative projects, hoping to help Buidlers explore directions and better build the ecosystem.








