0xRank DAO: 프라이버시 퍼블릭 체인 Secret Network 기술 장점 및 투자 논리 상세 설명
저자:엄무극@YonRick,0xRank 프로젝트 개요:
Secret Network는 Cosmos 생태계 내 최초의 프라이버시 퍼블릭 블록체인이며, 현재 생태계 발전이 가장 완벽한 프라이버시 퍼블릭 블록체인입니다. 이 체인은 프라이버시 기능을 바탕으로 Web3.0 시대의 프라이버시 전용 인프라를 구축하였으며, 현재 프로젝트는 완벽한 크로스 체인 브릿지 인프라를 구축하였고, 생태계는 점차 풍부해지고 있습니다.
투자 논리:
1. 퍼블릭 블록체인 정보의 프라이버시 보호는 블록체인 사용자들의 강력한 수요이며, 중요한 기능적 응용 중 하나입니다. 본 보고서는 프라이버시 시장이 5년 내에 3-4배 성장할 것으로 예측하며, CAGR은 41.4%입니다. 프라이버시 퍼블릭 블록체인 생태계가 건전해진 후, 이 세분화된 산업은 시장의 핫이슈가 될 잠재적인 투자 기회를 가집니다.
2. 자산 크로스 체인의 편리함은 사용자들의 프라이버시 도구 사용 경험에 상당한 영향을 미칠 수 있습니다. Secret의 완벽한 크로스 체인 생태계는 ETH, BSC 등의 체인의 가치가 넘쳐나게 하여 Secret Network의 TVL이 지속적으로 증가하고 있으며, 업계 평균 수준 이상의 성장률을 기록하고 있습니다.
3. DeFi, GameFi 및 스테이블코인 등 생태 응용의 지속적인 구축은 Secret Network가 프라이버시 토큰 외에도 더 많은 가치를 보존할 수 있는 장면을 추가하게 합니다. 장면, 생태계, 사용자 경험 및 자금 투입은 매우 좋은 플라이휠 효과를 형성하여 생태 가치 기반의 장기적인 방어선을 구축합니다.
4. 방어선 논리: 프라이버시 산업의 선두주자는 생태계를 통해 양적 성장을 이루어 자가 강화된 견고한 방어선을 구축할 수 있으며, 선두주자 프리미엄 하에 Secret Network의 유통 시가총액은 5-10배 성장 기회를 가져야 합니다.
투자 기간:
투자 주기는 장기적인 운영을 선택하는 것이 좋으며, 산업 프라이버시 트랙이 폭발한 후 점진적으로 매도 선택이 가능합니다.
가치 평가:
상향식: SCRT는 프라이버시 퍼블릭 블록체인 시장의 선두주자로서, 퍼블릭 블록체인 선두주자와의 비율은 프라이버시 산업이 전체 산업에서 차지하는 비율에 따라 예측해야 하며, 현재 Circulating Value는 약 10억 달러 정도여야 하고, 현재 가치는 8.7억 달러로, 현재 가격은 여전히 합리적인 범위에 있습니다.
장기 가치 평가 논리:
Tractica 데이터에 따르면, 블록체인은 2024E에 3배의 성장 공간을 가져야 하며, 그 중 퍼블릭 블록체인 시장의 성장 속도가 가장 빠릅니다. 프라이버시 산업의 성숙도와 침투율이 증가함에 따라, 프라이버시 트랙 시장은 3년 내에 최소 4-5배 확장을 예상할 수 있습니다. 프로젝트 생태계가 폭발한 후, 체인 상 거래가 10배 성장하면 SCRT의 유통 가치는 60-120억 달러에 이를 수 있으며, 연간 15%의 인플레이션율을 감안할 때, 장기적으로 최소 5-10배 상승할 수 있으며, 약세장 저점에서의 매수는 높은 투자 가치를 가집니다.
시장과 다른 관점:
1. Secret Network에 대한 투자 매크로 논리는 프라이버시 산업의 전체 침투율 향상으로, 이는 우리가 투자에서 가장 필요로 하는 산업 성장 부분에 대한 도박 판단입니다. 현재 프라이버시 산업은 전체 블록체인 시스템에서 차지하는 비율이 심각하게 과소평가되고 있으며, 3-4배의 시장 공간 확장이 있어야 합니다.
2. 기존 프라이버시 코인인 모네로가 성장하지 못하는 이유는 무엇인가? XMR, ZEC 등은 사용자 요구를 충족하지 못했습니다: 1) 프라이버시 저장 코인은 본래 튜링 완전한 퍼블릭 블록체인이 아니며, 크로스 체인 브릿지를 통해 가치를 도입할 수 없고, 프라이버시 토큰의 판매와 다른 통화의 프라이버시 토큰 방식 판매가 방해를 받으며, 여전히 CEX에 의존해야 합니다; 2) 프라이버시 코인의 기능은 거래에 가치 저장에 제한되어 있으며, 그 생태계는 Dapps를 통해 가치를 포착할 수 없습니다. 프라이버시 퍼블릭 블록체인은 위의 문제를 잘 해결할 수 있습니다. 1) Secret은 거래 수준의 가치 포착을 넘어서는 방식으로 초과 가치를 포착합니다; 2) Secret 생태계 내 DEX와 다양한 크로스 체인 솔루션은 익명 도구의 효과를 크게 향상시킵니다. 따라서 기존 프라이버시 산업이 성장하지 못한 이유는 제품이 사용자 요구를 충족하지 못하고, 수익 모델이 성립하지 않기 때문입니다.
3. 왜 프라이버시 퍼블릭 블록체인의 방어선이 높은가? 소프트웨어와 하드웨어 두 가지 측면에서, 블록체인의 기본 구조를 프라이버시 퍼블릭 블록체인으로 조정하면, 모든 제품 논리를 다시 설계해야 하며, 현재 성숙한 어떤 퍼블릭 블록체인도 생태계의 근본적인 조정을 위한 충분한 자원을 가지고 있지 않습니다; 다른 한편으로는 하드웨어로, 현재의 프라이버시 퍼블릭 블록체인은 더 복잡한 암호 알고리즘이나 외부 하드웨어 시설에 기반하고 있으며, 이는 퍼블릭 블록체인 노드의 하드웨어 장비 구성 향상(TEE, ZK 등)을 가져오며, 기존의 BTC, ETH 채굴기와는 차별화됩니다. 따라서 프라이버시 퍼블릭 블록체인은 매우 높은 방어선을 가지고 있습니다.
4. 투자 관점에서 프라이버시 퍼블릭 블록체인이 경쟁하는 핵심 논리는 무엇인가? 자산 크로스 체인의 난이도와 생태의 번영도입니다. 기능적 퍼블릭 블록체인에서 원주율 가치의 생성은 Bitcoin, Ethereum 등과 같은 저장 통화 특성을 가진 퍼블릭 블록체인에 비해 우위가 없습니다. 따라서 그 가치 출처는 외부 가치 주입이 필요하며, 이는 Bitcoin과 Ethereum 등 체인 및 Cosmos 생태계 내의 가치가 프라이버시 요구로 인해 Secret 체인으로 흘러들어가는 것입니다. Secret은 Cosmos 생태계에 기반하여 구축되었으며, ETH, BSC 생태계의 크로스 체인 시설을 이미 구축하였고, BTC, Polkadot 등 생태계의 크로스 체인 브릿지 시설도 구축 중입니다. 따라서 이러한 관점에서 Secret Network의 생태계가 우위를 점하는 것은 투자 논리에서 소규모 도박의 일부입니다.
5. 프라이버시 퍼블릭 블록체인의 비즈니스 모델이 믹서 제품보다 현저히 좋은 이유는 무엇인가? 논리는 장기적인 가치 흡수와 보존에 있습니다. 프라이버시 퍼블릭 블록체인의 Value-Add는 사용자 기능적 요구를 기반으로 하며, 사용자가 자신의 체인 상 데이터를 보호하는 것을 목표로 하므로, 프라이버시 퍼블릭 블록체인은 프라이버시 보호 기능에서 오는 이익 향상으로부터 가치를 얻을 수 있습니다. 이는 수익의 본질입니다. 다른 한편으로, 프라이버시 퍼블릭 블록체인의 가치 획득 방식은 거래 유형의 요구에 국한되지 않으며, DeFi 생태계, NFT, GameFi 등 기능이 Secret Token(SCRT)에 대한 수요를 가져올 수 있습니다. 따라서 장기적으로 생태계가 더욱 완벽하고 사용이 더욱 편리한 프라이버시 퍼블릭 블록체인은 사용자 자금을 장기적으로 유치할 수 있으며, 토큰의 장기 수요와 가격의 견고한 지지를 가져올 것입니다.
6. Secret Network는 현재 25명의 생태계 투자자로부터 2.25억 달러의 생태계 펀드 투자를 받았으며, 시장의 주요 투자자의 생태계 구축은 Secret에게 프로젝트 측과의 연결, 생태계 구축 및 신용 증대 측면에서의 이점을 제공합니다.
비즈니스 통찰: 1. 제품 서비스의 본질과 정수
프라이버시 퍼블릭 블록체인 서비스의 본질은 퍼블릭 블록체인 거래 및 상호작용 내용의 프라이버시 보호입니다. 프라이버시 퍼블릭 블록체인은 타인의 추적을 방지하는 기능을 제공하며, 사용자는 프라이버시 퍼블릭 블록체인을 사용하고 그 기능에 대한 비용을 지불합니다. 논리적으로 SaaS와 유사하며, 단위 경제 모델(Unit Economy)에 따라 단일 고객의 가치는 LTV의 장기 할인에서 고객 획득 비용을 뺀 것입니다. 이 논리에서 출발하여, 사용자 LTV를 증가시키고 고객 획득 비용을 줄이는 것이 비즈니스 모델의 성장 포인트입니다. 따라서 나는 앞서 생태계(LTV 가치)와 크로스 체인 브릿지(고객 획득 비용 감소)에 지속적으로 주목하고 있습니다. 또한 SaaS 관점에서 사용자의 프라이버시 요구는 기본적으로 유사하므로, 제품의 재사용성이 매우 강하며, 프로젝트 기반 SaaS의 결함을 해결합니다.
기술적 측면에서 Secret Network는 완전한 기술적 압도가 아니며, 그 자체의 큰 프레임워크는 Cosmos-SDK를 기반으로 구축되었고, Tindermint 합의 프로토콜을 사용하며, 체인 구조에 TEE(신뢰 실행 환경)를 추가하였습니다. 이러한 요소의 결합은 실제로 사용자 요구를 충족시킬 수 있습니다. 실제 사용 검증을 통해 Secret 체인에서 단일 거래 비용은 매우 낮으며, 일반적으로 단일 거래 비용은 0.1달러 이하로, 사용자 친화성이 매우 높습니다.
2. 산업 성장의 사용자 강력한 요구 논리
현재 블록체인의 프라이버시 실용성을 보면, 프라이버시가 주류 블록체인 시스템에서 결여되어 있습니다. 예를 들어 ETH 체인上的 거래 및 상호작용은 개인 또는 기관 주소를 기반으로 하여 과거 거래 기록을 전면 공개합니다.
이러한 문제는 두 가지 잠재적 위험을 초래할 수 있습니다: 첫 번째는 업계의 Smart Money에 대한 것으로, 기관 또는 개인 거래 정보가 추적되어 자금의 수익률과 안전성에 영향을 미칠 수 있습니다. 예를 들어 거래소 내 사용자가 거대 고래의 출금 정보를 보고 즉시 프론트 러닝을 시작하거나, 거대 고래가 특정 DEX 토큰에 대한 사전 배치를 발견하는 등의 상황이 발생할 수 있습니다. 베이즈 정리에 따르면, 정보의 투명화는 실제로 시장에 초과 정보를 제공하여 감시되는 사용자 수익의 손실을 초래합니다; 두 번째는 일반 사용자에 대한 것으로, 현재 블록체인 업계 응용은 기본적으로 암호화폐 생태계 내에서 폐쇄적이며, 실제 생활의 응용이 없지만, 만약 퍼블릭 블록체인 계좌 주소가 현실의 개인 또는 기관과 연결되거나, 회사의 주소가 각종 주소 감지 응용에 의해 감시된다면, 그 장부와 거래는 실제로 모든 사람(경쟁자 또는 사기꾼 등)에게 공개됩니다. 따라서 블록체인이 장기적으로 실제 생활로 발전한다면, 프라이버시는 반드시 겪어야 할 시험이 될 것입니다.
3. Secret Network가 전형적인 사용자의 프라이버시 요구를 충족할 수 있는가?
전형적인 사용자의 프라이버시 요구:
1. 안전하고 편리한 크로스 체인 솔루션(최우선, 전제 조건)
2. 발달된 DEX 시장이 유동성을 제공
3. 스테이블코인 교환 채널
현재 매우 유리한 몇 가지 포인트: IBC의 존재는 자금의 크로스 체인 안전성을 보장합니다. Cosmos의 공식 주력 개념이자 현재 시장에서 가장 인정받는 몇 가지 핵심 합의로, 그 인지도는 두드러집니다. 그러나 Secret이 자체적으로 개발한 크로스 체인 브릿지의 안전성이 기준에 부합하는가?
Secret 백서에 따르면, Secret Bridge는 크로스 체인 검증 과정에 5개의 주요 노드만 참여하며, 중앙화 정도와 안전성에 여전히 의문이 있으며, 크로스 체인 브릿지 참여 노드가 공동으로 악용할 가능성이 있습니다.
데이터 출처:Secretanalytics
DEX 시장 유동성은 어떤가? 현재로서는 주요 암호화폐 쌍을 커버하고 있지만, 실제 TVL과 깊이는 부족합니다.
데이터 출처:Secretanalytics
스테이블코인 교환 통로: 생태 내 가치는 장기적으로 스테이블코인의 형태를 통해 보존되어야 하며, 이는 암호화 자산과 현실 가치 간의 완충 지대 역할을 합니다. 스테이블코인은 프라이버시 퍼블릭 블록체인 내 가치 보존에 대체 불가능한 역할을 합니다. 현재 Secret Network는 생태 내에서 크로스 체인 등을 통해 USDC, USDT 등의 스테이블코인을 제공하고 있으며, Secret의 원주율 토큰인 Shade Protocol과 Silk를 출시하였고, 프로젝트는 광범위한 관심을 받고 있지만, 후속 스테이블코인의 안전성과 생태 구축은 여전히 장기적인 관찰이 필요합니다.
4. 제품의 핵심 기술 솔루션
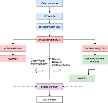
Secret Network는 Layer1 솔루션으로, Cosmos SDK를 기반으로 구축되었으며, Tendermint를 사용하여 합의를 달성합니다. 그들은 컴퓨터 과학에서 일반적으로 사용되는 TEE(신뢰 실행 환경)를 사용하여 프라이버시 거래 기능을 제공합니다. TEE는 컴퓨터 소유자에게는 블랙 박스와 같습니다. 컴퓨터 소유자는 그 안의 데이터를 볼 수 없으며, 이는 암호화된 데이터가 유출되지 않도록 보장하지만, 안전하게 계산할 수 있습니다. 현재 TEE의 하드웨어 지원은 Intel SGX에서 제공합니다.
데이터 출처:Secret Network
데이터 출처:Secret Network
계약의 실행은 위 그림과 같습니다. 왼쪽은 정상적인 CosmWasm의 실행 흐름이며, 오른쪽은 Secret Network 계약의 계산 흐름입니다. 오른쪽의 첫 번째 흐름은 SGX를 포함하고, 두 번째 흐름은 Enclave를 포함합니다. Secret Network는 매 단계에서 신뢰 실행 환경이라는 개념에 의존하고 있습니다.
Secret Network Enclave는 이러한 계약이 구체적으로 실행되는 장소입니다. Enclave는 블랙 박스이며, 고유한 키를 가지고 있습니다. Enclave 외부의 사용자는 이러한 키를 볼 수 없습니다. 모든 실행 결과는 이러한 키로 서명해야 합니다. Enclave는 또한 이러한 키를 사용하여 Secret Network와 연결할 수 있습니다.
TEE는 CPU 하드웨어로 보호됩니다:
1. 높은 보안 격리 및 증명 가능한 특성을 가지고 있습니다.
2. 일반 CPU 명령을 지원하며, 다양한 계약 가상 머신 명령 작업을 지원합니다.
3. CPU의 고유 명령 집합을 효율적으로 활용하여 암호화 및 복호화 알고리즘 작업을 일반적으로 가속화합니다.
5. Secret Network 사용자 수와 신규 응용 수가 지속적으로 확장되며, 기본적인 가능성이 존재합니다
(1) 체인 상 거래 수가 장기적으로 증가하고 있으며, 단기적으로 Shade 에어드랍으로 인해 거래 수가 다소 증가했습니다.
데이터 출처:Secretanalytics, 데이터 기준일은 2022년 3월 5일, 시간은 UTC 6:00이므로 3월 5일 거래량이 낮게 표시됩니다.
장기적으로 Secret Network는 매 시장의 번영에 따라 단일 거래량 데이터가 질적으로 향상되었습니다. 2월 22일 Secret에서 Shade Protocol 프로젝트가 에어드랍을 발송하였고, 3일 거래량은 거의 7만 건에 달했습니다.
(2) 체인 상 주소의 지속적인 증가가 Secret Network가 신규 사용자와 기관을 유치하고 있음을 입증합니다.
데이터 출처:Secretanalytics, 데이터 기준일은 2022년 3월 5일
Secret Network의 체인 상 주소는 지속적으로 증가하고 있으며, 2021년 12월 중순 이후 3개월도 안 되는 시간 동안 Secret Network의 신규 주소 수가 두 배로 증가하여 총 12만 개의 독립 주소 수에 도달했습니다.
(3) 크로스 체인 브릿지 구축이 초기 성과를 보이며, 총 TVL이 4,600만 달러에 도달하고 4종의 크로스 체인 솔루션을 보유하고 있습니다.
현재 Secret에는 4종의 크로스 체인 경로가 존재하며, IBC, XMR(모네로), BSC, ETH가 포함되어 있으며, 이더리움의 크로스 체인 브릿지와 크로스 체인 거래량이 비율이 가장 큰 부분입니다. 단기 거래량이 감소하고 크로스 체인 브릿지 인센티브 계획이 부족함에 따라, TVL은 이 단계에서 하락세에 있습니다.
데이터 출처:Secret Network
(4) 생태계 내 프로젝트와 개발자 도구가 지속적으로 등장하고 있습니다.
데이터 출처:Secret Network
생태계 내 프로젝트의 배치는 활발하게 진행되고 있으며, 최근 GameFi 프로젝트인 Legen DAO의 공식 발표와 Alter의 DEX 상장; 개발자 도구도 점차 완벽해지고 있으며, Blackbox 소형 도구, Secret.js(자바스크립트 기반의 개발자 도구 키트)의 지속적인 업데이트, 결제 도구인 Secret Invoice Payments의 우수한 경험, 그리고 많은 새로운 프로젝트가 개발 및 검증 단계에 있는 등 Secret Network가 생태계에 대한 중요성을 강조하고 개발자 지원을 하고 있습니다.
6. 프라이버시 보호 기술을 기반으로 Secret Network는 다른 퍼블릭 블록체인에 비해 다음과 같은 장점을 가지고 있습니다. (1) 프라이버시 솔루션
Secret Network가 제공하는 블록체인 탐색기는 체인 상 거래를 조회할 수 있지만, Etherscan의 공개 정보와 비교할 때 Secret 체인上的 거래 행동 및 프로토콜과의 상호작용에 대한 중요한 정보(거래 주소, 거래 수량, 계약 상호작용 방식)는 기본적으로 숨겨져 있어, 필요한 프라이버시 기능을 달성할 수 있습니다.
(2) 읽기 전용 키(Viewing Keys)의 기발한 설계
Secret Network는 읽기 전용 키의 설계를 정교하게 제공하여 정보 계층화의 해결책으로 사용됩니다. 읽기 전용 키를 사용하는 사용자는 특정 주소의 모든 거래 정보를 확인할 수 있으며, 규제, 펀드 관리자 및 감사에 새로운 참여 방식을 제공합니다. 이 방식은 규제 친화적이며, 모네로(Monero)가 미국에서 직접 금지된 것과 비교하여 규제 요구를 충족하는 중재 방식을 제공합니다.
(3) MEV 및 프론트 러닝 공격 방지
이 문제를 해결하기 위한 인식 방식과는 달리, Secret Network 자체의 정보 암호화 솔루션은 기본적으로 MEV 문제와 프론트 러닝을 해결합니다. 사용자가 클라이언트를 통해 시스템에 암호화된 정보를 선언할 때, 그 정보는 이미 암호화되어 있으며, 이 기반 위에서 채굴자는 mempool의 거래 정보를 통해 사용자의 상호작용 세부 정보를 알 수 없으므로, 뛰어난 MEV 저항성을 가지고 있습니다.
(4) 새로운 기능을 가진 NFT 솔루션
Secret는 프라이버시 측면에서 더 매력적인 NFT 솔루션을 설정하였으며, 그 NFT는 정보를 계층화 처리하여 공개 정보와 프라이버시 정보를 나누며, 구매자가 구매하기 전에는 프라이버시 정보가 보이지 않게 됩니다. 합리적인 활용 방식은 기술적 소유권이나 비디오의 일부로, 구매 전에 전체 조각을 얻을 수 없으며, 구매 후에야 진정한 사용 권한을 얻을 수 있습니다.
7. 토큰 경제학
시스템 안전성은 Secret Network에서 매우 중요한 역할을 합니다. 만약 악의적인 사용자가 네트워크 합의 계층에 대해 비잔틴 공격을 수행하면, 체인 상 거래 및 크로스 체인 자산의 안전성이 크게 위협받게 됩니다. 시스템이 공격받을 가능성을 줄이기 위해 Secret Network는 인플레이션, 블록 보상 및 스테이킹 방식을 사용하여 PoS 합의 메커니즘 하에서 시스템이 공격받을 가능성을 줄입니다.
시스템 설정의 인플레이션율은 7%-15% 사이이며, 이는 잠금 및 비잠금 SCRT 토큰의 비율에 따라 결정됩니다. 67% 이상 잠금이 많을수록 인플레이션율이 높아지며, 현재 15%의 연간 인플레이션율을 유지하고 있습니다.
시스템 초기 공급량은 7,000만 개 SCRT 토큰이며, 총 공급량은 1.9억 개이며, 현재 유통 공급량은 1.63억 개입니다. 신규 매도 압력의 주요 원인은 스테이킹 보상의 해제이며, 스테이킹 보상 해제의 수량은 연간 22%-27% 사이입니다. 따라서 토큰은 대량의 토큰이 잠금 해제되는 상황이 발생하지 않을 것으로 예상되며, 가격은 상대적으로 안정적일 것으로 보입니다.
8. 팀 배경, 실행력 및 기타 지원자
Secret의 핵심 개발 팀 중 하나는 SCRT Labs(전신은 Enigma, 이더리움의 2층 확장 솔루션, 기능은 프라이버시 스마트 계약)로, MIT 졸업생인 Can Kisagun과 Guy Zyskind이 2014년에 설립하였으며, 블록체인 산업에서 가장 초기의 프로젝트 및 팀 중 하나입니다.
Guy Zyskind(SCRT Labs의 CEO)은 이전에 MIT 미디어 연구소의 연구 조교로 블록체인 기술을 연구하고 가르쳤으며, Enigma 백서(다운로드 횟수 10만 회 이상)와 "탈중앙화 프라이버시: 블록체인을 사용하여 개인 데이터를 보호하기"라는 논문(인용 횟수 200회 이상)을 작성하였습니다. Can Kisagun은 MIT 슬론 경영대학원에서 MBA 학위를 보유하고 있으며, 노스웨스턴 대학교에서 산업 공학 학사 학위를 취득하였고, 금융 및 은행 업무에 대한 풍부한 경험을 가지고 있습니다. Enigma 이전에는 블록체인 분야에서 금융 기술 회사를 창립하였습니다. 다른 팀원으로는 Itzik Grossman(엔지니어링 부사장)이 있으며, 네트워크 및 정보 보안과 소프트웨어 공학에서 5년의 경험을 가지고 있습니다.
기타 주요 기여자로는 Tor Bair(Secret 재단 CEO)가 있으며, 그는 MIT에서 Can Kisagun과 함께 MBA 학위를 취득하였습니다. 대학원 과정을 시작하기 전, Tor는 전문 옵션 트레이더였으며, Spotify에서 인턴을 하였고, Snapchat에서 데이터 과학자로 근무하였으며, 2017년에 Enigma에 전일제로 합류하였습니다.
Carter Woetzel(Secret Foundation 커뮤니티 책임자)은 Secret Network의 그레이 페이퍼 저자(Enigma의 지원을 받음)로, 마케팅 및 커뮤니티 관리에 집중하고 있으며, 콘텐츠 제작에 중점을 두고 있습니다. 또한 Carter는 Shade Protocol(프라이버시 보호 DeFi DApp 연결)의 수석 연구원 및 경제학자로, 첫 번째 제품은 Silk(Secret 기반의 프라이버시 보호 알고리즘 스테이블코인)입니다.
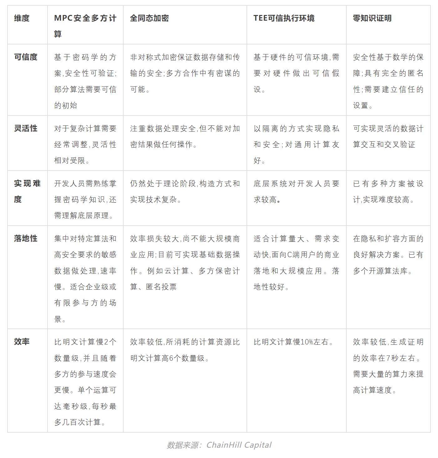
9. 프라이버시 퍼블릭 블록체인 산업이 다른 솔루션에 비해 가지는 장점 비교
데이터 출처:《On-Chain Privacy: By Default, For All, On Cosmos》
위 그림에서 우리는 프라이버시 퍼블릭 블록체인이 탈중앙화, 스마트 계약 지원 및 크로스 체인 호환성 측면에서 상당한 장점을 가지고 있음을 알 수 있으며, 이는 완전한 사용자 프라이버시 요구의 기초를 형성합니다.
신뢰 실행 환경 TEE는 실제로 대규모로 적용되고 있으며, 예를 들어 스마트폰의 지문 잠금 해제, 생체 인식 등이 있습니다. TEE는 신뢰할 수 있는 하드웨어 시설에 기반하여, 보안성에서 하드웨어의 신뢰 환경과 중앙화된 하드웨어 제조업체에 의존하며, 하드웨어에 대한 신뢰 가정을 해야 하며, 사이드 채널 공격(side channel attack, SCA. 암호 장치에서 비밀 정보를 얻는 암호 공격 방법)에 직면할 수 있습니다. 그 장점은 유연성이 높고, 일반 계산에 친화적이며, 속도가 빠릅니다. 기술 구축이 상대적으로 성숙하여, 다른 프라이버시 계산 솔루션에 비해 TEE의 종합적인 실력은 실제 사용 사례에 가장 가까운 것입니다.
제로 지식 증명은 신뢰도가 높아 완전한 익명성을 실현할 수 있지만, 일부 프로토콜은 신뢰할 수 있는 설정이 필요하며, 특별한 난수 생성에 의존합니다. 유연한 데이터 계산 상호작용 및 교차 검증을 실현할 수 있지만, 구현 난이도는 여전히 높으며, 현재 증명을 생성하는 효율성은 약 7초이며, 계산 속도를 높이기 위해 많은 계산 능력이 필요합니다.

위험 분석:
1. BTC, ETH 크로스 체인 브릿지의 안전성. 여기서의 논리는 BTC 고래가 Secret Network에 자산을 넣고 싶어하는가입니다. 만약 크로스 체인 브릿지가 공격을 받아 손실이 발생한다면, 이 손실은 누가 부담할 것인가, 프라이버시가 가져오는 이익과 크로스 체인 브릿지의 위험 간의 균형이 고래가 대규모 자금을 프라이버시 퍼블릭 블록체인으로 이전하는 것을 주저하게 만들 수 있습니다.
2. Secret Network의 DEX 거래 쌍 수와 주요 암호화폐 깊이, 여기서는 반드시 Secret 프로젝트 측이 소싱을 나가고, 일부 대형 DeFi 고래와 협력하여 시장을 만들고, 채굴의 연간 수익률을 높여 소액 투자자들도 유동성을 채굴 풀에 투입하도록 유도해야 합니다.
3. 규제가 프라이버시에 대한 수용도. 만약 Viewing Key가 실행 가능한 수용 방안이 아니라면, Secret Network는 미래의 확장성에서 큰 타격을 받을 것입니다.
결론:
본 문서는 프라이버시 퍼블릭 블록체인 산업의 연구 프레임워크와 투자 논리, 그리고 투자 대상 관점에서 Secret Network 프로젝트가 업계의 선도적인 이점을 비교하여 소개하였습니다. 프라이버시 산업에 대한 중요성이 지속적으로 높아짐에 따라, 프라이버시 퍼블릭 블록체인은 미래에 중요한 Web 3.0 세분 시장으로 투자자들의 주목을 받을 것이며, 사전 배치를 추천합니다!
















