권한 및 인증 토큰 ACT: 규제된 금융 서비스 산업의 응용 설계
저자: PlatON CTO, James QU
중앙 집중식과 분산형 거버넌스는 역사적 순환 속에서 서로 교체되며, 이는 당시 어떤 거버넌스가 더 효과적이고 중요한지에 따라 달라집니다. 석기 시대의 부족에서는 사람들이 위험한 야생 동물과 자연 재해에 맞서기 위해 긴밀히 협력해야 했습니다. 지금은 한 사람이 백 년 전의 왕처럼 집에서 고품질의 음악과 좋은 와인을 즐길 수 있습니다. 우리는 분산화에 적합한 시대에 살고 있으며, 사람들은 더 많은 자유를 가지고 있으며, 개인의 신분으로 기여하는 경우가 많고, 집단의 일원이나 기업의 직원으로서 기여하는 경우는 상대적으로 적습니다.
결론적으로, 특정 분야의 법적 환경이나 사회적 합의 메커니즘이 아직 성숙하지 않았을 때, 우리는 여전히 중앙 집중식 모델을 전환의 완충으로 필요로 합니다. 전통 금융이 그 중 하나로, 투자자 보호, 세금 및 거버넌스 목적이 높은 규제를 받기 때문에 전통 금융은 정부에 막대한 이익을 창출합니다.
ACT(Authorization and Certificate, 인증 및 증명서 토큰)는 NFT를 기반으로 하며, 영혼 결속 토큰(Soul Bound Token)과 반동질화 토큰(Semi fungible Token)의 혼합체로, 공공 블록체인에서 규제된 금융 서비스를 위해 설계되었습니다.
이 ACT 프레임워크는 데이터 흐름 제어를 위해 설계되었으며, 우리는 거래와 같은 금융 서비스가 단순화된 데이터 흐름이라고 생각합니다. 이것이 우리가 금융 서비스 산업을 선택한 이유입니다.
싱가포르 금융 관리국의 금융 서비스 라이센스 구조를 차용하여 예를 들어 보겠습니다.
기본 라이센스 요소
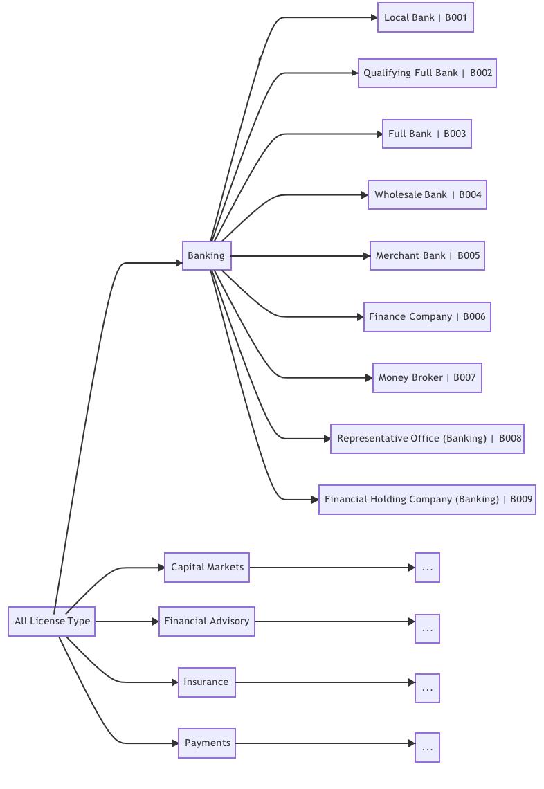
부록 A에서는 다양한 금융 서비스 범주에 대해 서로 다른 기본 요소를 정의합니다. 예를 들어, 은행업, 자본 시장, 재무 상담, 보험 및 결제를 포함하는 다섯 가지 범주가 있습니다. 은행업 서비스 범주에서는 B001에서 B009까지 아홉 개의 기본 요소(유형 또는 상태)를 정의하며, 지역 은행에서 금융 지주 회사(은행업)까지의 관계는 아래 그림과 같습니다:

위의 각 기본 라이센스 요소는 명확한 서비스 범위 정의가 있어야 하며, 특히 전통 서비스를 PlatON과 같은 공공 블록체인에 도입할 때 사용할 토큰 관련 금융 서비스에 대해 정의해야 합니다.
예를 들어, B001 지역 은행은 법정 화폐에 연동된 스테이블 코인을 발행할 수 있지만, B007 통화 중개인은 스테이블 코인을 발행할 수 없고 오직 환전 서비스만을 통해 거래할 수 있습니다.
또한 KYC, AML, CFT 절차와 관련하여, 위의 모든 금융 기관은 고객을 온보딩하기 전에 오프라인에서 표준 규제 절차를 준수해야 하며, 절차 심사를 통과한 후에만 규제 기관이 발행한 영혼 결속 토큰(SBT)을 자격이 있는 기관 지갑으로 이전할 수 있습니다. 우리는 이를 강제 SBT라고 부릅니다.
기본 라이센스 요소의 그룹화 - SBT 기반 라이센스 모델
정부 기관으로부터 인증 기관의 라이센스를 받는 방법을 상상해 보십시오. 먼저, 강제 SBT를 검증합니다. 즉, 모든 강제 기준의 자격을 확인합니다. 확인되면, 신청 및 평가에 따라 하나 이상의 라이센스 SBT가 목표 기관의 지갑으로 발행됩니다. 이러한 금융 서비스 SBT는 기본 라이센스 요소의 집합으로 정의될 수 있습니다. 라이센스에 시간 제한이 있거나(특정 시간 후 만료) 기타 동적 변경 권한이 있는 경우, 반동질화 토큰도 SBT로 간주될 수 있습니다.
제가 이전 기사에서 설명한 바와 같이, 금융 라이센스 SBT에 대해 정부 기관(SBT의 발행자)은 완전한 통제권을 가져야 합니다.
- \<issuer, other, IC> : 발행자가 SBT를 다른 사람에게 발행하며, 발행자는 완전한 통제권을 가집니다.
전형적인 라이센스는 다음과 같이 나타날 수 있으며, 하나의 SBT 또는 여러 SBT가 기본 라이센스 요소의 집합을 부여합니다.

여기서 통제는 발행, 소멸 및 수정(예: 유효 기간 연장 등)을 의미합니다. 여기서 소유자 제한을 사용하여 유효 기간 연장 방법을 고려한 확장형 SBT 프로토콜을 생각해 보십시오. 예시는 다음과 같습니다(구현 과정에서 개선될 예정입니다):

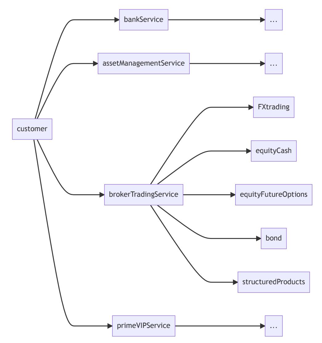
라이센스 SBT를 보유한 기관은 고객 서비스 SBT 구조를 구축할 수 있습니다
기관은 유사한 구조를 집합할 수 있습니다. 그들은 그 안에서 다양한 유형의 SBT를 발행하여 다음을 나타낼 수 있습니다:
고객이 통과한 KYC 인증
금융 서비스 개요
위험 분석 등급
기타 정보
마찬가지로, 고객 서비스와 관련된 SBT는 부여된 라이센스와 일치해야 하는 완전히 다른 기본 서비스 요소 집합을 가집니다. 중개 거래 서비스의 예를 들어, 다음은 자세한 설명입니다.

2년이 넘었지만, 위의 프로세스는 아직 완전히 구현되지 않았습니다. 커뮤니티 개발 팀이 논의 및 구현에 참여하기를 희망합니다. 또한 더 나은 실행 가능한 디자인을 기대합니다.
부록 A: 금융 라이센스 기본 요소 (싱가포르 금융 관리국 금융 기관 목록)
1. 은행업

2. 자본 시장


3. 재무 상담

4. 보험

5. 결제

부록 B: 금융 서비스 기본 요소
- 은행 서비스, 《싱가포르 금융 관리국 은행법 (BA1970)》을 기반으로 합니다.















