TraitSniper 소셜 게임 NFT 에어드랍을 받는 방법을 한눈에 살펴보세요
저자: TraitSniper
Blur 에어드랍은 NFT 거래 시장의 선두 경쟁을 촉발했으며, 에어드랍은 가장 핫한 키워드가 되었습니다.
최근에 신뢰할 수 있는 제로 리프 프로젝트를 여러분께 공유합니다. 이는 TraitSniper가 발행한 소셜 게임으로, 베이징 시간 3월 10일 18:00에 대규모 NFT 에어드랍의 스냅샷이 시작되며, 발행 코인에 대한 기대도 제시되었습니다.
TraitSniper는 초기부터 매우 유용한 NFT 도구로, 10만 이상의 플러그인 사용자와 200만 월간 활성 사용자를 보유하고 있으며, 10만 ETH의 NFT 거래액을 지원했습니다. 이번에는 게임과 소셜 트랙을 겨냥하여 이 두 가지를 혁신적으로 결합하여 도구 발전의 한계를突破하고 기존 사용자에게 보답할 수 있습니다.
Social to Earn의 주요 경로는 두 가지로 나뉩니다: 1) 프로젝트 측에서 맞춤형 소셜 프로모션 활동에 대해 비용을 지불; 2) 사용자가 소셜 행동(협력 프로젝트 측에서 맞춤형으로 설정한 프로모션 활동)을 통해 무료로 NFT를 민트하고 육성하여 NFT에서 자원을 생산하고 이를 토큰으로 교환할 수 있습니다. 논리는 매우 간단하지만, 기존 사용자 규모를巧妙하게 활용하고 현재 많은 프로젝트 측의 사용자 확보 문제를 직접적으로 해결하는 방식으로, 모델상으로도 실행 가능하므로 우리가 참여할 가치가 있습니다.

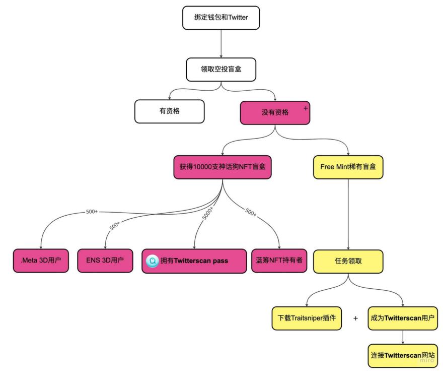
우리는 이전 Blur 에어드랍의 부의 효과를 잘 알고 있으며, TraitSniper의 기존 사용자 규모와 시장 영향력도 매우 기대됩니다. 이번에는 총 11만 개의 블라인드 박스가 있으며, 모두 무료 민트입니다. 두 단계로 나뉘며, 첫 번째 단계는 1만 개의 신화 개 NFT 에어드랍, 두 번째 단계는 10만 개의 다른 동물의 희귀 NFT 무료 민트입니다. 첫 번째 단계의 스냅샷이 끝나면 즉시 두 번째 단계가 시작되며, 신화 개 NFT는 생명 주기가 없습니다.
TwitterScan은 첫 번째 협력 프로젝트이기 때문에, TwitterScan Pass 소지자는 최소 5000개의 신화 개 NFT 블라인드 박스를 받을 수 있습니다. 희귀 NFT는 Trait Sniper Pass 소지자에게 배분되며, 나머지 96667개는 사용자가 작업을 수행하여 선착순으로 받을 수 있습니다.

생명 설정과 수량 측면에서 신화 개 NFT는 의심할 여지 없이 가장 가치 있는 핵심 자산입니다. 여기에 NFT가 토큰을 생산할 수 있는 논리를 더하면, 신화 개 NFT를 보유함으로써 끊임없이 토큰을 얻을 수 있습니다. 확률과 가성비를 고려할 때, TwitterScan Pass를 선택하는 것이 더 낫습니다. TwitterScan Pass를 보유하기만 하면 TraitSniper의 핵심 NFT 자산을 얻을 수 있는 최소 50%의 기회를 가질 수 있습니다. 작성 시점에서 TwitterScan Pass의 바닥가는 0.15e이며, 판매 중인 것은 5%에 불과하여 매우 아끼고 있는 상태입니다. 구매하고자 한다면 서두르는 것이 좋습니다.

토큰 모델은 매우 웹3의 공정한 출시로, 100% 게임 내에서 생산되며, 사전 판매가 없고 VC의 매도 압력이 없습니다. 잠금 해제 메커니즘도 매우 혁신적이며, 프로젝트 수익에 따라 잠금 해제됩니다. 즉, 사용자의 소셜 행동이 활발할수록 협력 프로젝트 측의 지불 의사가 강해지고, 수익이 많아지며, 토큰 잠금 해제가 빨라집니다. 이는 커뮤니티 주도 및 커뮤니티 공유 생태 수익의 이념에 부합합니다.

또한 매우 중요한 점은 모든 프로젝트 수익이 국고에 들어간다는 것입니다. 현재 국고 사용 방법은 발표되지 않았지만, 업계의 공감대에 따르면, 대체로 생태계에 계속 보답할 가능성이 높습니다. 그렇다면 생태계에 어떻게 보답할까요? 일반적으로 NFT와 토큰의 바닥을 제공하는 것이며, 토큰은 오직 NFT에서만 생산될 수 있습니다. 여기까지 말씀드리면 모두 이해하셨을 것입니다. NFT는 핵심 자산이며, 토큰을 얻는 유일한 경로이며, 배당권도 가질 수 있습니다.
로드맵을 보면, 먼저 수익을 국고에 잠금하고, 그 다음 TSG로 교환하고 상장하는 전체 로드맵이 비교적 명확하고 투명하지만, 시간은 아직 확정되지 않았으며, 프로젝트 발전 상황에 따라 달라질 것으로 예상됩니다.

어쨌든 이번 무료로 NFT+토큰+미래 배당권을 얻을 기회를 놓치지 마세요. 이번 에어드랍에 해당하는 신화 개 NFT는 끊임없는 토큰 수익 기대와 잠재적 배당을 나타내며, 희귀 NFT는 한정된 시간 내의 토큰 수익 기대와 잠재적 배당을 나타냅니다. 신화 개 NFT는 현재로서는 핵심 자산으로 보이며, 이러한 관점에서 이번 에어드랍의 최대 수혜자는 분명히 TwitterScan Pass 소지자입니다.
다음에는 제로 리프 튜토리얼을 공개할 예정이니 기대해 주세요.
프로젝트 관련 링크:
TraitSniperGame (무료 민트 공식 웹사이트)












