What did Vitalik talk about at the Ethereum Shanghai Summit? A review of the latest developments in the Ethereum ecosystem
Source: Dimension Tech
At the Ethereum Shanghai Web 3.0 Developer Summit (ETH Shanghai Summit), hosted by Mask Network and co-organized by the China Biodiversity Conservation and Green Development Foundation and Tongshang China, with sponsorship support from the Ethereum Foundation, Ethereum co-founder Vitalik Buterin delivered a keynote speech titled "ETH & Shanghai: Mutual Growth Inside and Outside."
Below is the full text of the speech.
Today, I want to talk about the latest changes to the Ethereum protocol at the Ethereum Shanghai Summit. I know many people are eager to learn about the news of Ethereum merging PoW (Proof of Work) with PoS (Proof of Stake) in the current system. Additionally, what other improvements are happening beyond the Ethereum ecosystem and applications?
The main topic today is the "Merge," which refers to the transition from the original PoW consensus mechanism to the PoS consensus mechanism. Since the inception of the Ethereum project, we have been working towards this transition. We have spent 7 years on the "Merge." Now, all our efforts are gradually bearing fruit; just a week ago, we completed the "Merge" on the Ethereum test network Ropsten. If everything goes smoothly on the test network, we expect to complete it on June 8, and we will conduct the "Merge" on the mainnet this summer. This is our next major action and the largest action we have taken so far, laying the foundation for any future on-chain applications' "Merge."

If all goes well, the "Merge" should begin in August. However, issues may arise during testing, and the "Merge" on the mainnet could be delayed, possibly until September or October. But the time for the "Merge" is drawing near, and we should think about what will happen after the final "Merge."
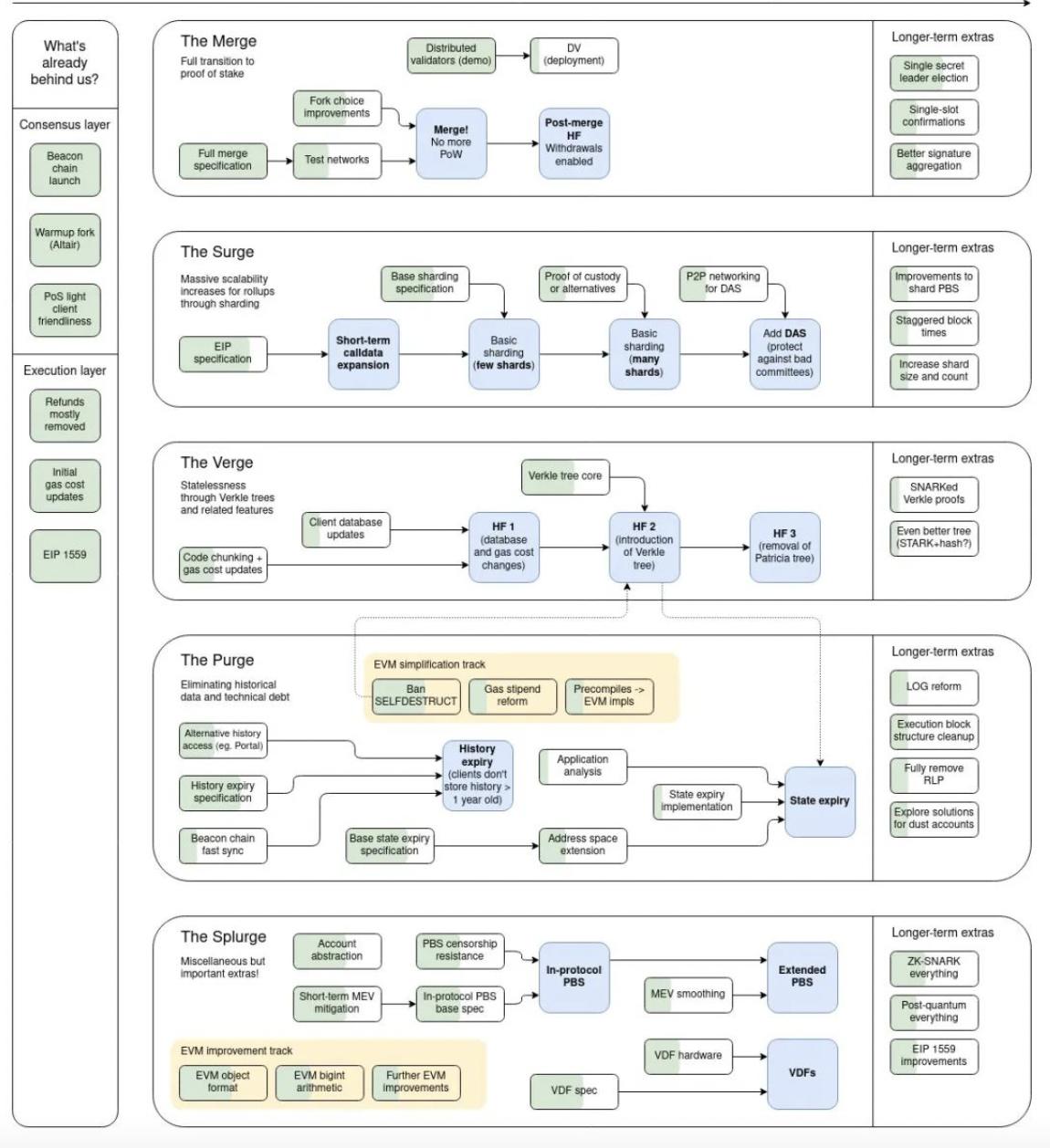
Regarding this, I published a paper on protocol updates in May. These matters have long existed among Ethereum developers; the beacon chain and PoS have been developed in their hands for a year and a half. There may already be a small number of users on the beacon chain. EIP-1559 is now also operational. In the coming years, many new changes will occur, and for ease of understanding, I have divided them into five parts: Merge, Surge, Verge, Purge, and Splurge.

"The Merge" is the transition from PoW to PoS. Surge is a form of sharding designed to increase scalability by processing massive transactions through rollups. To this end, we have designed EIP-4844 (Proto-danksharding). I believe there are many different ideas for sampling the capability of sharded data. For example, the Verge can switch to Verkle trees, allowing Ethereum nodes to operate more efficiently. This means that even if your computer is not high-end, you can still easily become a validator, making the protocol more decentralized. This will enable more people to easily verify and become part of the Ethereum chain. There will be many positive feedbacks during the "Merge."
For instance, Purge can enhance operational efficiency by eliminating the permanent storage of all historical block information. For example, node service providers do not need to store all the data within blocks; they only need to store data from the past year. Some long-unaccessed data can be placed in another storage space, so nodes do not need to store it.
Certain parts of the Ethereum protocol are overly complex, making it more difficult to create Ethereum nodes. These can be removed from the Ethereum protocol and simplified through Splurge, which contains a lot of important information. Additionally, there is an update regarding the virtual machine, which has a specific solution. For us, this means we will spend more time discussing our ideas.
In summary, many changes will occur next. I do not believe that every change must happen, so if we experience no unexpected issues after the "Merge," Ethereum will still be a great system. In other words, I believe that if we successfully complete the "Merge," Ethereum will be a more perfect system. The first major thing we will do after completing the "Merge" is EIP-4844. It is worth keeping an eye on the improvements in sharding for the overall scalability of Ethereum.

Recently, there have been many changes and simplifications in the design of the sharding roadmap, and I have some thoughts on Danksharding. This was released at the end of last year, and dankSharding indeed simplifies the sharding roadmap. In the past, 64 shards had 64 proposers, but in practice, this led to a lot of redundant confirmations, which in turn caused market centralization. However, in danksharding, there is only one proposer that selects all transactions and data entering that slot. The main feature introduced by EIP-4844 is a new transaction type, which we call blob-carrying transactions.
Blob-carrying transactions are similar to regular transactions, except they carry additional data called blobs. Blobs are very large (~125 kB) and are much cheaper than a similar amount of call data. However, EVM execution cannot access blob data; the EVM can only see the commitment to the blob. Since validators and clients still need to download the complete blob content, the data bandwidth target in EIP-4844 is 1 MB per slot, rather than the full 16 MB. However, since this data does not compete with the gas usage of existing Ethereum transactions, there are still significant scalability benefits.
Projects like Arbitrum, Optimism, Stark Net, Polygon, and Rollups can make significant progress from EIP-4844. This will attract more developers to them, and they will become increasingly refined.
Currently, EIP-4844 is just the first step of Danksharding; all nodes still need to download all data, but it accomplishes a lot of work for Danksharding. While it cannot handle 16M data, it can still handle 1M data, which is a significant improvement. We have completed a lot of work for this, and in the next 6 to 9 months, much work will continue. I believe EIP-4844 will be a very important ecosystem. I am looking forward to its progress.
This covers the sharding aspect; next, let’s continue discussing Account Abstraction. Account abstraction is currently just an idea of mine; it allows each user to create accounts for their wallets with a complex set of rules behind them for protection.

For example, if you currently have one wallet and one private key, if the private key is stolen, then your wallet's assets are wiped out. But what if you have an account with three private keys? If one private key is stolen, it’s fine; you still have two. If you lose another one, that’s okay; hackers cannot do anything with those two private keys. You can still use the last private key to urgently modify other accounts.
This example might be a bit complicated, but abstract accounts are actually much more convenient. They can provide many features, such as: multi-signature and social recovery, making it easier for you to recover your compromised account;
more efficient and simpler signature algorithms that help your account resist hacker attacks, giving the account itself upgradeability. To achieve this, we have developed the ERC 4337 protocol. ERC 4337 is not an EIP; it is an ERC, which means it does not need to provide the basic principles and technical specifications.
In fact, you can now use ERC 4337 to create accounts and send transactions, and there is a developer community already researching ERC 4337. I look forward to them refining ERC 4337 more quickly, and you as developers and users can join in as well.
We should talk about Verkle Tree. The upgrade of Verkle Tree essentially allows you to verify Ethereum blocks without any hard disk space. Currently, if you want to verify an Ethereum block, you must have the complete information of the block, which is about 40 - 50 GB; and you must verify it in order. Verkle Tree will make it easier to verify a single block without any additional information.
Thus, this makes it more convenient to have a client that can verify each Ethereum block without hard disk space. You can also verify blocks in any order; Verkle Tree makes it quicker for more different users to run nodes, which is an improvement for the security of decentralization.

MEV Solutions. I believe MEV is increasingly recognized as a significant issue that needs to be addressed, similar to Ethereum. If MEV is allowed, it means that miners or PoW recorders can reorder, insert, or censor transactions within the blocks being produced to profit from Ethereum users, as they have complete autonomy over the blocks. The challenge of solving MEV lies in how to design an ecosystem that avoids centralization in PoS.
There is much work to be done here, and I proposed an idea called proposer/developer separation. Anyone who wants to learn more about this can check out this article (https://notes.ethereum.org/@vbuterin/pbscensorshipresistance). This is a new idea that has been mentioned in the long-term direction of PoS.

This is another new idea, proposing some long-term modifications to PoS. One significant change is single-slot finality, allowing blocks to complete transactions in one slot rather than completing them across 64 slots as they do now. This can lead to faster transaction results while simplifying the protocol and making it resistant to MEV attacks. Although this is still in very early experimental stages, much research is ongoing. This is something that will take time to realize, and we may see results in three to five years. It is also a significant improvement to Ethereum's operational model, making Ethereum simpler, more interesting, and worthy of attention.
One of my thoughts on the Ethereum ecosystem is that the crypto space, including the Ethereum community, is currently too focused on financial applications. I believe financial applications are good and important, but they also carry significant risks. I think that as people continuously try to develop and optimize financial applications, they also bring about considerable risks. Some early DeFi ideas from the past two years were actually great, such as MakerDAO; the early stablecoin ideas were fantastic. However, I believe that their recent ideas for improving DeFi protocols have gone too far, making it hard for me to feel favorably about them.
Take the recent Luna and UST as an example; they simply said, "Oh, getting stablecoins requires collateral, so let's create a stablecoin that doesn't need collateral." Of course, they succeeded and operated successfully during the bull market for two years, with prices continuously rising. But now, with the prices of Bitcoin and Ethereum declining, Luna has completely collapsed, and many people have lost over ten billion dollars in total.
I believe the reason many people are interested in DeFi initially stemmed from dissatisfaction with traditional finance and the systemic collapse of traditional finance in 2008. This shows that the financial system is too eager to pursue efficiency while neglecting better resilience and maintaining robustness during very special periods. Unfortunately, DeFi has gone too far in that direction. I think the problem is that, like more innovations in the financial sector, it has only created something with higher risks. Even if they work slightly better, like our Uniswap V2 and Uniswap V3, their operational differences are minimal.
But it seems that the differences between Uniswap V2 and Uniswap V3 are not that significant, right? Do you know the differences between Uniswap V3 and Uniswap V4? I think they will be even smaller. Just like having better DeFi, I believe there will be improvements. But it won't be a massive change that completely transforms the world. I think people are in the crypto space because they genuinely want to change the world and make a significant impact. And I just don't think there will be too many major impacts on financial applications; I think it makes more sense to get more developers to focus on other areas. I think DeFi is great, and we do need our own DeFi, but beyond that, we need more things, such as blockchain non-financial applications.
One application I am excited about is the sign-in with Ethereum feature. Basically, whether it's a dApp or an App, you can log in with your Ethereum account. Even if you go to a chat website like chat.blockscan.com, which is a centralized chat application.
But you can still log in using your Ethereum account, which is something that more and more services are adopting, and we look forward to seeing more services using Ethereum as a login method. I believe that Ethereum login has many advantages over centralized logins. First, it is not connected to any centralized identity, so you control your account. Your account cannot be shut down just because a company wants to; this is very much about data sovereignty, and you can own your identity in this way.
But it also has a network effect; it connects to an open ecosystem, meaning that if you log in with your Ethereum account, you are also logging in with your ENS domain name. You can verify whether you own a Humanity profile (proof of human), POAP, NFT, or verify everything else. All these applications that people are building on Ethereum can truly connect with each other, and I think this is a very exciting feature.
Soulbound tokens are an idea I have been discussing, and they will launch this year. This idea is that we like tokens that cannot be easily transferred.
These tokens have significant value when creating transactions, but that value cannot be transferred because it is bound to your identity. You own it, but you cannot transfer, trade, or rent it. This is a technical challenge we are currently tackling, and I have thought of some things we can do and some ways to profit from tokens. Therefore, Soulbound tokens give meaning to identity and reputation, allowing for more possibilities in decentralized governance. Any non-financial applications can benefit greatly from this.
We already have DeFi, and I think we might see DeGov. Optimism is a project I am personally very interested in because I believe it pursues a philosophy that I care deeply about—governance no longer based on tokens.
Like the popular DAOs today, the primary governance method is voting based on tokens; if you have ten times more tokens, you can vote ten times more. I have written a lot on this topic. I feel that the current voting governance model has many problems and limitations. Therefore, when they vote using governance tokens, they also bear significant risks while gaining benefits. If we are under this non-token-based, non-transferable citizen governance and bicameral governance model, we will have to talk and negotiate with each other to make significant changes. This is a long-term governance experiment, and I believe that with more governance experiments and the birth of DAOs, considerable opportunities will arise. We can see many different DAOs, like VitaDAO, conducting research on longevity, which I believe should be considered "scientific DAOs"—decentralized science. We can see DAOs developing in various fields, and I am genuinely happy to see DAO governance evolving towards privacy protection.
We already have applications like TornadoCash to protect the privacy of funds, but I think privacy-protecting non-financial applications are even more interesting.
MACI is a privacy-protecting voting system we have been developing for over two years, and it has made significant progress. Privacy-protecting reputation systems, UniRep Social, and many developers are researching zero-knowledge proof-based privacy applications, which are making good progress. If people want to participate in development today, I think building in these non-financial applications or in applications that can combine financial and non-financial attributes would be a great idea.
Many exciting things are happening within the Ethereum protocol, such as many exciting improvements in Ethereum's consensus layer. However, it is also necessary to discuss the Ethereum ecosystem. One major thought I have about the Ethereum ecosystem is that I believe the crypto space, including the Ethereum community, is currently placing too much attention on financial applications, although financial applications are also important.
The Ethereum roadmap is stabilizing, and there is increasing consensus on the future direction. If you have been following Ethereum's development, you will see that the changes in the Ethereum roadmap are becoming smaller and smaller. Perhaps two or three years ago, the roadmap would undergo many changes. But in the past year, I believe we have seen very little change. I think Ethereum is now making continuous progress in one direction, which is very good.
I believe that in the future, most work will be done at higher layers, so core improvements to Ethereum are very important, but in application areas, ecosystems, underlying or layer two protocols, Ethereum address login, privacy… these will become more important. I think we should see more good applications in the future, focusing more on non-financial applications. I hope this can inspire developers dedicated to these ideas. The Ethereum ecosystem is vast, and there are many interesting things to learn and research. Today, there are more tools than ever to help people accomplish remarkable things. I am excited about the various things people can create in the future!















