New NFT Scam: "NFT Pixiu Disk" That Can Make It to OpenSea Rankings
Written by: 0xLaughing, Rhythm BlockBeats

Since the Luna crash triggered a chain reaction, the entire cryptocurrency market plummeted, and the NFT market also entered a winter overnight. According to reports, data from Dune Analytics on August 1 showed that OpenSea's trading volume in July was only $528 million, down 89.12% from the historical high of $4.857 billion in January 2022, marking a new low in a year.
In the current bear market, NFT investors have to endure the massive shrinkage of their assets caused by the previous downturn, while an endless stream of scam projects makes them defenseless.
However, the downturn in the NFT market and the continuous decline in trading volume have allowed criminals to "boost" their rankings by inflating numbers, quickly climbing to the top of NFT trading platforms' trading volume charts at a very low cost, making platforms like OpenSea breeding grounds for new types of NFT scam projects.
Scam Process Explained
This section will break down the scam process of one of the recently popular new NFT scam projects, Geometric Birds, and how it lures NFT investors step by step.
Creating Illusions
Geometric Birds ranked 6th in 24-hour trading volume on Uniq.cx
If you opened the OpenSea homepage on Tuesday, you would easily notice a project named Geometric Birds at the top of its 24-hour trading volume leaderboard (now delisted by OpenSea).

Introduction to this project on OpenSea
When you click into this project's homepage and browse carefully, you will find that it is actually an NFT imitation project based on Moonbirds, with a total of 1.5k, 576 holders, and an average holding of 2.6 per person. This ratio is relatively high but still considered normal, with a total trading volume reaching 323E in 24 hours, and the floor price once peaked at 1.3E, later stabilizing around 1E.
In just one day since its launch, it managed to maintain a floor price of 1E, making you wonder if this could be the next blue-chip project. You then open Twitter to search for more information about it, unaware that you are consuming the first "poisoned breadcrumb" left by its behind-the-scenes operators; the scam enticement has just begun.



Information presented by Geometric Birds' official Twitter
According to Geometric Birds' official Twitter, this NFT project was initiated by a studio called John Wilson Clinton, who is a well-known contemporary geometric abstract painter from Hungary. He has created a series of unique artworks using geometric elements, and his painting "Hungarian Princess" sold for 4 million euros at Christie's autumn auction. Additionally, there will be a solo art exhibition of his at the B Hall of the Hungarian National Gallery on August 12.
After browsing its official Twitter and OpenSea, you might have a rough picture of this project: it is created by a famous Hungarian artist who even has a solo exhibition at a national-level art gallery, and its NFT market price performance is impressive, with a total of 1.5k proving its rarity, and a floor price of 1E representing market recognition of its value.
Price point chart of Geometric Birds in one day
Thus, you are tempted, convinced that this is an "undiscovered potential stock" by major Alpha groups, and you might chase the price up during the subsequent upward trend or feel pleased for "catching the bottom" during a downturn. In any case, once you purchase, you have completely fallen into the trap of this "NFT Pi Yao project."

Someone tweeted that they couldn't sell their Geometric Birds after purchasing
Later, when you try to place an order for trading, you find that there are no buyers, and someone even tweeted that the NFT they listed was transferred. At this moment, you realize that the floor price maintained at 1E was because all the NFTs listed below 1E had been transferred.

Now the Geometric Birds page on OpenSea shows 404
Finally, after nearly 24 hours, Geometric Birds was delisted from OpenSea, and its official Twitter has not posted any new updates.
The Truth: Ranking Through Wash Trading
In fact, the behind-the-scenes operators of Geometric Birds are using wash trading to scam by climbing the OpenSea trading leaderboard.
What is Wash Trading?
According to Investopedia's definition, traditionally, wash trading is the process where traders buy and sell securities to provide misleading information to the market for profit.
For NFTs, wash trading is done to make an NFT appear more valuable than it actually is. This can be achieved by repeatedly reselling the same NFT at a high price between two or more wallets, ultimately raising the floor price and trading volume of the entire NFT project, creating an illusion of "false prosperity." Due to the anonymity of Ethereum addresses, multiple wallets participating in wash trading often belong to the same entity.
Wash Trading of Geometric Birds

Transaction map of addresses related to Geometric Birds (the addresses shown are not complete)
By tracing the wallet address that deployed the Geometric Birds smart contract (hereafter referred to as Address D), one can intuitively see the intricate connections between these addresses.
The parent address transferring to Address D acts as an intermediary node, having aggregated transfers from multiple wallets and also distributed transfers to several other addresses, with one transfer originating from the Tornado mixer.

Geometric Birds' highest transaction price was 28E (source: NFTGo)
It is precisely these back-and-forth transactions between the addresses that caused the trading volume of this NFT series to exceed 300E in less than 24 hours, with the highest transaction price reaching 28E, along with several large transactions at extremely high prices.
Ultimately, with a total trading volume of about 320E for Geometric Birds on OpenSea and a transaction fee of 2.5%, the cost of this scam was about 8E (excluding Gas Fees), meaning that as long as there were 8 victims who purchased their NFTs at the floor price of 1E, they could recover their costs, though the exact number of victims is currently unknown.
In other words, the "NFT Pi Yao project" Geometric Birds only paid 8E in fees to climb to the billboard of OpenSea, the largest NFT trading market.
How to Avoid Being Scammed by Wash Trading "NFT Pi Yao Projects"?
1. Conduct Thorough Research
Taking Geometric Birds as an example, the artist John Wilson Clinton mentioned in its official Twitter is fictional; a quick search would reveal that there is no information about this "famous artist" on the internet, and no information can be found about his art exhibition.
2. Check if the wallets involved in large transactions are real
For Geometric Birds, its wallet was just created last month, with very few transaction records. If a newly created wallet spends a large amount on a new project, it should raise suspicion.
3. Inspect the Contract Code
In the case of Geometric Birds, victims reported that after listing their NFTs, the listed NFTs were transferred to other wallets. In reality, Geometric Birds had set a Batch Burn function in its contract code, which would authorize the transfer of NFTs to ensure that the floor price would not be lowered by other holders. Therefore, it is advisable to take time to check the contract code before trading NFTs to avoid pitfalls.
Controversy: The Degree of Decentralization of NFT Trading Platforms
On one hand, OpenSea has long been criticized for "banning access from certain countries" and "banning stolen NFT transactions," with many believing that OpenSea's level of centralization is too high, violating the decentralized spirit of Web3.
On the other hand, for incidents like the "NFT Pi Yao project," people hope that OpenSea can take more concrete actions to promptly delist these NFTs to prevent more people from being scammed.


Several Twitter KOL accounts have also "promoted" Geometric Birds
In this incident, we morally condemn the behind-the-scenes operators who perpetrated the scam, and educate the victims who were not cautious enough. However, for trading platforms like OpenSea and KOLs, while it is understandable that they report and rank based on trading volume, should it not also be their responsibility to filter out potential scam projects?
Conclusion

Well-known blue-chip projects also experience wash trading (source: Dune @21shares)
In fact, according to data from Dune, wash trading is a common phenomenon in NFT projects, with many well-known blue-chip projects like CryptoPunks and BAYC being heavily affected by wash trading.
The CEO of data analysis company bitsCrunch admitted in an interview that over 33% of NFT trading volume is wash trading.
This shows that wash trading has become an issue that cannot be ignored in the NFT market.

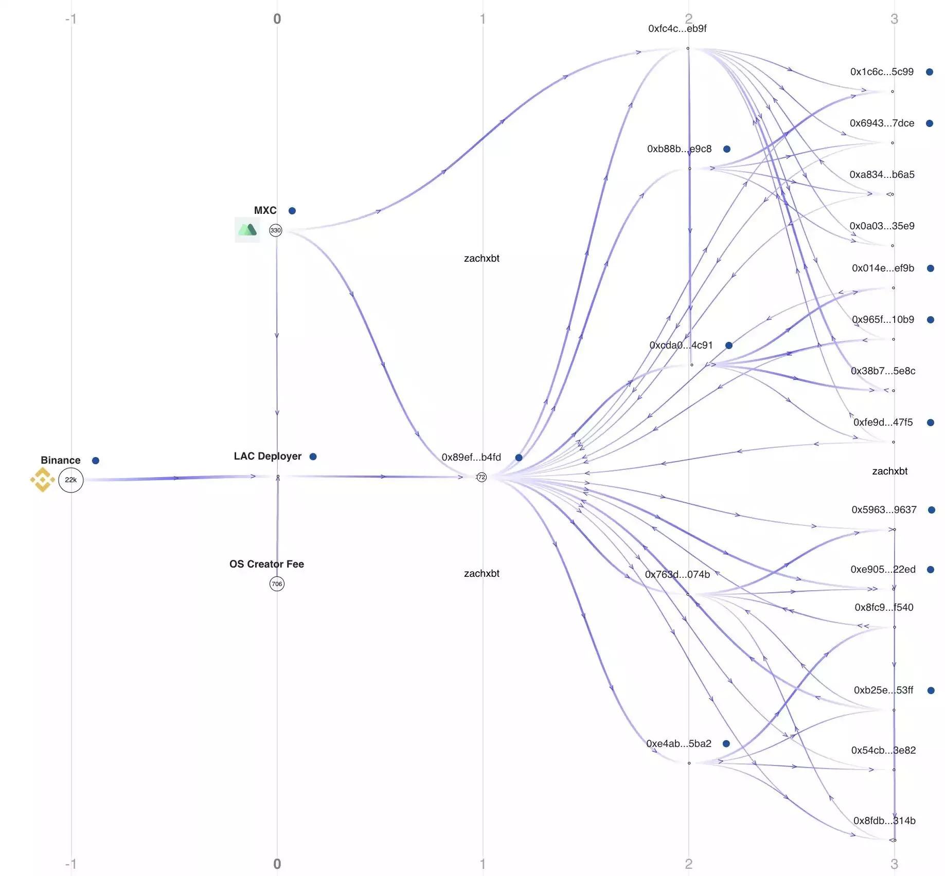
Transaction map of Lady Ape Club
Recently, as the NFT market's trading volume continues to be sluggish, the cost for "NFT Pi Yao projects" to engage in wash trading has decreased, leading to multiple similar scam incidents. For example, Lady Ape Club, which once surged into the top five on OpenSea's daily trading leaderboard, was also questioned by well-known KOL ZashXBT as a wash trading "NFT Pi Yao project."
So, is OpenSea an accomplice in allowing "NFT Pi Yao projects" to climb the billboard?
Popular articles















