一文でわかるLivepeer:分散型、高度にスケーラブルなリアルタイムストリーミングプロトコル
出典:CryptoYC Tech
著者:Uzer
Livepeerは、Ethereumブロックチェーン上に構築された分散型ビデオトランスコーディングネットワークであり、分散型で高度にスケーラブルなリアルタイムストリーミングプロトコルを提供することを目的としており、ビデオストリーミングアプリケーションのコストを大幅に削減します。
Livepeerは2017年に設立され、ビデオ分野のインフラを構築することを目指しています。LPTはLivepeerエコシステムのネイティブトークンであり、主にエコシステムユーザーをインセンティブし、エコシステムに力を与えるために使用されます。コイン小宝の市場データによると、現在LPTは主要な取引所には上場しておらず、Gate、Uniswap、MXC、Hoo取引所で取引可能です。 Livepeer自体はビデオプラットフォームではなく、技術プロトコルであり、主にアプリケーション開発者のためのソリューションであり、ユーザーがビデオを再生する前にビデオをトランスコードするためのプロトコルです。 簡単に言えば、Livepeerはライブトランスコーディングプラットフォーム(下図参照)であり、彼らはライブストリーミングやビデオを提供するのではなく、マイナーのGPUと帯域幅を使用してビデオトランスコーディング作業を行い、トランスコーディングコストを削減します。

Fig. 1: Livepeerの作業フロー
画像出典:https://github.com/livepeer/wiki/blob/master/WHITEPAPER.md
なぜLivepeerが必要か
実際のところ、この問題はなぜトランスコーディングにブロックチェーン技術が必要なのかということです。これは企業にとって、ビデオストリーミングアプリケーションのコストが非常に高いためであり、その一因がトランスコーディングコストの問題です。例えば、アリババクラウドでは、HDビデオライブストリーミングの平均トランスコーディングコストは1時間あたり40元に達します。
企業にとって、これだけで毎年数億人民元の費用がかかります。したがって、技術の基盤からビデオに変革をもたらすことができれば、使用コストを大幅に削減できるでしょう。
Livepeerは、上記の問題を解決するために設計されています。専用の「トランスコーダー」を通じて、ユーザーは自分の計算リソースをネットワークに貢献し、LPTトークンの報酬を得ることができます。ビットコインマイナーは計算力を使ってマイニングを行い、LivepeerのユーザーはGPUや帯域幅のリソースを使ってマイニングを行い、このグループはビデオマイナーとも呼ばれます。
開発者にとって、Livepeerのトランスコーディングネットワークを使用するには一定の料金を支払う必要があります。これはアリババクラウドの支払いと似ていますが、この料金はLPTトークンで支払う必要があり、ビデオマイナーに報酬として与えられます。
Livepeerは何を実現したか
既存の分散型開発スタック(web3)には、ライブビデオプラットフォームに必要なファイル転送や支払いなどのいくつかのレイヤーのソリューションが含まれていますが、現在のところライブビデオのキャプチャとインターフェース、トランスコーディングと処理、サービスレイヤーのソリューションは存在していません。
そのため、LivepeerはLivepeerメディアサーバー(LPMS)を導入しました ------これはメディアサーバーのオープンソース実装であり、DApp開発者や既存の放送局がそのアプリケーションにライブ機能を構築するために必要なすべてのライブビデオ特有の機能を提供します。
独立したアプリケーションとして、どの開発者でもLPMSの上にリアルタイムアプリケーションを構築できますが、それでも集中型であり、従来の方法で拡張する必要があります。
しかし、Livepeerネットワーク上の各ノードがLPMSを実行すると、プロトコルの経済的インセンティブにより、これらのノードはその処理能力と帯域幅を提供してリアルタイムビデオをトランスコードし配信します。これは自己拡張型のオンデマンドサービスネットワークであり、開発者は単にライブストリームをネットワークに送信し、スケーリング、支払い、メディアホスティングの実装の詳細を抽象化できます。
Livepeerプロトコル
Livepeerプロトコルは、ライブエコシステム内の各参加者が安全かつ経済的に参加する方法を定義しています。 このプロトコルが解決すべき2つの主要な領域は、高性能かつスケーラブルな方法でソースから多数の消費者にリアルタイムビデオを実際に配信することと、安全かつゲーム理論的にネットワークに参加するための経済的インセンティブを促進することです。高レベルでは、このプロトコルは次のことを目指しています:
どのノードでもネットワークにリアルタイムビデオを送信でき、さまざまなフォーマットやビットレートにトランスコーディングするために支払うことができます。
どのノードでもネットワークからビデオをリクエストできます。
参加者は、自分の処理能力と帯域幅を提供してビデオのトランスコーディングと配信サービスを行い、相応の報酬を得ることができます。
分散型ネットワークでは、参加者は自分の貢献に応じて報酬を得ますが、解決すべき2つの大きな課題は安全性を確保することです:
ノードが行った作業が正しく完了したことを検証できるか?
ノードは、ネットワークに価値を提供する実際の作業に対して報酬を得るのか、それとも不正にトークン配分を得るために虚偽の作業を行っているのか?
Livepeerプロトコルは、作業の検証と虚偽の作業を防ぐ問題を解決することを目指しており、ネットワークの自動スケーラビリティの解決策を提供し、時間の経過とともにプロトコルの進化においてガバナンスを行います。

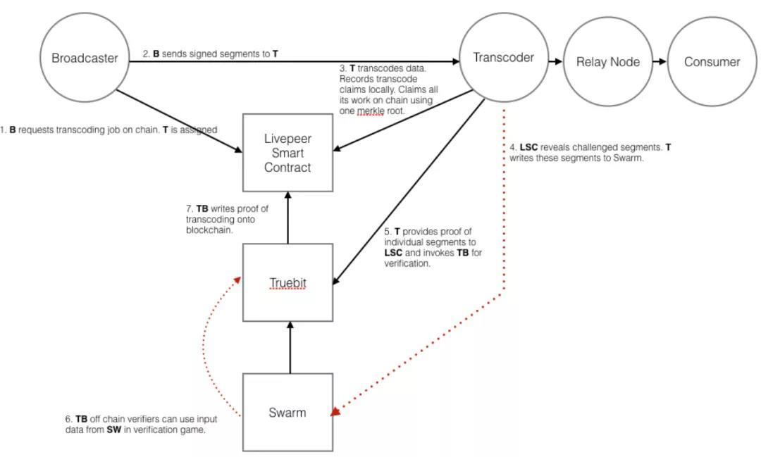
Fig. 2: Livepeerの具体的なプロトコル
画像出典:https://github.com/livepeer/wiki/blob/master/WHITEPAPER.md
コアユニット
Livepeerにおけるメディアのコアユニットは、私たちがセグメント(ブロック)と呼ぶものです。Livepeerネットワーク内の各ブロックはユニークであり、特定のデータがこの特定のブロックに使用されることを放送局が意図していることを検証するための暗号証拠を含んでいます。各ストリームは多くの連続したブロックで構成されており、各ブロックにはその正しい順序を識別するためのシーケンス番号が含まれています。1つのブロックには以下のフィールドが含まれます:ストリームID、シーケンス番号、データペイロード、データハッシュ、放送局の署名。
プロトコルの役割
Livepeerノードは、Livepeerソフトウェアを実行する任意のコンピュータです。ノードは異なる役割に分けられます:
放送局(Broadcaster):Livepeerノードはオリジナルストリームを公開します。
トランスコーダー(Transcoder):Livepeerノードはストリームを別のコーデック、ビットレート、またはパッケージ形式にトランスコードする作業を実行します。
リレーノード(Relay Node):Livepeerノードはライブビデオの配信とプロトコルメッセージの伝達に参加しますが、必ずしもトランスコーディングを行うわけではありません。
消費者(Consumer):Livepeerノードはストリームをリクエストし、それを表示するか、ゲートウェイを通じてアプリケーションやDAppのユーザーに提供します。
スワーム(Swarm):コンテンツアドレッシングストレージプラットフォーム。SWEARプロトコルを通じて、検証プロセス中にデータが一時的に利用可能であることが保証されます。
Livepeerスマートコントラクト:Ethereumネットワーク上で実行されるスマートコントラクト。
Truebit:チェーン上の計算の正確性を保証するブラックボックス検証プロトコル(コストが高い)。
コンセンサス
Livepeerには二層のコンセンサスシステムがあります。 LPT台帳と取引は、Ethereumなどの基盤となるブロックチェーンによって保護されています。LPTトークンの移転やシステム内の取引は、基盤となるプルーフ・オブ・ワークまたはプルーフ・オブ・ステークブロックチェーンと同じセキュリティを持つと見なされます。しかし、第二層は新しく生成されたLPTの分配を決定します。
これはLivepeerスマートコントラクトによって管理され、さまざまな参加者がプロトコルに参加します。コンセンサスを達成する必要はありませんが、以前のブロックの受け入れと検証に関しては、プロトコルは参加ルールを定義し、参加者がその義務を果たさなかった場合の罰(削減)の条件を定めています。
Bitshares、Steem、Tendermint、Casperなどのシステムからインスパイアを受けて、新しく生成されたトークンを管理する第二層のコンセンサスは委任型プルーフ・オブ・ステーク(DPOS)に基づいています。 検証者はネットワーク内でトランスコーディング作業を実行するトランスコーダーによって担われます。
任意のユーザーは、自分の持分をトランスコーダーに委任でき、トランスコーダーはネットワーク内でトランスコーディング作業を実行し、作業検証プロトコルに参加し、特定の時間間隔でチェーン上の関数を呼び出してこの作業を検証します。このプロトコルは、料金と新しく生成されたトークンを割り当て、不正行為者の持分を削減します。検証結果は、検証後にTruebitを通じてチェーン上に記録されるため、放送局とトランスコーダーの間に争いの余地はありません。
作業検証
トランスコーダーがトランスコーディング作業を実行したと主張する場合に料金を割り当てるために、プロトコルはその作業が実際に正しく実行されたことを高い確率で確認できる必要があります。 そのために、LivepeerはTruebitプロトコルの研究と利用を拡張しました。
Truebitの仕組みは、1人の参加者(解決者)が実際の作業を実行し、この場合はトランスコーディングを行い、他の参加者(検証者)が作業を検証してエラー、誤り、または不正を検出することです。タスクは非常に小さなステップに分解され、検証者は解決者の作業をチェックして、彼らの期待と異なる最初のステップを見つけます。
その後、非常に小さなステップをチェーン上でスマートコントラクト(裁判官)を通じて実行するだけで、どちらの側が正しく作業を完了したかを判断できます。経済的インセンティブには、強制的なエラーインセンティブが含まれ、検証者がチェックすることを保証し、不正行為やエラーの挑戦が利益を生まないようにし、作業をチェックすることが利益を生むようにします。
このプロトコルの欠点は 、すべての作業を検証するために、そのコストが元の作業コストの5倍から50倍になることです。 LivepeerはTruebitをブラックボックスとして使用してセグメントを検証しますが、検証が失敗した場合には斜線を使用して非常に高い検証税を支払う必要がないように、ランダムに小さなセグメントの一部を検証します。
トークン
LivepeerToken(LPT)はLivepeerネットワークのプロトコルトークンです。 トークン保有者は、トークンをコードトランスコーダーにバインドして作業を代表して実行し、毎日新しいトークンと収益を得ることができます。Livepeerの価値は、開発プロセス中にエンジニアリングが行われ、開発者がライブとオンデマンドのビデオを追加できることにあります。
コンテンツクリエイターは、ビデオ、ゲーム、コーディング、エンターテインメント、教育的なコースなど、多様なライブコンテンツを視聴できます。Livepeerのノードはライブコンテンツを作成でき、トランスコーディングビデオフォーマットを通じてLPTを獲得できます。ライブストリーマーは質の管理を行い、インフラのコストを制御できます。
LivepeerToken(LPT)はLivepeerネットワークのプロトコルトークンですが、交換トークンの媒介ではありません。 ライブ配信者はEthereum(ETH)を使用してネットワーク上でビデオを再生します。処理と帯域幅を提供するノードは、ライブ配信者からの料金形式でETHを得ます。LPTは、参加者がネットワーク上で作業を実行し、作業がどのようにネットワークに分配されるかを調整し、作業が誠実かつ正確に完了することを保証するためのセキュリティを提供するためのトークンです。
LPTの目的は以下の通りです:それは、委任型プルーフ・オブ・ステークシステムの中で、トークンがトランスコーダー(または検証者)に委任され、プロトコルのトランスコーディングビデオと作業の検証に参加するための結合メカニズムとして機能します。トークンとプロトコル違反による潜在的な削減は、ネットワークを攻撃から守るために必要です。
それは、賭けと委任トークンの数に比例してネットワークを通じて作業を行う本質的な調整メカニズムです。これは特定のアカウント単位であり、将来的に導入される追加機能に適用される部門通貨の概念の基礎を形成します。DVR、クローズドキャプション、広告挿入/マネタイズ、分析などのサービスは、Livepeerエコシステムに挿入され、潜在的にSTPLPTが提供するセキュリティを利用できます。
マイニング
LPTマイニングに参加するのは非常に簡単で、コンピュータ1台を用意し、ノードを実行するだけでマイニングが可能です。 ノードは主にGPUを使用してビデオをトランスコーディングし、トークンのインセンティブを得ます。ユーザーがマイニングを開始すると、LivepeerネットワークはタスクをユーザーのGPUに割り当て、トランスコーディングが完了するとトークン報酬を得ます。
ビットコインやEthereumのマイニングとは異なり、Livepeerのマイニングはハードウェアの要件が比較的低く、GPUへの損傷を防ぐために、ユーザーはハッシュレートを非常に低いレベルに下げることができます。 マイニングは、7*24時間ネットワークに接続する必要があり、ネットワーク接続の要件が比較的高いです。
マイニングに比べて、より迅速な方法はステーキングマイニングです。トークン保有者はLPTをLivepeerネットワークにステークし、オーケストレーターとなり、収益を得ることができます。
まとめ
この記事はLivepeerのホワイトペーパーと外部からの評価を総合し、Livepeerについて高いレベルの紹介を行っています。その中でLivepeerの安全性 の面や実用性について、筆者には一定の疑念があります。安全性に関しては、トランスコーダーが作業検証として提供するmerkler rootが攻撃されやすいのか、十分であるのか。
実用性 に関しては、作業検証のTruebitプロトコルがLivepeer全体の効率を低下させ、スケーリング時にTPSが不足するのか?これらは筆者の浅薄な疑念に過ぎませんが、それ以外にもLivepeerはビデオトランスコーディングのコストを削減する良いアイデアと選択肢であることに変わりはありません。














