TokenInsight:Tezos 생태계 연구 보고서
Summary:
현재 Tezos 네트워크에는 100개 이상의 탈중앙화 애플리케이션이 있으며, 주로 DeFi와 NFT 분야에 집중하고 있습니다. 그중 NFT 거래 플랫폼의 거래량과 사용자 수가 비교적 좋습니다.
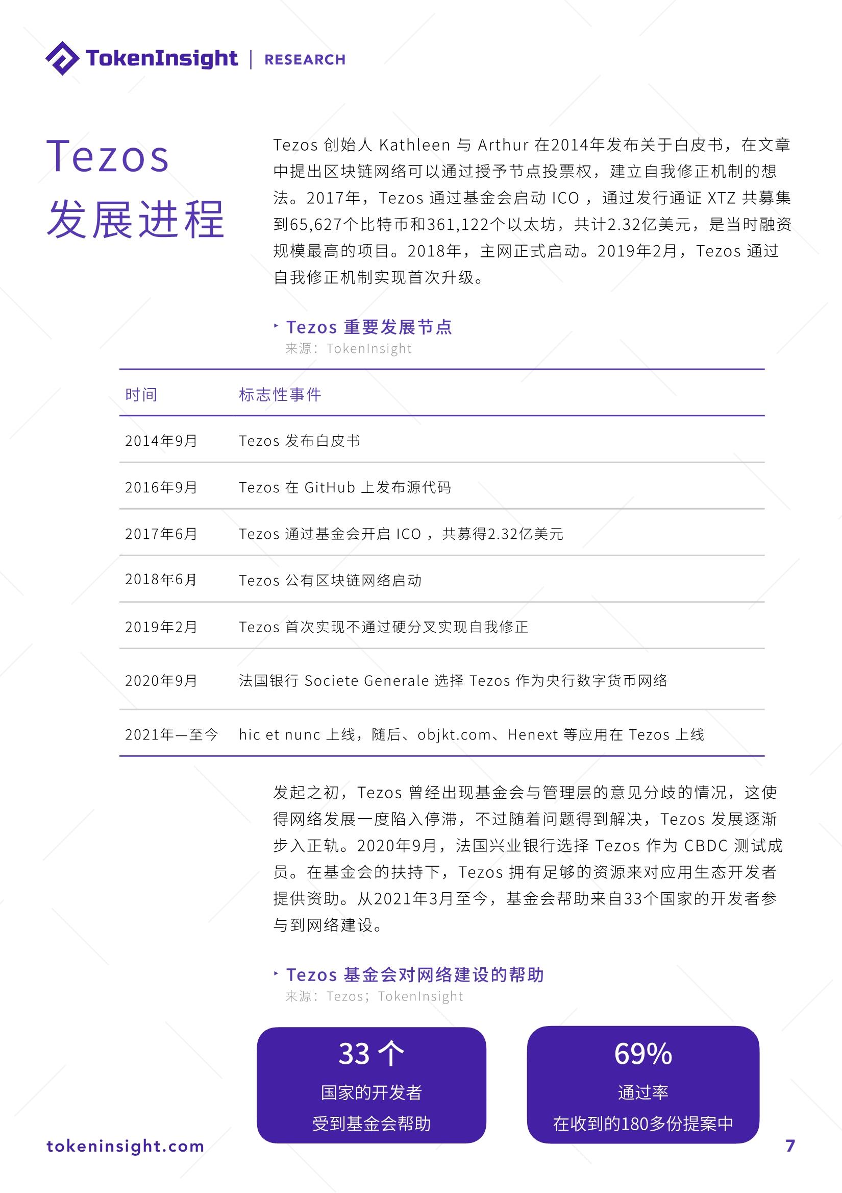
Tezos는 분산형 공공 블록체인으로, 이 네트워크는 2018년 10월에 운영을 시작했습니다. 백서에 따르면, Tezos는 LPoS(유동적 지분 증명) 메커니즘을 사용하여 네트워크 운영을 유지하며, 자기 수정 메커니즘을 갖추고 있으며, 개발자는 Michelson 언어를 통해 애플리케이션을 개발합니다.
- Tezos는 2018년부터 운영을 시작했으며, LPoS(유동적 지분 증명) 메커니즘을 사용하여 네트워크 운영을 유지합니다. 8,000 tez 이상을 보유한 노드는 "Baker"로서 네트워크 운영을 유지하고 토큰 보상을 받을 수 있으며, Tezos는 전 세계에 400개 이상의 Baker를 보유하고 있습니다. 여기에는 Coinbase, Binance, Kraken 등이 포함됩니다;
- Tezos는 "자기 수정 메커니즘"을 갖추고 있으며, 체인 상 투표를 통해 네트워크 업그레이드를 실현합니다. 현재까지 Tezos는 7차례 네트워크 업그레이드를 진행했으며, 위험 사건은 발생하지 않았습니다. 업그레이드의 성공은 어느 정도 이 메커니즘의 실행 가능성을 증명합니다. 8차 업그레이드 "HangZhou" 제안이 제출되었으며, 현재 커뮤니티 검토 단계에 있습니다;
- Tezos 메인넷이 시작될 때, tez (XTZ)의 초기 공급량은 7.63억 개였으며, 매년 5%의 속도로 증가합니다. 2021년 12월 21일 기준으로 XTZ 유통량은 798,232,721 tez입니다;
- Tezos 재단, TZ APAC, Nomadic Labs, TriliTech, Blokhaus 등 생태계 파트너들이 함께 Tezos 생태계 발전을 촉진하고 있으며, Tezos 및 생태계 내 프로젝트들은 다양한 분야에서 지속적으로 협력을 이루고 있습니다;
- Tezos 네트워크에는 100개 이상의 분산형 애플리케이션이 있으며, 주로 DeFi, NFT 분야에 집중하고 있습니다. NFT 거래 플랫폼의 거래량 및 사용자 수가 양호한 성과를 보이고 있으며, 현재 뜨거운 GameFi, DeFi 2.0 등의 애플리케이션 분야에서 Tezos는 탐색 단계에 있습니다;
- 2021년 하반기 이후, Tezos의 NFT 분야 성과가 주목할 만합니다. 예를 들어 hic et nunc, objkt.com 등의 애플리케이션은 거래량 및 사용자 수에서 지난 3개월 동안 괄목할 만한 성장 추세를 보였습니다. 동시에 Tezos는 그래미, 레드불 팀, 맥라렌 팀과 협력 관계를 구축하여 네트워크 내 NFT 생태계를 풍부하게 하고 있습니다;
- Tezos는 공공 블록체인 네트워크의 체인 상 자산 규모에서 33위를 차지하고 있으며, 데이터 비교에 따르면 Tezos는 잠금량이나 프로토콜 수에서 상위 순위의 공공 블록체인에 비해 여전히 상당한 성장 공간이 있습니다.














클릭하여 TokenInsight APP 다운로드















