掃碼下載
BTC $76,201.99 +0.66%
ETH $2,357.42 +0.04%
BNB $633.97 +0.14%
XRP $1.43 -0.80%
SOL $86.73 -1.53%
TRX $0.3277 +1.16%
DOGE $0.0959 -3.05%
ADA $0.2515 -2.60%
BCH $445.17 -1.11%
LINK $9.40 -1.48%
HYPE $44.33 +1.71%
AAVE $111.45 -4.01%
SUI $0.9641 -3.64%
XLM $0.1695 +0.09%
ZEC $322.14 -3.11%
BTC $76,201.99 +0.66%
ETH $2,357.42 +0.04%
BNB $633.97 +0.14%
XRP $1.43 -0.80%
SOL $86.73 -1.53%
TRX $0.3277 +1.16%
DOGE $0.0959 -3.05%
ADA $0.2515 -2.60%
BCH $445.17 -1.11%
LINK $9.40 -1.48%
HYPE $44.33 +1.71%
AAVE $111.45 -4.01%
SUI $0.9641 -3.64%
XLM $0.1695 +0.09%
ZEC $322.14 -3.11%

夾子被夾子夾了,解析 MEV 機器人如何淪為黑客提款機

Summary: 損失超過2500萬美元
OdailyNews
2023-04-03 23:26:23
收藏
損失超過2500萬美元

作者:秦曉峰,ODAILY星球日報

今天下午,加密用戶 3155.eth 發文稱,一些頂級 MEV 機器人正成為黑客的攻擊目標,其「三明治攻擊」中的交易模塊被替換,目前已造成超過 2000 萬美元的損失,這可能成為整個 MEV 生態系統的主要轉折點。

Odaily星球日報查詢發現,黑客攻擊發生在約 10 小時前(以太坊區塊高度 16964664),黑客使用了八個錢包地址(鏈上原始資金來自 Kucoin),對五個 MEV 機器人實施攻擊,分別是:

image

根據鏈上分析機構 Lookonchain 統計,目前總損失約 2520 萬美元,主要涉及五大幣種,具體如下: 7461 個 WETH(1340 萬美元)、 530 萬美元 USDC、 300 萬美元 USDT、 65 個 WBTC(180 萬美元)以及 170 萬美元 DAI。

在了解本次攻擊前,我們首先需要知道什麼是 MEV 以及 MEV 是如何實現三明治攻擊的?

所謂 MEV 是 "礦工可提取價值(Miner Extractable Value)"或 "最大可提取價值(Maximal Extractable Value)"的縮寫。礦工或者驗證者,有能力在區塊內對交易進行排序,從而使得部分交易可以搶先交易。通常的做法是,一些 MEV 機器人會支付高昂的 GAS 費用從而獲得驗證者優先排序處理交易,通過價差獲利;當然,也會有驗證者直接下場,沒有支付高昂 GAS 費用但優先打包自己的交易。

良性的 MEV 形式是套利、清算,而被 DeFi 玩家詬病的則是「三明治攻擊」,即在原始交易之前就"插隊"進行自己的交易購買資產,然後加價賣給原始購買者。通常而言,bundle 可以拆分為三筆交易: 1 )大量買入, 2 )被夾用戶的交易;3 )大量賣出。

安全公司 Certik 告訴Odaily星球日報,本次黑客攻擊之所以能夠成功,在於黑客自己成為驗證器,可以看到 MEV 機器人的 bundle 原始信息,從而將第二步替換成自己的交易,用便宜的 Token 換走了 MEV 機器人的資金。

"為了挖掘交易,驗證者需要訪問某些特定信息,就像在公共 mempool 一樣,惡意驗證者可以獲取 bundle 的信息。通常情況下,flashbot 驗證者都是可靠的,並且通過了驗證(如在 MevHUB 上完成 KYC),以增加可信數據來源。但在本次事件中,惡意驗證器獲取了必要信息,從而可以領先於 MEV 機器人進行行動。"

Odaily星球日報查詢鏈上數據發現,以太坊區塊 16964664 屬於 Slot 6137846,由驗證器 552061 提議,該驗證器的 32 ETH 資金是黑客在 18 天通過隱私保護協議 Aztec Network 進行轉帳,匯入 0x 873 f 73 開頭的地址,如下所示:

image

在完成了前期準備之後,攻擊者會試探 MEV 機器人是否會搶跑交易。例如下圖中,我們可以看到攻擊者通過 0.04 WETH 試探 MEV 機器人,勾引 MEV 機器人進行搶跑套利;發現 Uniswap V2 的 ETH/Threshold 池中確實有 MEV 機器人進行監控,並且還會使用其所有的資金進行套利。在此期間,黑客也一直在試探 MEV 是否使用自己的驗證器進行出塊。

image

試探成功後,黑客會使用預先在 Uniswap V3 中兌換出來的大量代幣,在低流動性的 V2 池內進行兌換操作,勾引 MEV 使用全部的 WETH 進行搶跑購買不值錢的 Threshold 代幣;再用 Threshold 代幣換走 MEV 機器人投入的所有 WETH。由於 MEV 進行搶跑的 WETH 已經被攻擊交易兌換出來,所以 MEV 機器人想要重新換回 WETH 的操作會執行失敗。

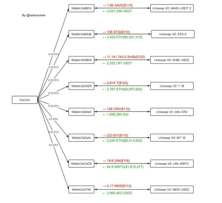
除了上面提到的 Threshold 代幣,黑客還操縱其他七個地址對 Uniswap V2 池中的 AAVE、STG、SHIB、CRV、BIT、UNI 以及 MKR 等七個代幣進行價格操縱,實現獲利,如下所示:

image

安全公司 Beosin 認為,黑客能夠成功的原因主要有三個:一是 MEV 每次在低流動性池中套利會使用自身所有的資金,沒有風險控制;二是 V2 池流動性不高,並被黑客操縱;三是具有驗證節點權限,可以修改 bundle。

本次攻擊事件,也給 MEV 搜尋者提了個醒,為了避免「三明治攻擊」,需要及時調整交易策略,並選擇一些有驗證歷史記錄的"靠譜"驗證者。目前相關資金已經匯聚到下面三個地址中,等待下一步行動,Odaily星球日報也將持續關注後續動向:

  • 0x3c98d617db017f51c6a73a13e80e1fe14cd1d8eb;

  • 0x5B04db6Dd290F680Ae15D1107FCC06A4763905b6;

  • 0x27bf8f099Ad1eBb2307DF1A7973026565f9C8f69。

關聯標籤
warnning 風險提示
app_icon
ChainCatcher 與創新者共建Web3世界