DeFiリスク管理ツールGauntletの詳細解説:リスクパラメータ化を通じてDeFiリスクを低減し、資本効率を向上させる方法は?
著者:北辰,リンク茶館
金融は常にリスクと向き合っています。信用リスク、流動性リスク、ポートフォリオリスク、取引リスク……
従来の金融市場では、これらのリスクは無数の大機関の背後に隠れており、大機関の数百人、数千人の専門チームに管理を任せることで、それぞれの機関のリスクをうまく解決(または転嫁)することができます。しかし、これがシステム的な金融危機を引き起こす可能性もあり、最終的にはすべての人がそのツケを払うことになります(より正確には、引き受けることになります)。
分散型金融(DeFi)には金融機関がなく、DeFi市場は無数のオープンプロトコルで構成されています。そのため、動揺や不確実性はこれらのプロトコルやプロトコルのトレーダーに分散しています。彼らは、ますます複雑化する市場やハッカーに対処するための金融リスク管理ツールを必要としています。
しかし、DeFi市場の特異性は、暗号の論理に基づいてさまざまな金融商品を再構築しているため、従来の金融市場のリスク管理ツールをそのまま適用することはできません。金融を十分に理解し、DeFiも十分に理解している人が新しいフレームワークを設計する必要があります。これにより、プロトコルやトレーダーがより良い意思決定を行う手助けができます。
最近、DeFiリスクシミュレーションプラットフォームGauntletが10億ドルの評価額で2380万ドルの資金調達を行いました。なぜなら、これはこの分野で数少ない正式な選手だからです。
リスクのパラメータ化
まず強調しておきたいのは、金融リスク管理はリスクを回避する方法ではないということです------それは保険です。
金融にとって、リスクのもう一つの側面は資本効率です。いわゆる金融リスク管理とは、投資家がリスクをコントロールできる前提のもとでリターンを最大化することです。
例えば、GauntletはBalancerのLP収入を倍増させ、SushiSwapの流動性マイニング効率を5倍向上させ、Aaveが市場の急落による清算のスパイラルを回避し、Compoundがより多くの資産を貸し出すことを可能にしました……
そして、これらすべてはリスクが増加していないという基盤の上に成り立っています。
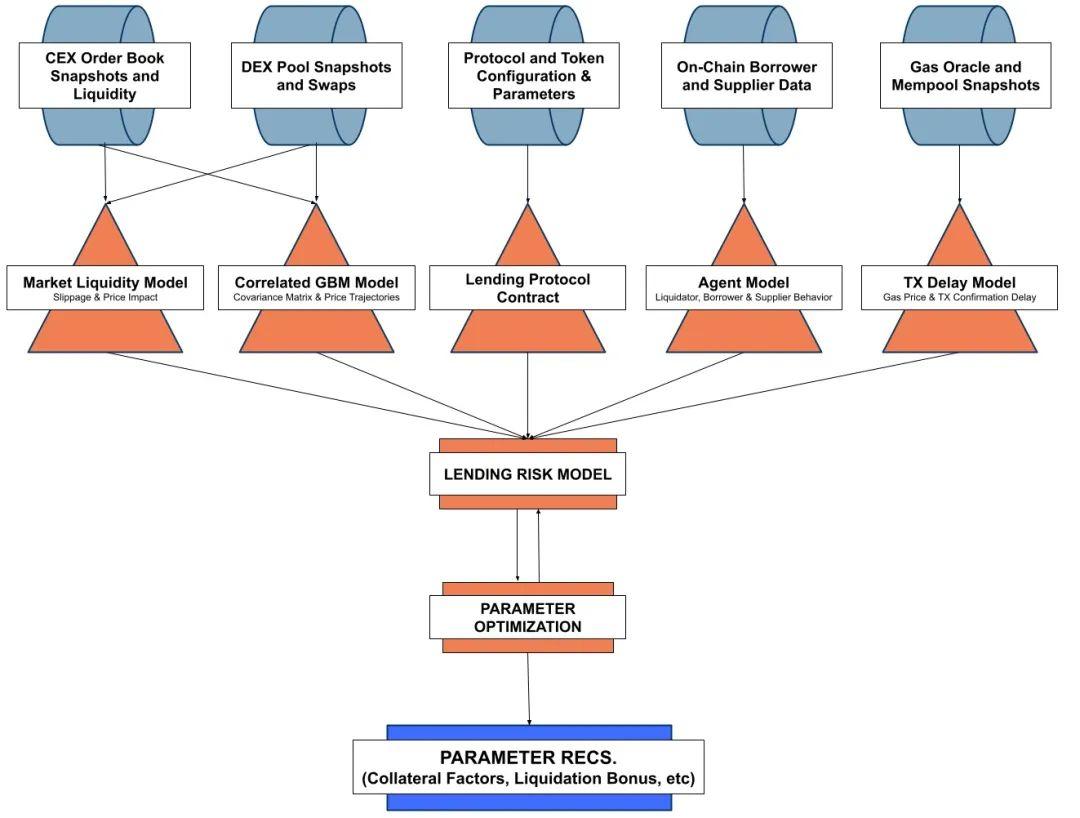
基本的な原理は、DeFiプロトコルのリスクをパラメータ化し、これらの重要なパラメータをGauntletのリスク評価フレームワークに組み込むことで、直感的にリスクを監視し、動的に評価することです。
特筆すべきは、各プロトコルには特定のリスク評価フレームワークが対応しており、これには背後の研究チームが金融モデリングを行い、データシミュレーションに基づいてこれらのパラメータを調整・最適化する必要があるということです。
DeFiプロトコルのリスクをパラメータ化するには、以下のプロセスを行う必要があります:
そのプロトコルの重要なデータを取得する------例えば、市場データ、借り手データ、コア流動性データなど。
一般的なリスクパラメータ(例えば、担保率、清算閾値、清算ボーナス、準備因子など)に基づいて、上記のデータが示すリスクと資本効率を計算します。
様々な状況下での重要なデータをシミュレーションし、リスクと資本効率を最大化する目的関数を導き出し、関連するパラメータを特定します。
データサイエンティストが手動でパラメータを最適化し、主にシステムが不合理な提案を推奨しないようにします。
このプロセスを経ることで、このDeFiプロトコルが異なる状況での市場パフォーマンスを明確に把握でき、どのような行動を取ることが最も合理的であるかが自然に理解できるようになります------利益を最大化するのか、崩壊を避けるのか。
もちろん、このプロセス全体を開始する前に、GauntletチームはこのDeFiプロトコルについて十分に深い理解を持っている必要があります。後の文でさらに詳しく紹介します。

現在、Gauntletがリスク管理サービスを提供しているDeFiプロトコルにはAave、Compound、BenQi、Acala、Parallel、Synthetix、SushiSwapなどがあります。
SushiSwap:流動性は減少していないが、流動性インセンティブの効果が5倍に強化
Compoundが当初推進した流動性インセンティブはDeFi Summerを直接引き起こしました。無数の人々が追加のCOMPインセンティブを得るために押し寄せ、左手から右手へと繰り返し借り入れを行いました。
現在のDeFiプロトコルのスタートアップチームは、当時の流量が非常に安価だったことを嘆くしかありません。なぜなら、流動性インセンティブはほぼすべてのDeFiプロトコルにとって重い負担となっているからです。
流動性インセンティブが十分に高ければ、ユーザー数やTVLを迅速に引き上げることができます。一旦流動性インセンティブを停止または減少させると、これらはすぐに流出します。
私たちは過去2年間に、流動性インセンティブによって生まれ、流動性インセンティブによって消えた多くの儚いDeFiプロトコルを目にしてきました。
実際、プロジェクト側にとって、流動性インセンティブを行うべきかどうかの選択肢の中には、もう一つの選択肢があります------精密なインセンティブです。
私たちはGauntletがSushiSwapに提供するリスク管理サービスを通じて、これを直感的に理解できます。
SushiSwapは2021年5月に流動性インセンティブプログラムOnsenの第2ラウンドを開始し、目標は流動性を非主流の資金プールに誘導することでした。
単純明快な報酬はますます非効率的になり、長期的な流動性や取引量に転換することが非常に難しくなっています。そこでSushiSwapチームは、最適なインセンティブ額はどれくらいか、どの資金プールが最も報酬を受けるべきかを知る必要があります。
Gauntletはモデリングを通じてインセンティブ最適化の解決策を提供しました。
まず、前述のプロセスに従って、DeFi全体の流動性インセンティブのベースラインを計算しました。このベースラインを下回るリターンでは、流動性がほとんど入ってこず、既存の流動性が流出することになります。
次に、各流動性プールの歴史データに基づいて、「インセンティブの変化が流動性プールの資本流入/流出に与える影響」を統計モデリングし、どの流動性プールのLPが流動性インセンティブに無関心で、どの流動性プールが最も強く反応するかを明確に把握し、インセンティブの影響を最大限に高めることができます。
言い換えれば------人に応じて料理を変えるということです。
例えば、GauntletはSushiSwapのYFI-ETHプールのLPが主に貯蓄ドライブであり、流動性インセンティブには実際には無関心であることを発見しました。そこでSushiSwapは3ヶ月以内にこのプールのインセンティブを75%削減しましたが、流動性は明らかに減少せず、むしろ増加し続けました……
当時のSushiの価格で計算すると、SushiSwapは約2240万ドルを節約したことになります。そして、節約されたSushiは、RGT-ETHプールのような敏感なプールに配分されます。
最終的な成果は、SushiSwapのインセンティブトークンの量は増加しなかったが、日々の取引量は3億ドル増加しました。なぜなら、1つのSushiトークンをインセンティブとして提供することで1万ドルを引き寄せることができ、以前は2000ドルの流動性しか引き寄せられなかったからです。つまり、インセンティブの効果が5倍に強化されたということです。
Compound:リスクは変わらないが、より多くのお金を貸し出せる
従来の金融と比較して、分散型貸付プラットフォームCompoundは極めてシンプルなプラットフォームです。貸し手も借り手も1分で完了できます。
唯一のリスクは、担保資産の市場が急落し、自動清算が発動することです。
従来の回避方法は、より多くの担保を提供すること(例えば、100ドルの債務に対して500ドルを担保にする)や、より少ない資産を借りること(例えば、100ドルの担保で30ドルを借りる)ですが、これでは資本効率が高くありません。
Gauntletは解決策を提供しました。まず、清算を引き起こすいくつかの重要な要因を特定しました:ユーザー行動、担保のボラティリティ、相対的な担保の流動性、プロトコルパラメータ、スマートコントラクトリスク。最初の4つの要因が清算の可能性を決定し、スマートコントラクトリスクは考慮しません。
次に、Compound上の異なる担保の歴史的流動性とボラティリティデータを分析し、価格が不安定だがよく使用される担保を特定し、Gasコスト、清算人のアドレス数、プラットフォームの準備金などの状況を組み合わせてモデリングし、リアルタイムでリスクを検出します。
一般のユーザーにとって、これによりリスクをコントロールしながら柔軟に借り入れができるようになります。
さらに重要なのは、貸付プラットフォームが一律に清算を行う必要がなくなったことです。時には市場が非常に短期的な変動を示している場合でも、実際にはリスクが高くないことがあります。
GauntletはCompoundにこのサービスを提供するだけでなく、AaveやMakerなどのプラットフォームとも協力しています。
Gauntletが提供するサービスの成果は、一部の担保資産が50%以上崩壊しても、ユーザーが重大な破産を経験しないことです。
まとめ
上記の2つの事例は単なるきっかけに過ぎません。Gauntletは多くの主要DeFiプロトコルに対してこのようなカスタマイズされたリスク管理サービスを提供しており、非常に深い金融モデリングに関する研究を含んでいます。
現段階のGauntletは、DeFiプロトコルと協力し、製品レベルでリスク管理と資本効率を最適化しています。
長期的に見れば、リスク管理ツールはDeFiの基本設定であり、各プロトコルだけでなく、すべてのトレーダーにも必要です。
「私たちのプラットフォームはさまざまな予測モデルで構成されており、これらのモデルを使用してさまざまなDeFiプロトコルのリスク管理とインセンティブを調整・改善しています。
Gauntletの発展を長期的に期待しています。すでに得られた成果だけでなく、彼らのパラメータやモデルが継続的に改善される場合、後から参入する競合にとっては非常に高い障壁となるでしょう。















