扫码下载
BTC $76,154.57 -2.14%
ETH $2,271.34 -2.09%
BNB $621.51 -0.91%
XRP $1.38 -2.34%
SOL $83.35 -2.20%
TRX $0.3234 -0.53%
DOGE $0.0985 +0.39%
ADA $0.2453 -0.90%
BCH $446.56 -0.26%
LINK $9.19 -1.43%
HYPE $40.04 -5.55%
AAVE $96.54 +0.58%
SUI $0.9186 -1.04%
XLM $0.1613 -3.39%
ZEC $333.77 -6.61%
BTC $76,154.57 -2.14%
ETH $2,271.34 -2.09%
BNB $621.51 -0.91%
XRP $1.38 -2.34%
SOL $83.35 -2.20%
TRX $0.3234 -0.53%
DOGE $0.0985 +0.39%
ADA $0.2453 -0.90%
BCH $446.56 -0.26%
LINK $9.19 -1.43%
HYPE $40.04 -5.55%
AAVE $96.54 +0.58%
SUI $0.9186 -1.04%
XLM $0.1613 -3.39%
ZEC $333.77 -6.61%

“元宇宙”

银保监会发布关于防范以“元宇宙”名义进行非法集资的风险提示

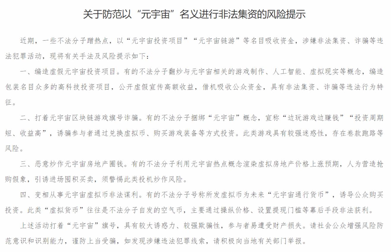
链捕手消息,今日中国银行保险监督管理委员会发布《关于防范以“元宇宙”名义进行非法集资的风险提示》。提示称,近期一些不法分子蹭热点,以“元宇宙投资项目”“元宇宙链游”等名目吸收资金,涉嫌非法集资、诈骗等违法犯罪活动。 银保监会提醒社会公众增强风险防范意识和识别能力,上述活动打着“元宇宙”旗号,具有较大诱惑力、较强欺骗性,参与者易遭受财产损失。同时如发现涉嫌违法犯罪线索,积极向当地有关部门举报。 银保监会将有关手法及风险提示如下: 一、编造虚假元宇宙投资项目。有的不法分子翻炒与元宇宙相关的游戏制作、人工智能、虚拟现实等概念,编造包装名目众多的高科技投资项目,公开虚假宣传高额收益,借机吸收公众资金,具有非法集资、诈骗等违法行为特征。 二、打着元宇宙区块链游戏旗号诈骗。有的不法分子捆绑“元宇宙”概念,宣称“边玩游戏边赚钱”“投资周期短、收益高”,诱骗参与者通过兑换虚拟币、购买游戏装备等方式投资。此类游戏具有较强迷惑性,存在卷款跑路等风险。 三、恶意炒作元宇宙房地产圈钱。有的不法分子利用元宇宙热点概念渲染虚拟房地产价格上涨预期,人为营造抢购假象,引诱进场囤积买卖,须警惕此类投机炒作风险。 四、变相从事元宇宙虚拟币非法谋利。有的不法分子号称所发虚拟币为未来“元宇宙通行货币”,诱导公众购买投资。此类“虚拟货币”往往是不法分子自发的空气币,主要通过操纵价格、设置提现门槛等幕后手段非法获利。(银保监会)
银保监会发布关于防范以“元宇宙”名义进行非法集资的风险提示
app_icon
ChainCatcher 与创新者共建Web3世界