モジュラー型ブロックチェーン——イーサリアムが「世界コンピュータ」となるためのエンジニアリングソリューション
著者:IOBC Capital
ブロックチェーンのモジュール化トレンド
2022年の現在、Cryptoの発展トレンドを見て、新しいL1パブリックチェーンを作るのは少し無理があるかもしれませんが、モジュール化ブロックチェーンの物語は無視できません。
The Merge以降、Ethereumの発展路線はますますモジュール化ブロックチェーン(Modular Blockchain)の方向に傾いています。モジュール化ブロックチェーンと単一ブロックチェーン(Monolithic Blockchain)の違いは、単一ブロックチェーンが基盤となるコンセンサス層で実行、決済、コンセンサス、データの可用性の4つの機能を同時に実現するのに対し、モジュール化ブロックチェーンはこれらの機能を実現するために複数のモジュールに分かれています。実際、Ethereumだけがモジュール化のアーキテクチャを計画しているわけではありません。最初にモジュール化ブロックチェーンの考えを提唱したCelestiaは、Cosmosエコシステムに基づいてRollupsのためにデータ可用性層を構築しています。TezosもRollupを中心としたロードマップを受け入れています。NEARもデータ可用性のシャーディングを設計しています。本稿では主にEthereumのモジュール化トレンドについて論じます。

Ethereumの混雑状況は、単一ブロックチェーンの欠点を反映しています------スケーラビリティが低く、カスタマイズができず、コストが高い。単一ブロックチェーンの問題は、コンセンサス層で多くの異なるタスクを実行しなければならず、その中の一つの機能だけを最適化してもブロックチェーンの性能を効果的に向上させることができないことです。例えるなら、単一ブロックチェーンは4枚の板で構成された樽のようなもので、その容量(性能)は最も短い板に依存します。1つの属性が短いと全体の性能が制限され、"ブロックチェーン不可能三角"はすべての属性が同時に極限の発展を実現する可能性を制限します。したがって、単純に単一ブロックチェーンの考えに基づいてスケーリングを行うことは、Ethereumの困難を解決することはできません。

モジュール化混合スケーリング:layer1(データシャーディング)+layer2(ロールアップ)
実際、モジュール化ブロックチェーンは本質的に混合スケーリングのソリューションです。第6回ブロックチェーングローバルサミットで、Vitalikの講演テーマは「Ethereum第二層プロトコルエコシステムの台頭」であり、VitalikはEthereumエコシステムが単なるLayer1のスケーリングやLayer2のスケーリングではなく、混合スケーリングの方法を採用していると考えています。そして、モジュール化ブロックチェーンの本質は、layer1とlayer2の混合スケーリングに似ています。
Ethereumのモジュール化アーキテクチャ
Ethereumのモジュール化アーキテクチャの設計は主に4つの層に分かれています:実行層、決済層、コンセンサス層、データ可用性層。現在、多くの場合、業界内では実行層と決済層を統一して実行層と呼び、コンセンサス層とデータ可用性層を統一してコンセンサス層と呼ぶこともあります。

実行層(Execution Layer) :チェーン上の取引を処理し、チェーン上の注文を実行し、転送とスマートコントラクトの実行を検証する責任があります。主にRollupを中心に構成されています。モジュール化ブロックチェーンが一定の段階に達すると、ユーザーは通常実行層を介してブロックチェーンと対話します。これには、取引の署名、スマートコントラクトのデプロイ、資産の移転などが含まれます。実行層はブロックチェーンのスケーラビリティを解決します。
決済層(Settlement Layer):決済層は、Rollupなどの実行層の実行結果を検証し、争議を解決し、状態の約束を決済します。
コンセンサス層(Consensus Layer):コンセンサス層は、全ノードネットワークがブロックの内容をダウンロードして実行し、状態変換の有効性について合意を形成し、順序付けと最終的な確定性を提供し、PoSメカニズムでブロックを検証します。
データ可用性層(Data Availability Layer):取引データが使用可能であることを保証します(保存され、検証可能であり、利用可能であることを保証します)。状態変換の有効性を検証するために必要なデータはこの層に公開され、保存されます。悪意のあるブロック提案者が取引データを保持する事件が発生した場合、データ可用性層のデータは検証に使用されます。
The Merge後の短中期的な段階では、Ethereumの決済層、コンセンサス層、データ可用性層は統一されています。将来的なDankshardingは、Ethereum L1のデータシャーディング(Data Sharding)をデータ可用性エンジンに変え、信標チェーンをコンセンサス層として、元のEthereumメインネットを実行層とし、さらに多くの実行層がL2のRollupsとなります。さらに、現在のL2の基盤の上に、業界ではカスタマイズされたL3の探索も始まっており、これも実行層の拡張となります。
もし現在のEthereumがまだ理論的な「世界コンピュータ」であるなら、モジュール化ブロックチェーンはEthereumが「世界コンピュータ」となるためのエンジニアリングソリューションです。
Ethereumの今後の計画
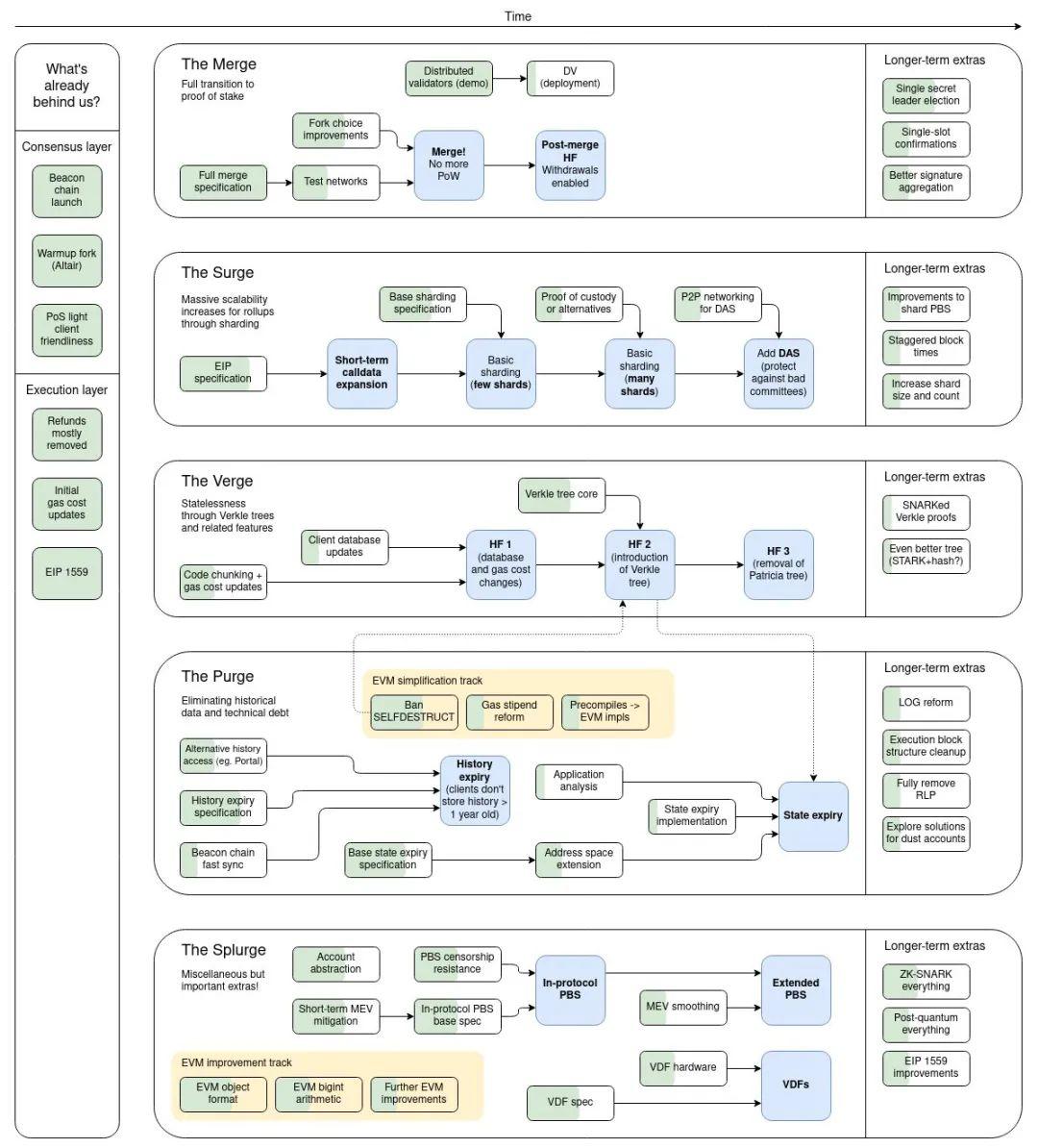
ご存知の通り、The MergeはPoWからPoSへの移行、Beacon Chainと元のEthereumメインチェーンの統合に関するものです。The Mergeの他に、Ethereumは実際にThe Surge、The Verge、The Purge、The Splurgeを並行して推進しています。これらのアップグレードの導入順序はまだ不確定ですが、相互に独立して平行に進行しています。

The Surgeはシャーディングの導入に関するもので、これによりEthereumネットワークはシャーディングを通じて大規模な拡張を実現できるようになります。
The VergeはVerkle Treesに関するもので、Ethereum上のストレージを最適化し、ノードのサイズを削減するのに役立ちます。このアップグレードは、Verkle Treesを通じてストレージを最適化することに焦点を当てており、これは数学的証明であり、Merkle Treesのアップグレードです。検証者がコンピュータ上に保存する必要があるデータ量を減らすことで、ノードの規模が縮小され、より多くのユーザーが検証者になることが可能になります。これにより、ネットワークの分散化がさらに進み、安全性が向上します。
The Purgeは、歴史的データと技術的負債を排除することで、検証者に必要なハードディスクスペースを削減します。これにより、ストレージが簡素化され、ネットワークの混雑が減少します。
The SplurgeはEthereumネットワークの一連の微調整であり、さまざまな小規模なアップグレードを含み、Ethereumネットワークをよりスムーズにします。
Vitalikは、Ethereumがこれら5つの重要な段階を完了した後、10万TPSを実現し、彼が当初考えた「世界コンピュータ」となることができると述べています。
これらの5つの並行する重要な段階の名前は韻を踏んでいますが、Ethereumの今後3〜4年の具体的な計画を理解するのは難しいかもしれません。もしその中のより重要で具体的なアップグレードイベントを取り上げて説明すれば、Ethereumのモジュール化トレンドをより明確に見ることができるかもしれません:
1、Proto-danksharding(EIP-4844)
Proto-dankshardingは、完全なDanksharding仕様の大部分のロジックと基本ルール(例えば:取引フォーマット、検証ルールなど)を実現するための提案ですが、この段階ではまだシャーディングは実現されていません。Proto-danksharding段階では、すべての検証者とユーザーは依然として完全なデータの可用性を直接検証する必要があります。
Proto-dankshardingが導入する主な特徴は、「blobを持つ取引」と呼ばれる新しい取引タイプです。blobを持つ取引は通常の取引に似ていますが、主な違いは、blobと呼ばれる追加データを持っていることです。Blobは約128kbで、同じサイズのCalldataよりもはるかに安価です。しかし、EVM実行はblobデータにアクセスできず、EVMはblobへのコミットメントのみを確認できます。
現在、EthereumのブロックサイズはGas容量によって決定されており、EIP-4844が実施されると、Blobの数がブロックサイズを決定する別の次元になります。Blobは二元データ構造で、サイズは約128kbであり、Ethereumブロックは各ブロックに収容できるBlobの数を制限しています。目標のBlob数は8個で、最大で16個です。したがって、各ブロックは追加で1〜2MB(128*8-128*16)のストレージスペースを増加させます。
Blobは主にLayer2のデータを保存するために使用され、これ以前はLayer2データの保存はCalldataを通じて実現されていました。Blobを導入することで、ブロック内で保存可能なスペースが大幅に増加します。しかし、Blobデータが大きいため、各ブロックに追加で1MBのBlobデータが加わると、Ethereumブロックチェーンは1か月で数TBのデータが増加します。このデータ量の急増問題を解決するために、これらのBlobデータはオフラインストレージの方法を採用し、30日後に自動的に削除されます。
Blobのデータは既存のEthereum取引のGas使用量と競合しないため、依然として非常に顕著なスケーリング効果を得ることができます。Proto-DankshardingのこのEIP-4844提案を簡単に理解するには、Ethereum layer1が1MBのブロックサイズを維持しながら、30日間の短期オフラインストレージの方法でBlobという形式でLayer2のデータを保存することで、スケーリング効果を実現するものと考えることができます。
2、Danksharding
DankshardingはEthereumのために提案された新しいシャーディング設計です。以前計画されていたシャーディングは状態シャーディング(State Sharding)でしたが、その後Rollupsを中心としたロードマップを決定し、layer1(データシャーディング)+layer2(ロールアップ)モジュール化混合スケーリングソリューションを実施した後、データシャーディング(Data Sharding)を実施します。データシャーディングは本質的にモジュール化ブロックチェーンの考えであり、Ethereumを複数のデータシャードに分割し、各データシャードが1つまたは複数のRollupに接続され、Rollupが実行層、Ethereumがコンセンサス層とデータ可用性層となります。
Dankshardingが導入する核心的なメカニズムは主にPBSとDASです。
PBS(Proposer builder separation)は、ブロックを構築する際にブロック提案者(Proposer)とブロック構築者(builder)を分離することを指します。Proposerがブロックを提案し、Builderが取引の順序権を競り合い、ブロックヘッダーを計算します。ProposerはBuilderの計算結果に基づいて取引をパッケージ化し、ブロックヘッダーをブロックに書き込んでブロックを完成させます。PBS以前のブロック提案者(Merge前はMiner、Merge後はValidator)は、mempool内の取引を確認し、いくつかの戦略を採用してMEVの機会を得て、最大限の採掘利益を得ることができました。PBSメカニズムを導入することで、この役割分離メカニズムとBuilderの順序権の競り合いメカニズムが一定程度MEV問題を解決できる可能性があります。最終的なMEV利益は全ネットワークの検証者で共有されることになります。さらに、PBSはシャーディングと信標チェーンの同期問題、Ethereumネットワークの検閲耐性問題などを解決するのにも役立ちます。

DAS(データ可用性サンプリング、Data Availability Sampling)は、ブロックチェーンの状態爆発を解決するための効果的な方法です。検証ノードがブロックの可用性をチェックすることを可能にし、DASチェックを使用することで、軽量クライアントはランダムに選択されたいくつかのブロックをダウンロードするだけで、ブロックが公開されたかどうかを検証できます。DASはブロックデータの並行検証を行うことができるため、将来的にデータシャーディング(Data Sharding)の数が多くても、単一の検証ノードの負担が増えることはなく、むしろより多くの検証ノードが参加することを促進し、検証ノードの十分な分散化を保証します。
最終的に、DankshardingはPBSを通じてEthereumの中央集権的なブロック生成を実現し、DASを通じて分散型の検証を実現し、一定程度の検閲耐性を持つことで、Ethereumがスケーラブルなコンセンサス層とデータ可用性層となり、より多くのRollupsの実行層を受け入れることができるようにします。(PS:中央集権的なブロック生成、分散型の検証はVitalikがEndgameで提案したEthereumの将来の発展に関する構想でもあります。)
まとめ
私は実際、Ethereumの創設チームは非常に情熱的であり、多くの詳細が彼らが初心を忘れず、前進し続けることを感じさせます。
Ethereumのこれまでのアップグレードの中で、私が印象に残った3つのアップグレードは、437万ブロック高のビザンチンハードフォーク、728万ブロック高のコンスタンティノープルハードフォーク、906.9万ブロック高のイスタンブールネットワークアップグレードです。
非常に興味深いことに、ビザンチン、コンスタンティノープル、イスタンブールは同じ都市です。この都市はユーラシアを横断し、北は金角湾、南はマルマラ海、東は小アジア半島を隔て、唯一西側が陸地と接しています。ナポレオンはこの都市について「もし世界が一つの国なら、その首都は必ずイスタンブールである」と述べました。この古都はEthereumのおかげで、ブロックチェーンの世界と微妙な関係を築いており、これら3回のアップグレードの命名は、Ethereumが常に一貫しているというメッセージを伝えています。
おそらくEthereumのモジュール化ブロックチェーンの道はそれほど早く進むことはないでしょうが、確かなことは、The Merge、The Surge、The Verge、The Purge、The Splurgeなどの10万TPSを実現することを目指した5つの段階や、具体的な重要なアップグレードであるProto-danksharding、Dankshardingの最終目的は、Ethereumが「世界コンピュータ」を実現することを推進することです。















